立即注册找回密码

QQ登录

只需一步,快速开始

微信登录

微信扫一扫,快速登录

搜索
小桔灯网 门户 资讯中心 企业动态 查看内容

IVD上市企业,2名副总同时辞职!

2023-12-26 17:29| 编辑: 沙糖桔| 查看: 2187| 评论: 1|来源: 九强生物公告

摘要: 以上人员的离任不会影响公司的正常经营


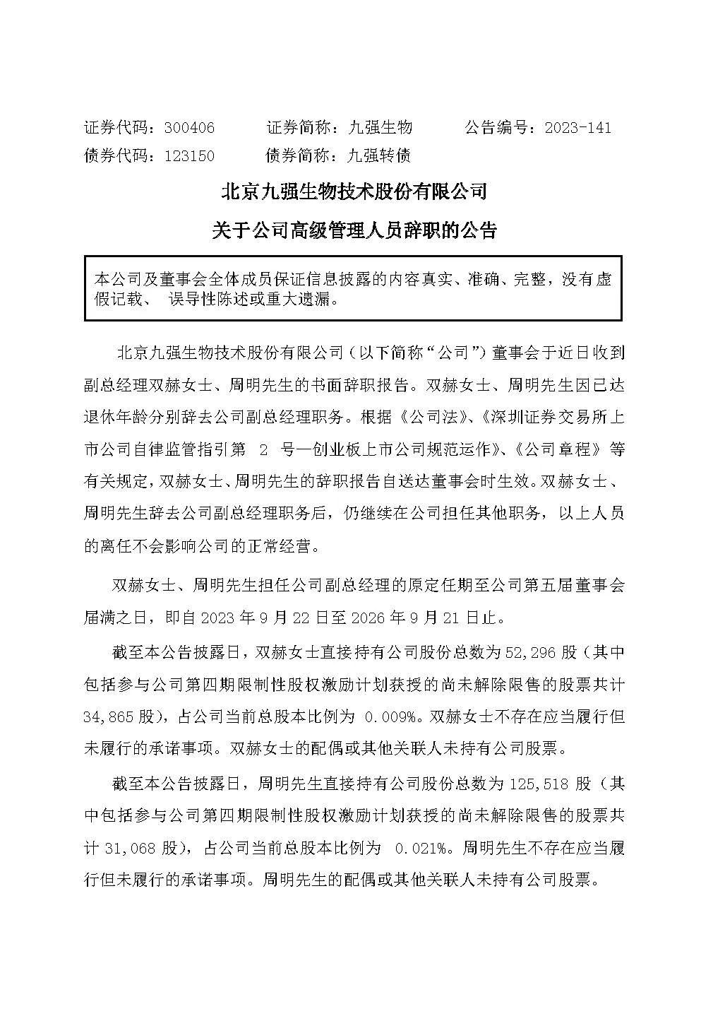
12月25日,九强生物公告,董事会于近日收到副总经理双赫女士、周明先生的书面辞职报告。双赫女士、周明先生因已达退休年龄分别辞去公司副总经理职务。双赫女士、 周明先生辞去公司副总经理职务后,仍继续在公司担任其他职务,以上人员的离任不会影响公司的正常经营。双赫女士、周明先生担任公司副总经理的原定任期至公司第五届董事会届满之日,即自2023 年 9 月 22 日至 2026 年 9 月 21 日止。


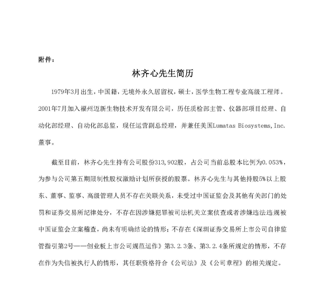
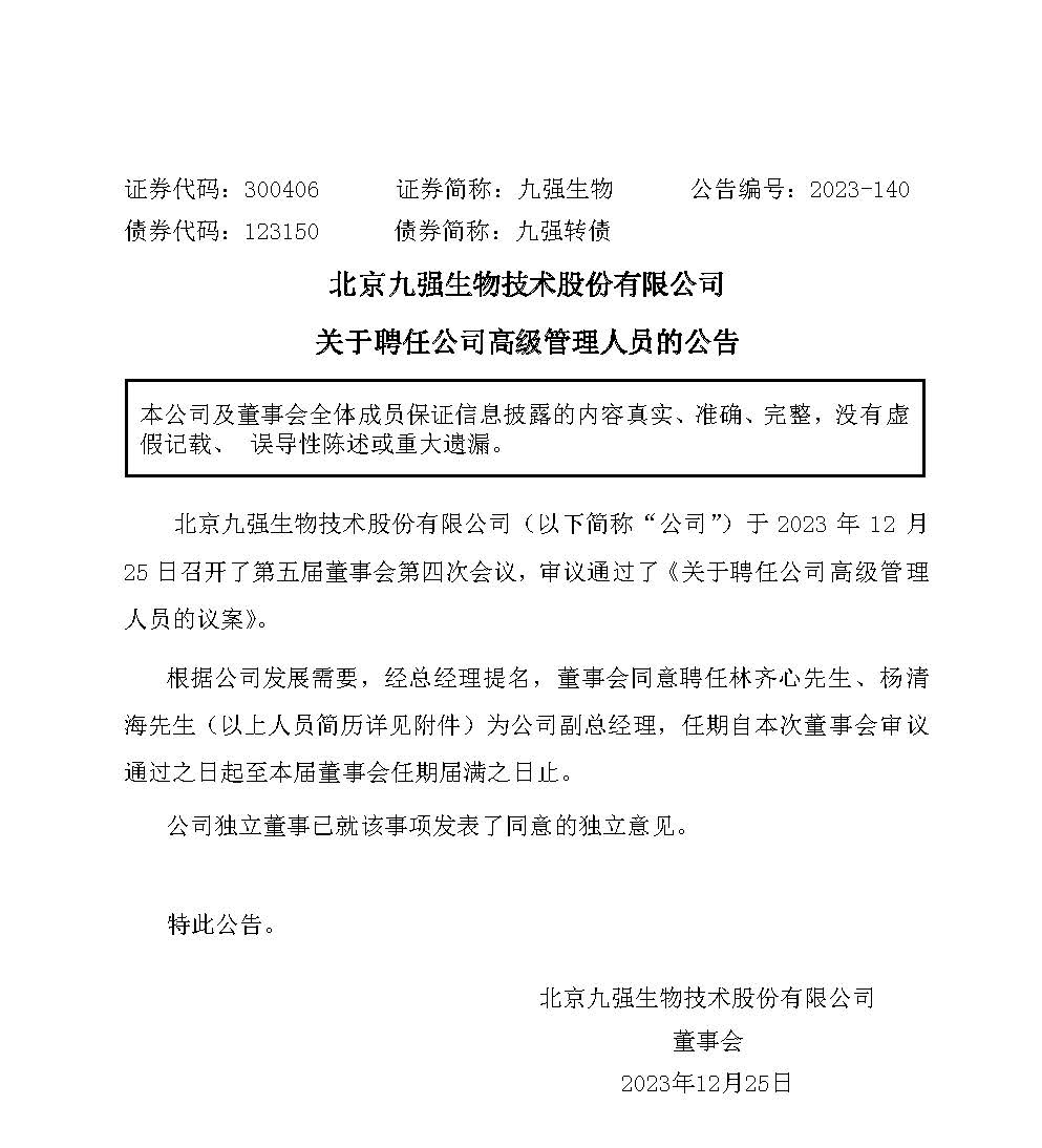
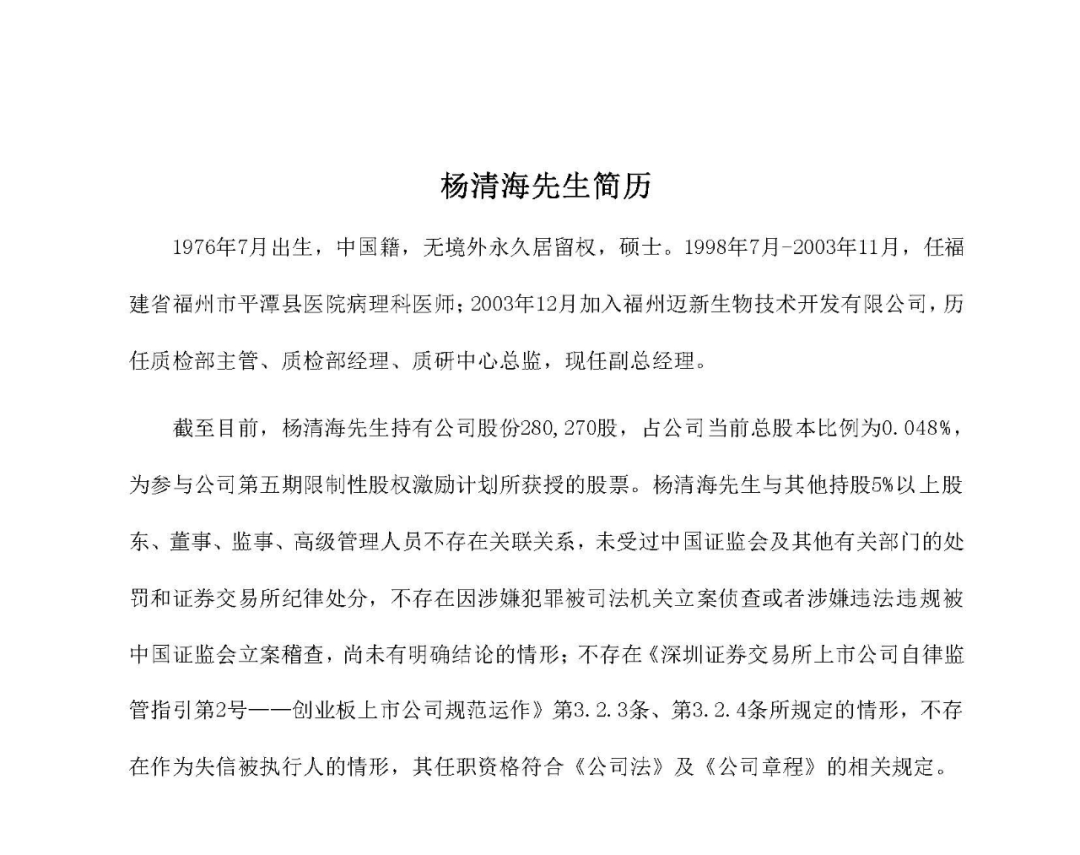
根据公司发展需要,经总经理提名,董事会同意聘任林齐心先生、杨清海先生(以上人员简历详见附件)为公司副总经理,任期自本次董事会审议通过之日起至本届董事会任期届满之日止。


声明:
1、凡本网注明“来源:小桔灯网”的所有作品,均为本网合法拥有版权或有权使用的作品,转载需联系授权。
2、凡本网注明“来源:XXX(非小桔灯网)”的作品,均转载自其它媒体,转载目的在于传递更多信息,并不代表本网赞同其观点和对其真实性负责。其版权归原作者所有,如有侵权请联系删除。
3、所有再转载者需自行获得原作者授权并注明来源。

刚表态过的朋友 (0 人)

发表评论

最新评论

引用 ll8848 2024-1-11 10:32
!!

查看全部评论(1)

关闭

官方推荐 上一条 /3 下一条

客服中心 搜索 洽谈合作
返回顶部