立即注册找回密码

QQ登录

只需一步,快速开始

微信登录

微信扫一扫,快速登录

搜索
小桔灯网 门户 资讯中心 国内新闻 查看内容

一省先行!25个检验项目落实技耗分离!

2023-11-24 13:37| 编辑: 鹏哥| 查看: 1609| 评论: 0|来源: 晓霞说IVD

摘要: 此次修订的25个医疗服务项目落实技耗分离的要求,全部按“医疗服务项目+检测试剂”的方式计费,检测试剂作为项目除外内容,允许医疗机构单独收费。 ...


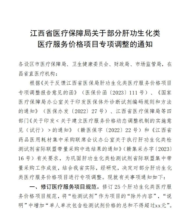
近日,一份《江西省医疗保障局关于部分肝功生化类医疗服务价格项目专项调整的通知》流出,拟调整集采生化项目物价。


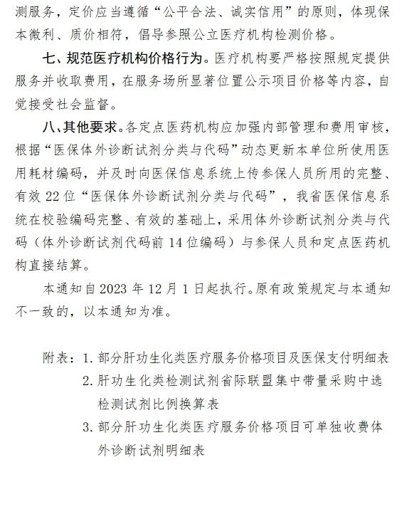
根据通知内容,此次修订的25个医疗服务项目落实技耗分离的要求,全部按“医疗服务项目+检测试剂”的方式计费,检测试剂作为项目除外内容,允许医疗机构单独收费。全省各级公立医疗机构不区分医疗机构等级执行统一的政府指导价格,不得上浮、下浮不限。


和以往收费价格相比,等级医院相关项目收费物价大多在轻度下调,如三级医院血清甘油三酯测定(化学法或酶法)由5元/人次下调至4.5元/人次。


由于不区分医院等级收费,部分项目在基层医院的收费可能反而有所提升,如基层医院,同样血清甘油三酯测定(化学法或酶法)由4元/人次上调至4.5元/人次。


无论是下调或上升,大部分项目调整幅度均不大。(详细目录见下文)


尽管该份文件未盖红章,但集采降价、技耗分离、国产替代进口的局势一定是不可避免,厂商朋友们要响应国家号召,顺应改革发展趋势。



声明:
1、凡本网注明“来源:小桔灯网”的所有作品,均为本网合法拥有版权或有权使用的作品,转载需联系授权。
2、凡本网注明“来源:XXX(非小桔灯网)”的作品,均转载自其它媒体,转载目的在于传递更多信息,并不代表本网赞同其观点和对其真实性负责。其版权归原作者所有,如有侵权请联系删除。
3、所有再转载者需自行获得原作者授权并注明来源。

最新评论

关闭

官方推荐 上一条 /3 下一条

客服中心 搜索 洽谈合作
返回顶部