立即注册找回密码

QQ登录

只需一步,快速开始

微信登录

微信扫一扫,快速登录

搜索
小桔灯网 门户 资讯中心 国内新闻 查看内容

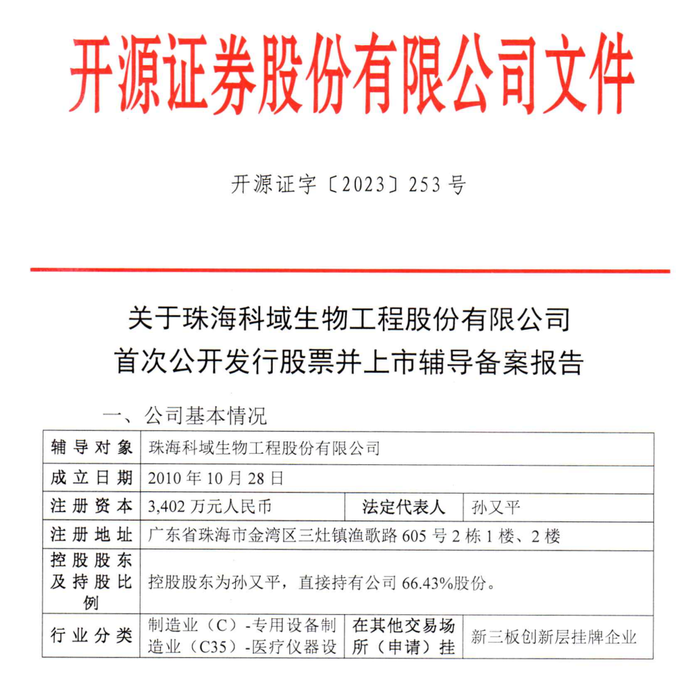
科域生物进入IPO辅导备案,主营全自动粪便分析仪、尿液分析仪、白带分析仪及相关耗材 ...

2023-11-15 09:56| 编辑: 鹏哥| 查看: 1522| 评论: 0|来源: 企业公告

摘要: 官网信息显示,科域生物成立于2011年,是一家专业从事诊断产品和自动化设备研发、制造和营销的体外诊断高科技企业。

2023年11月14日,证监会官网披露,珠海科域生物工程股份有限公司上市辅导备案,辅导机构为开源证券,派出机构为广东证监局。


图片来源:证监会官网

官网信息显示,科域生物成立于2011年,是一家专业从事诊断产品和自动化设备研发、制造和营销的体外诊断高科技企业。


科域生物总部位于中国的粤港澳大湾区核心,全球经销合作伙伴2000余家,服务医院用户3000余家,其中有470多家三甲医院,100多个15189实验室。


科域生物的主营产品为全自动粪便分析仪、尿液分析仪、白带分析仪及相关配套耗材。公司拥有七十余项专利、人工智能自主技术平台,已通过ISO 13485质量管理体系认证、两化融合管理体系评定,多项产品通过CE认证、RoHS认证。所有产品均有自主开发产权。


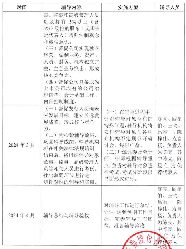
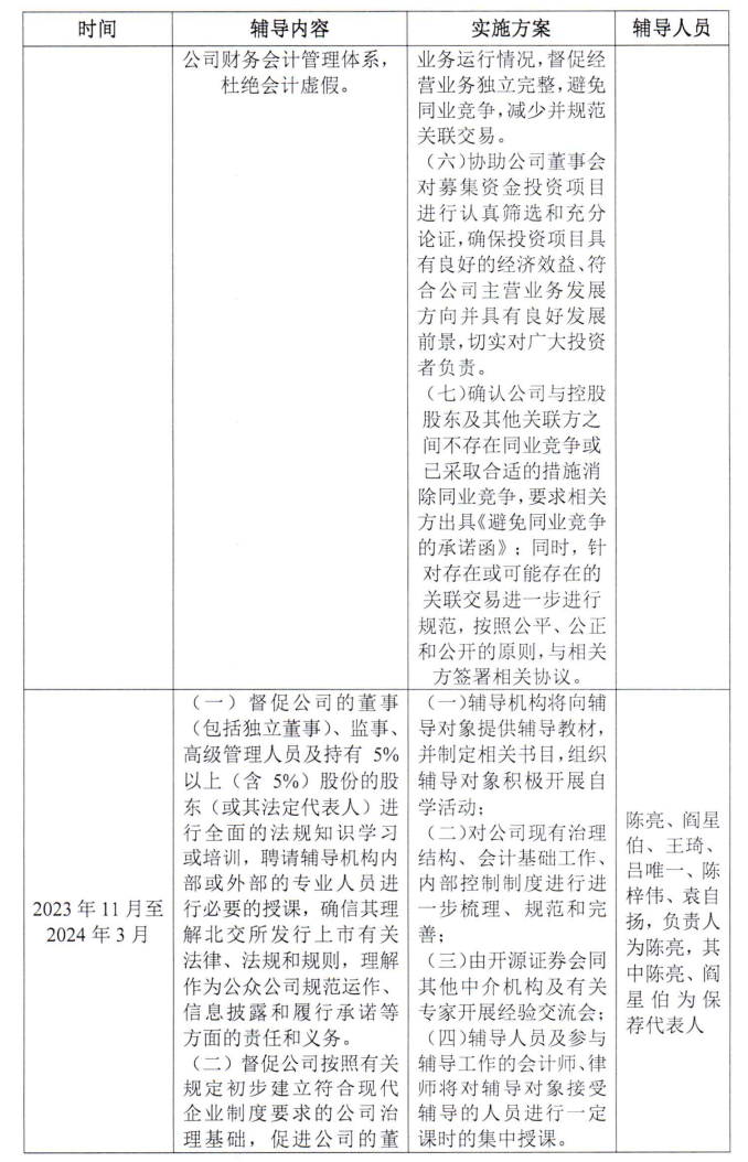
辅导备案材料公布的科域生物辅导计划如下:

声明:
1、凡本网注明“来源:小桔灯网”的所有作品,均为本网合法拥有版权或有权使用的作品,转载需联系授权。
2、凡本网注明“来源:XXX(非小桔灯网)”的作品,均转载自其它媒体,转载目的在于传递更多信息,并不代表本网赞同其观点和对其真实性负责。其版权归原作者所有,如有侵权请联系删除。
3、所有再转载者需自行获得原作者授权并注明来源。

最新评论

关闭

官方推荐 上一条 /3 下一条

客服中心 搜索 洽谈合作
返回顶部