立即注册找回密码

QQ登录

只需一步,快速开始

微信登录

微信扫一扫,快速登录

搜索
小桔灯网 门户 资讯中心 国内新闻 查看内容

国家卫健委:核酸检测适用于肺炎支原体早期诊断!

2023-11-8 15:39| 编辑: 鹏哥| 查看: 1659| 评论: 0|来源: 国家卫健委、医学园

摘要: 为进一步提高儿童肺炎支原体肺炎诊疗规范化水平,国家卫健委发布了2023年版《儿童肺炎支原体肺炎诊疗指南》。

近期,儿童肺炎支原体肺炎显著增加。

肺炎支原体肺炎(MPP)是我国5岁及以上儿童最主要的社区获得性肺炎(CAP)。如何早期发现重症和危重症病例、合理救治、避免死亡和后遗症的发生是MPP诊治的核心和关键问题。

为进一步提高儿童肺炎支原体肺炎诊疗规范化水平,国家卫健委发布了2023年版《儿童肺炎支原体肺炎诊疗指南》。


一、肺炎支原体肺炎定义

1、肺炎支原体肺炎(MPP)

肺炎支原体(MP)感染引起的肺部炎症,可以累及支气管、细支气管、肺泡和肺间质。

2、难治性肺炎支原体肺炎(RMPP)

指 MPP 患儿使用大环内酯类抗菌药物正规治疗 7d 及以,仍持续发热、临床征象及肺部影像学所见加重、出现肺外并发症者。

3、大环内酯类药物无反应性肺炎支原体肺炎(MUMPP):

指 MPP 患儿经过大环内酯类抗菌药物正规治疗 72h,仍持续发热,临床征象及肺部影像学无改善或呈进一步加重的 MPP。

二、MPP临床表现

MPP以发热、咳嗽为主要临床表现,可伴有头痛、流涕、咽痛、耳痛等。

发热以中高热为主,持续高热者预示病情重。

咳嗽较为剧烈,可类似百日咳样咳嗽。部分患儿有喘息表现,以婴幼儿多见。肺部早期体征可不明显,随病情进展可出现呼吸音降低和干、湿性啰音。

三、MPP诊断

1、MP培养:是诊断MP感染的“金标准”,但由于MP培养需要特殊条件且生长缓慢,难于用于临床诊断。

2、MP核酸检测:包括MP-DNA或MP-RNA检测,灵敏度和特异性高,适用于MPP的早期诊断。

3、MP抗体测定:MP-IgM 抗体一般在感染后4-5d出现,可作为早期感染的诊断指标。

颗粒凝集法(PA法) 是实验室测定血清MP-IgM 抗体的主要方法,单份血清抗体滴度≥1:160 可以作为MP近期感染的标准。

四、与细菌性肺炎鉴别

MPP外周血白细胞总数一般正常。

细菌引起的重症肺炎常在病程初期尤其是3d内出现白细胞总数、中性粒细胞占比、CRP、PCT明显升高。

重症和危重症的早期预警指标

以下指标提示有发展为重症和危重症的风险:

1、治疗后72h持续高热不退;

2、存在感染中毒症状;

3、病情和影像学进展迅速,多肺叶浸润;

4、CRP、LDH、D-二聚体、ALT明显升高,出现的时间越早,病情越重;

5、治疗后低氧血症和呼吸困难难以缓解或进展;

6、存在基础疾病,包括哮喘和原发性免疫缺陷病等疾病;

7、大环内酯类抗菌药物治疗延迟。

六、MPP治疗原则

1、重点是早期识别和治疗重症MPP 和危重症MPP。

2、最佳治疗窗口期为发热后 5-10d 以内,病程 14d 以后仍持续发热,病情无好转者,常遗留后遗症。

3、鉴于 MPP 临床表现的异质性,应根据分型制定个体化的治疗方案。

4、轻症患儿除抗 MP 治疗外,不应常规使用全身性糖皮质激素治疗;

5、重症患儿应采取不同侧重的综合治疗(抗感染、糖皮质激素、支气管镜、抗凝等联合),既要关注混合感染,也要准确识别和治疗过强炎症反应及细胞因子风暴,若不及时控制,将可能增加混合感染和后遗症的发生机率。

七、一般和对症治疗

轻症不需住院,密切观察病情变化,检测血常规和炎症指标等,注意重症和危重症识别。

充分休息和能量摄入,保证水和电解质平衡

结合病情给以适当疗。

正确服用退热药,对于有高凝状态并禁食者,需补充水和电解质。

干咳明显影响休息者,可酌情应用镇咳药物祛痰药物包括口服和雾化药物,也可辅助机械排痰、叩击排痰等物理疗法。

八、抗MP药物

1、大环内酯类抗菌药物

MPP的首选治疗药物。

包括阿奇霉素、克拉霉素、红霉素、罗红霉素和乙酰吉他霉素。

阿奇霉素用法:

轻症可予   10mg/kg/d,qd,口服或静滴,疗程3d,必要时可延长至 5d;或者第一日10mg/kg/d,qd,之后5mg/kg/d,连用 4 天。

重症MPP推荐阿奇霉素静滴,10mg/kg/d,qd,连用 7d 左右,间隔 3-4d 后开始第 2 个疗程,总疗程依据病情而定,多为 2-3 个疗程。由静脉转换为口服给药的时机为患儿病情减轻、临床症状改善、体温正常时。

对婴幼儿,阿奇霉素的使用尤其是静脉制剂要慎重。大环内酯类抗菌药物治疗后 72h,根据体温情况等初步评价药物疗效。

大环内酯类治疗MPP方案

药物

剂量

疗程

阿奇霉素

10mg/kg/d

轻症3d,必要时可延长至 5d

克拉霉素

10-15mg/kg/d

10d 左右

乙酰吉他霉素

25-50mg/kg/d

10-14d

红霉素

30-45mg/kg/d

10-14d

罗红霉素

5-10mg/kg/d

10-14d

2、新型四环素类抗菌药物

主要包括多西环素和米诺环素,是治疗MPP的替代药物

对耐药MPP具有确切疗效,用于可疑或确定的MP耐药的 MUMPP、RMMP、SMPP 治疗。

由于可能导至牙齿发黄和牙釉质发育不良,仅适用于  8 岁以上儿童

特别提醒:

8 岁以下儿童使用属超说明书用药,需充分评估利弊,并取得家长知情同意。米诺环素的作用相对较强,多西环素的安全性较高,在推荐剂量和疗程内,尚无持久牙齿黄染的报道。

多西环素:

推荐剂量为  2mg/kg/次,q12h,口服或者静脉。

米诺环素:

首剂  4mg/kg/次(最大量不超过 200mg),间隔 12h 后应用维持量 2mg/kg/次(每次最大量不超过 100mg),q12h,口服一般疗程为 10d。

3、喹诺酮类抗菌药物

是治疗MPP的替代药物,对耐大环内酯类MPP具有确切的疗效,用于可疑或确定 MP 耐药 MUMPP、RMMP、SMPP 治疗。

由于存在幼年动物软骨损伤和人类肌腱断裂的风险,18 岁以下儿童使用属超说明书用药,需充分评估利弊,并取得家长知情同意。


喹诺酮类治疗MPP方案

药物

剂量

疗程

左氧氟沙星

6个月-5岁:8-10mg/kg/次,q12h

静脉或口服,疗程 7-14d

5-16岁:8-10mg/kg/次,qd

青少年:500mg/d,qd,最高剂量750mg/d

莫西沙星

10mg/kg/次qd

静脉注射,疗程 7-14d

妥舒沙星

6mg/kg/次,bid,最大剂量180mg/次,360mg/d

口服,程 7-14d。

九、糖皮质激素治疗

主要用于重症和危重症患儿

常规应用甲泼尼龙 2mg/kg/d,部分重症患儿可能无效,需根据临床表现、受累肺叶数量、肺实变范围和密度、CRP 和 LDH 水平、既往经验或疗效调整剂量,可达 4-6mg/kg/d;少数患儿病情严重,存在过强免疫炎症反应甚至细胞因子风暴,可能需要更大剂量。

需每日评估疗效,若有效,应用 24h 后体温明显下降或者正常,若体温降低未达预期,需考虑甲泼尼龙剂量不足、混合感染、诊断有误、 出现并发症或其他措施处置不当等因素。一旦体温正常、临床症状好转、CRP 明显下降,可逐渐减停,总疗程一般不超过 14d

甲泼尼龙减量过程中出现体温反复,有可能是减量过快、出现并发症、混合感染或药物热等因素。

十、静脉注射免疫球蛋白 G(IVIG)治疗

合并中枢神经系统表现、重症皮肤黏膜损害、血液系统表现等严重肺外并发症,混合腺病毒感染的重症MPP 或存在超强免疫炎症反应,肺内损伤严重等推荐使用。

建议 1g/kg/次,qd,疗程 1-2d

十一、预防性抗凝治疗

存在 D-二聚体明显升高,但无肺栓塞临床表现的重症患者可考虑使用。

多用低分子量肝素钙 100U/kg/次,qd,皮下注射,一般 1-2 周

十二、混合感染治疗

1、抗细菌治疗

如高度怀疑或已明确 MPP 合并肺炎链球菌(SP)、金黄色葡萄球菌(SA)感染,且耐药的可能性较低,可联合应用第二、三代头孢类抗菌药物,不推荐常规联合限制使用的抗菌药物如糖肽类、噁唑烷酮类及碳青霉烯类等;混合革兰氏阴性菌感染多见于免疫功能缺陷者或 SMPP 的后期

抗细菌治疗方案应参考儿童 CAP、HAP 规范和指南。当所使用的抗 MP 药物对混合感染的细菌也敏感时,尤其是使用喹诺酮类药物,一般不建议额外再加用其他抗菌药物。

2、抗病毒治疗

混合腺病毒感染时,可应用 IVIG 治疗,是否应用西多福韦根据药物可及性、免疫功能状态以及病情决定。合并流感时,可应用抗流感药物。混合鼻病毒和呼吸道合胞病毒(RSV)等感染,可对症治疗。

3、抗真菌治疗

原发性免疫功能缺陷患儿、病程长且长期应用大剂量糖皮质激素、气管插管等患儿,可能合并曲霉或念珠菌感染。肺念珠菌感染病情较轻或氟康唑敏感者首选氟康唑,病情较重或氟康唑耐药者可应用卡泊芬净、伏立康唑或两性霉素B(含脂质体)。肺曲霉感染采用伏立康唑或两性霉素B(含脂质体)治疗。

十三、支气管镜介入治疗

轻症不推荐常规支气管镜检查和治疗。

怀疑有黏液栓堵塞和塑形性支气管炎(PB)的重症患儿应尽早进行,以减少并发症和后遗症的发生。

对于因 PB 造成的严重呼吸衰竭,若常规机械通气不能缓解,可在体外膜氧合(ECMO)下进行清除。

注意支气管镜检查禁忌症,怀疑合并肺栓塞者应慎用。

已发生坏死性肺炎(NP)时,除非怀疑有 PB,一般不建议进行。做好术前、术中和术后管理,避免气胸和皮下气肿的发生,重症患儿术后有可能呼吸困难加重,需观察病情变化。支气管镜介入治疗的次数根据病情而定。

十四、胸腔引流

中到大量胸腔积液者应尽早进行胸腔穿刺抽液或胸腔闭式引流。

单纯 MPP 一般不会发生胸膜增厚、粘连和包裹性胸腔积液,无需外科治疗。

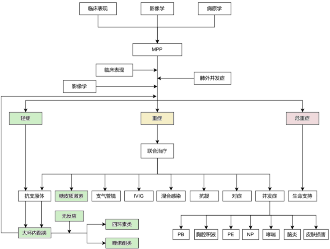
儿童肺炎支原体肺炎诊断及治疗流程图


声明:
1、凡本网注明“来源:小桔灯网”的所有作品,均为本网合法拥有版权或有权使用的作品,转载需联系授权。
2、凡本网注明“来源:XXX(非小桔灯网)”的作品,均转载自其它媒体,转载目的在于传递更多信息,并不代表本网赞同其观点和对其真实性负责。其版权归原作者所有,如有侵权请联系删除。
3、所有再转载者需自行获得原作者授权并注明来源。

最新评论

关闭

官方推荐 上一条 /3 下一条

客服中心 搜索 洽谈合作
返回顶部