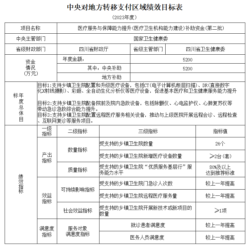
10月12日,财政部国家卫生健康委关于下达2023年医疗服务与保障能力提升(医疗卫生机构能力建设)补助资金(第二批)预算的通知,通知称,为强化乡镇卫生院服务能力,方便基层群众就近获得基本医疗卫生服务,经研究,现明确部分省份医疗服务与保障能力提升(医疗卫生机构能力建设),补助资金预算指标合计4.56亿。  该项资金主要用于支持西部地区距离县城较远、服务人 口较多、诊疗条件有待提升的乡镇卫生院配置升级医疗设备。省 级卫生健康部门会同财政部门负责组织开展符合条件的乡镇卫生 院遴选工作,遴选方案和拟支持的乡镇卫生院名单报国家卫生健康委、财政部备案。一是提升基本诊疗能力:支持乡镇卫生院配置和升级医疗设备,包括CT (电子计算机断层扫描)、DR (直接数字化X射线摄影)、彩超、全自动生化分析仪等医疗设备。二是提升急诊急救能力:支持乡镇卫生院配备院前及院内急救设备,包括除颤仪、心电监护仪、心肺复苏仪等。三是提升远程医疗能力:支持乡镇卫生院配置远程医疗服务相关设备,推动与上级医院开展远程会诊、远程检查、互联网复诊等服务项目。 从文件来看,此次补助金额为4.56亿元,主要针对西部13省(含兵团),涉及支持的乡镇卫生院数量228个,每家卫生院补助金额为200万元,合计4.56亿元。 分别为:内蒙古、广西、重庆、四川、贵州、云南、西藏、陕西、甘肃、青海、宁夏、新疆及生产建设兵团。 对于补助资金的指标要求,绩效目标明确,支持的乡镇卫生院数量必须达标,且受支持的乡镇卫生院新增医疗设备数量需在2台(套)以上,且受支持的乡镇卫生院开展新技术或新项目不得少于1项。
 其实国家财政部每年都对医疗机构服务能力建设有专项拨款,如2022年5月,财政部、国家卫生健康委、国家疾控局关于下达2022年医疗服务与保障能力提升(医疗卫生机构能力建设)补助资金预算的通知显示,县域医疗卫生机构能力建设项目对国家乡村振兴重点帮扶县 、西藏、新疆脱贫县按照400万元/县的标准予以补助。对西藏、新疆(含兵团)非脱贫县、其余省份脱贫县 、中西部地区医疗服务能力薄弱县按照 200万元/县的标准予以补助。各县70%的补助资金用于县级公立医院 ,每县支持一家县级公立医院,各县30%的补助资金用于基层医疗卫生机构 。
|