立即注册找回密码

QQ登录

只需一步,快速开始

微信登录

微信扫一扫,快速登录

搜索
小桔灯网 门户 资讯中心 疾控防疫 查看内容

洪水后需要关注的人和动物水传播疾病

2023-8-8 16:23| 编辑: 沙糖桔| 查看: 3652| 评论: 0|来源: 原博士带你做检测 | 作者:原博士

摘要: 接下来我一直思考我如何能为水灾中或水灾后的群众贡献一点点自己的力量

“杜苏芮”在福建登陆时,我还怀着轻松的心情在网上看各种段子,觉得它离我太遥远。

几天后北京大雨,发布暴雨红色预警,我仍然没太在意,当车行驶在越来越深的积水中,开车犹如行船时,我感到恐惧了。

当越来越多房山、门头沟、涿州的洪水视频不断出现时,我越来越感到不安也为自己的傲慢和无知而自责。

接下来我一直思考我如何能为水灾中或水灾后的群众贡献一点点自己的力量,于是写了这篇文章。

一、水传播疾病(Waterborne diseases

水传播疾病(Waterborne diseases)是指由水传播的病原微生物引起的疾病。这些疾病可在洗澡、洗涤、饮水或食用接触污染水的食物时传播。以往人们主要关注的病原都是通过空气传播(如流感病毒、新冠病毒)、接触传播(如猴痘病毒)、垂直传播(HIV)的病原,对于水传播疾病大部分是通过污染的水经黏膜或消化道感染,经粪-口途径传播的病原需要重点关注。

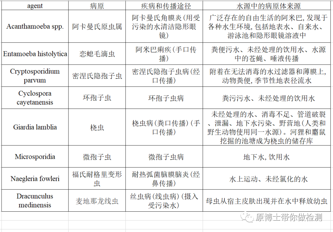
1.主要水传播寄生虫

2.主要水传播细菌

3.主要水传播病毒

4.主要水传播动物病原

    对于动物的水传播病原的资料不是很多,我查阅资料整理了一部分又按照我自己的理解添加了一部分,可能有错误。大家如果有比较系统的资料可以分享给我,希望对需要的人能有所帮助。


二、洪水后预防人间传染病的措施:

  1. 提供清洁的饮用水和食物,避免饮用被污染的水源。

  2. 隔离出现症状的患者,避免疾病继续传播。

  3. 清理受灾环境,消毒居住区域,减少病原体积累。

  4. 加强疫苗接种,提高疫苗覆盖率。

  5. 消除病媒如蚊虫,切断传播途径。

  6. 警惕人畜共患病的传播,避免接触生病或死亡的动物。

  7. 寻求医疗卫生专业人士如医生、兽医的帮助和指导。

  8. 加强健康教育,提高公众防病意识。

  9. 政府和疾控部门应加强监测和疫情应对。

  10. 加强水源、污水处理设施建设,改善卫生条件。

  11. 保证灾后救助物资运输充足。



三、洪水后预防动物传染病的措施:

  1. 提供清洁饮用水和食物:在洪水退去后,应尽快为动物提供清洁的饮用水,避免它们饮用被污染的水而感染病菌。同时提供充足饲料,维持动物的健康饮食。

  2. 隔离生病动物:观察动物的健康状况,发现生病动物后应及时隔离,避免疾病在群体内传播。提供独立空间和饲料水。

  3. 清理栖息地:洪水后应及时清理动物栖息地,清除污泥和垃圾,消毒栖息场所,减少病原体积累。

  4. 疫苗接种:可以针对常见的传染病给动物接种疫苗,提高免疫力。

  5. 除虫灭鼠:杀灭可能传播疾病的虫媒如蚊子、蝇蛆等,做好灭鼠工作,减少病原体传播风险。

  6. 人畜分离:避免人畜接触可能传播人畜共患病。尽量不要接触生病或死亡动物。

  7. 寻求兽医帮助:发现动物有传染病症状时,应及时联系兽医进行检查和治疗。兽医可以判断疫情并提出专业建议。


向奋斗在抗洪抢险的一线人员致敬!希望洪水尽快过去,大家早日回归家园!

声明:
1、凡本网注明“来源:小桔灯网”的所有作品,均为本网合法拥有版权或有权使用的作品,转载需联系授权。
2、凡本网注明“来源:XXX(非小桔灯网)”的作品,均转载自其它媒体,转载目的在于传递更多信息,并不代表本网赞同其观点和对其真实性负责。其版权归原作者所有,如有侵权请联系删除。
3、所有再转载者需自行获得原作者授权并注明来源。

最新评论

关闭

官方推荐 上一条 /3 下一条

客服中心 搜索 洽谈合作
返回顶部