立即注册找回密码

QQ登录

只需一步,快速开始

微信登录

微信扫一扫,快速登录

搜索
小桔灯网 门户 资讯中心 专栏文章 oryza专栏 查看内容

IVD注册实操 | 基因甲基化检测试剂研究要点

2023-6-15 13:51| 编辑: 沙糖桔| 查看: 3612| 评论: 0|来源: 小桔灯网 | 作者:奔跑的骆驼

摘要: 横向比较他们临床前各个项目的研究内容

正所谓坐而论道,起而行之,知行合一。之前,小编曾分享过一篇《IVD注册丨甲基化检测试剂临床前研究要点》的文章,从理论层面介绍了甲基化检测试剂的临床前研究要点。本文梳理已经公开的9份甲基化检测试剂盒的审评报告,横向比较他们临床前各个项目的研究内容,简述异同点,供各位正在开发此类产品的战友们参考。


基本情况


审批周期方面

康立明、诺辉1年内完成受理到拿证,周期是最短的;捷诺从2019年受理到2022年拿证,跨度3年;


癌种方面

肠癌相关产品5个(其中4个检测粪便,1个检测血液);

胃癌(血浆)、肺癌(血浆)、宫颈癌(宫颈脱落细胞)、膀胱癌(尿脱落细胞)各1个;


检测原理方面

特异性引物探针4个

特异性引物3个

阻断剂和探针1个


基因数量方面

有4个产品是双基因产品,单基因和3基因产品各2个,6基因产品一个。


9个产品均采用亚硫酸盐转化的方法进行DNA处理。


参考品设置


前文中审评中心老师建议:

阳性参考品考虑检出能力的验证,建议设置为不同浓度水平的相关适应症患者样本或标准细胞系。

阴性参考品则考虑检测特异性的评价,可为其他相关肿瘤类型的患者样本、其他基因甲基化的样本或标准细胞系等。

注意,不建议采用亚硫酸盐转化的DNA(bisDNA)作为企业参考品的原料。


原则上,参考品应尽可能接近预期适用的样本类型;但实践过程中,大家参考品的设置还是有各自的选择:

大部分仍然选择DNA作为参考品;少部分选择细胞系作为参考品;极个别采用粪便样本;


阳性参考品包括不同浓度、单阳/双阳、不同细分癌种(包容性)等设置;


阴性参考品包括非甲基化、低于检出限、其他癌症基因(特异性)、干扰物质等设置;


验证甲基化的方法包括数字PCR/Sanger测序法/特异性PCR等。



精密度参考品包含中等强度阳性、弱阳性和阴性水平样本。


对比艾克伦的两款产品,我们发现同样为三基因检测产品,但是精密度的设置差异较大,第一款产品分别针对每个单基因设置两个浓度参考品,再加三基因两个浓度参考品,总计8个,每次重复10遍的话单精密度的质检就需要80次反应;第二款产品则仅设置了三基因不同浓度的参考品;(最低检测限的参考品设置也是类似的情况)


有个别产品设置比较完整,包含阴性水平样本作为精密度。



最低检测限的建立和验证


选取特定浓度的阳性样本梯度稀释进行最低检测限的确定。建议设置多个浓度梯度,每个浓度 重复检测不少于 3 次,以 100% 可检出的最低浓度水平作为预设检测限。在此浓度附近制备若干浓度梯度样品,每个浓度至少重复检测 20 次,将具有 95% 阳性检出率的最低浓度作为最低检测限。建议使用临床阴性样本作为基质,充分评价在不同DNA浓度下,试剂对于不同甲基化比例目标基因的检出能力。


样本可为标准细胞系或特定浓度的临床阳性样本。注意应对其甲基化状态进行确认,可采用进行甲基化转化后测序,验证甲基化序列位点的方法。


纵观9个产品的最低检测限研究,基本与常规操作一致,多数包含建立和验证两个环节,以阴性样本作为基质进行研究。


未见通过测序方法对甲基化序列位点进行验证的表述。



分析特异性的研究


实操过程中大家的交叉研究宽度和深度各异,涵盖的样本类型丰富度具体见下表:



干扰物质基于具体的检测样本类型而定,这里不做赘述。


准确度的研究


准确度研究方面9个产品操作比较类似,包括阴阳性参考品的符合率以及部分临床样本的符合率;多数通过测序方法进行验证。


捷诺宫颈癌的产品还涵盖了包容性研究,申请人对不同宫颈癌组织类型样本的适用性进行研究,对宫颈癌组织类型为鳞癌、腺癌、腺鳞癌样本研究结果表明,本试剂盒适用于不同宫颈癌组织类型。


具体情况见下表:


精密度的研究


精密度的研究,9种产品在样本类型、CV值和内容方面均有差异:


主要样本类型包括:精密度参考品、阴性基质+DNA的模拟样本、临床混合样本


CV值方面有≤5%和10%两种;


内容方面艾克伦还包含了提取精密度和转化精密度;



提取/转化的研究


提取和转化方面的研究,多数产品的审评报告未有详细的描述,仅艾克伦和博尔诚提供了相关指标,主要包括DNA提取效率、重复性、抗干扰能力、保护效率、转化效率等。



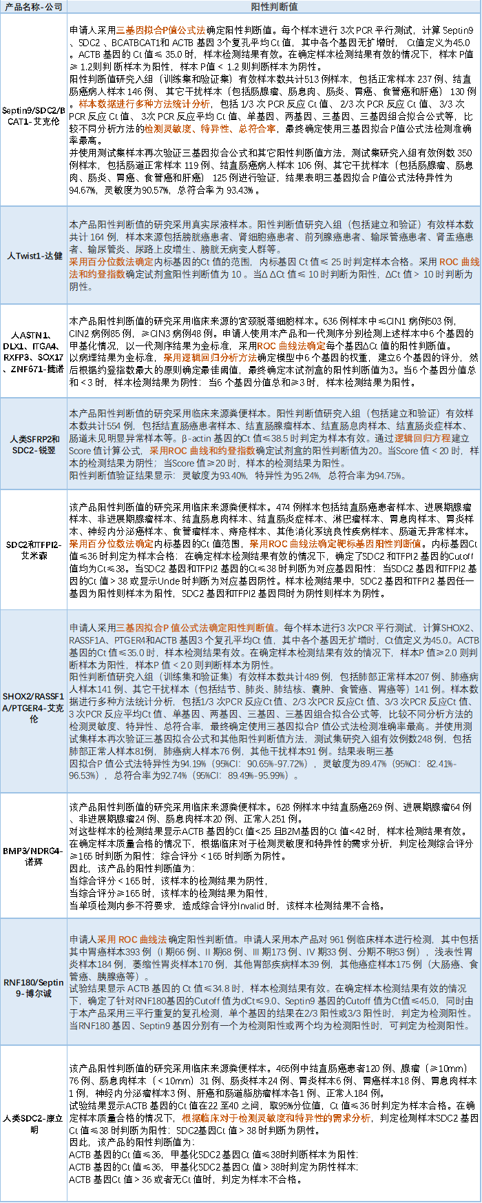
阳性判断值的研究


对于包含多个肿瘤相关基因甲基化的检测试剂,可分别确定不同单个目标基因和内参基因Ct 值的差值或拷贝数的比值,判定检测结果的阴阳性。在此基础上,采用逻辑回归模型分析,初步建立公式,具体为赋予各个自变量(ΔCt 值)不同的回归系数并计算总体分值,以达到与诊断结果一致性最佳的目的。再根据上述分值进行ROC曲线分析,选择约登指数最大值点或者平衡临床性能最优的灵敏度和特异性界值,从而确定试剂的阳性判断值。其量值单位可为ΔCt 值或者分值。


各个产品的阳性判断值研究方法有所差异,多个基因的产品大多采用了逻辑回归模型进行分析的方案。



结语

以上便是对已经公布的9款甲基化基因检测相关产品的审评报告的横向拆分比较,随着获批产品的逐步增加,审评中心对各个项目的要求将更加规范和明确。希望上述整理能对各位正在开发甲基化检测相关产品的战友有所帮助。




具体细节见审评报告原文。


声明:
1、凡本网注明“来源:小桔灯网”的所有作品,均为本网合法拥有版权或有权使用的作品,转载需联系授权。
2、凡本网注明“来源:XXX(非小桔灯网)”的作品,均转载自其它媒体,转载目的在于传递更多信息,并不代表本网赞同其观点和对其真实性负责。其版权归原作者所有,如有侵权请联系删除。
3、所有再转载者需自行获得原作者授权并注明来源。

最新评论

关闭

官方推荐 上一条 /3 下一条

客服中心 搜索 洽谈合作
返回顶部