立即注册找回密码

QQ登录

只需一步,快速开始

微信登录

微信扫一扫,快速登录

搜索
小桔灯网 门户 资讯中心 盘点时刻 查看内容

我国医疗器械产业发展典型区域政策盘点与对比分析

2023-5-5 16:49| 编辑: 沙糖桔| 查看: 2207| 评论: 0|来源: 火石创造 | 作者:鲁方

摘要: 近年来,我国医疗器械产业发展迅速。


声明:本文为火石创造原创文章,欢迎个人转发分享,网站、公众号等转载需经授权

近年来,我国医疗器械产业发展迅速。国家密集出台了一系列关于医疗器械行业的政策文件,对提升医疗器械的供给保障能力、推动行业高质量发展做出了重要部署。各省市立足自身特色,前瞻性思考、系统性谋划,对产业发展路径、产业政策创新进行了有效探索。本文从研发创新、审评审批、监管服务、市场推广等方面对各地医疗器械政策进行梳理分析。



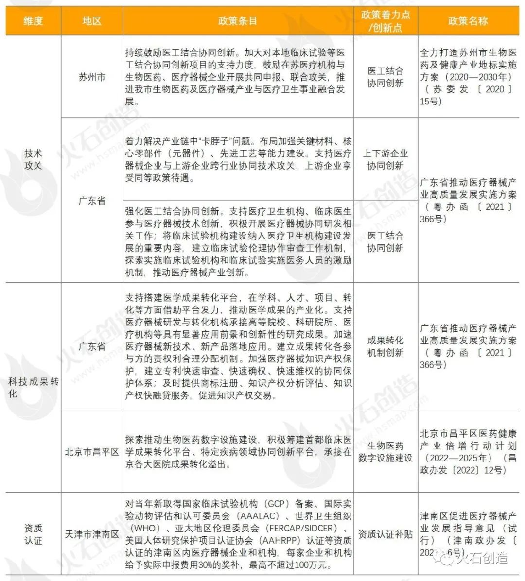
研发创新


面向医疗器械全产品生命周期,多地围绕产品早期研发阶段的技术攻关、临床研究、成果转化、注册申报、资质认证等各个环节,出台相应政策支持条款,重点关注从研发创新到成果落地转化全流程的创新生态体系建设。

技术攻关方面,聚焦模式及产品创新。广东省鼓励医疗器械上下游企业进行协同创新,以支持上下游企业协同技术攻关为重点,对于关键材料、核心零部件(元器件)等领域的上游企业可享受同等政策待遇;苏州市、上海市青浦区等地支持开展“医工结合”创新,鼓励医疗机构与生物医药、医疗器械企业开展共同申报、联合攻关;此外,四川省鼓励AI+医疗器械的融合创新,支持利用大数据、云计算、人工智能、3D打印等新技术进行智能成套装备研发,对成功运用的首版次医疗健康装备软件等创新产品,可给予最高不超过500万元补助。

科技成果转化方面,出台专项政策支持转化。北京市昌平区探索推动生物医药数字设施建设,积极筹建首都临床医学成果转化平台、特定疾病领域协同创新平台,承接在京各大医院成果转化溢出。

资质认证方面,强化政策引导与资金支持。天津市津南区加大对创新主体获得资质的支持,对当年新取得国际实验动物评估和认可委员会(AAALAC)等资质认证的区内医疗器械企业和机构,每家给予最高不超过100万元的奖补。

表1 研发创新领域部分地区政策梳理

来源:火石创造根据公开资料整理



审评审批


多地在审评审批服务方面围绕企业发展诉求,加强服务平台建设,突出制度创新、目标导向、服务方式转变,推进审评审批资源扩充、服务优化和效率提高,助力产业提质增效。

服务平台建设方面,多地积极争取国家相关部门在本地设立分支机构,持续提升审评审批基础服务能力。苏州争取设立国家级苏州审评分中心;上海自由贸易试验区积极争取国家药品、器械技术审评检查长三角分中心在“生命蓝湾”设立联络服务点;广东省争取国家在粤设立药品和医疗器械审评检查机构等。

服务优化提升方面,多地提出了具体的创新举措和工作目标。上海市提出产品首次注册、延续注册与相应生产许可变更联合办理;四川省对纳入符合相关规定的医疗器械品种进行快速审批。同时,各地区对于优化审评审批时限提出了明确要求,广东省、江苏省要求对于首次注册审评时限由法定60个工作日压缩至40个工作日;四川省对于省级第二类创新医疗器械产品,技术审评时限压缩为20个工作日。

现场核查机制方面,多地创新减免检查核查工作流程。河北省和四川省对于首次注册的医疗器械通过体系核查并满足其它相关要求的企业,可免于生产许可现场核查。江苏省实行检查结果互认制度,有序合并药品注册、企业生产许可等现场检查,减少现场检查频次。

表2 审评审批领域部分地区政策梳理

来源:火石创造根据公开资料整理



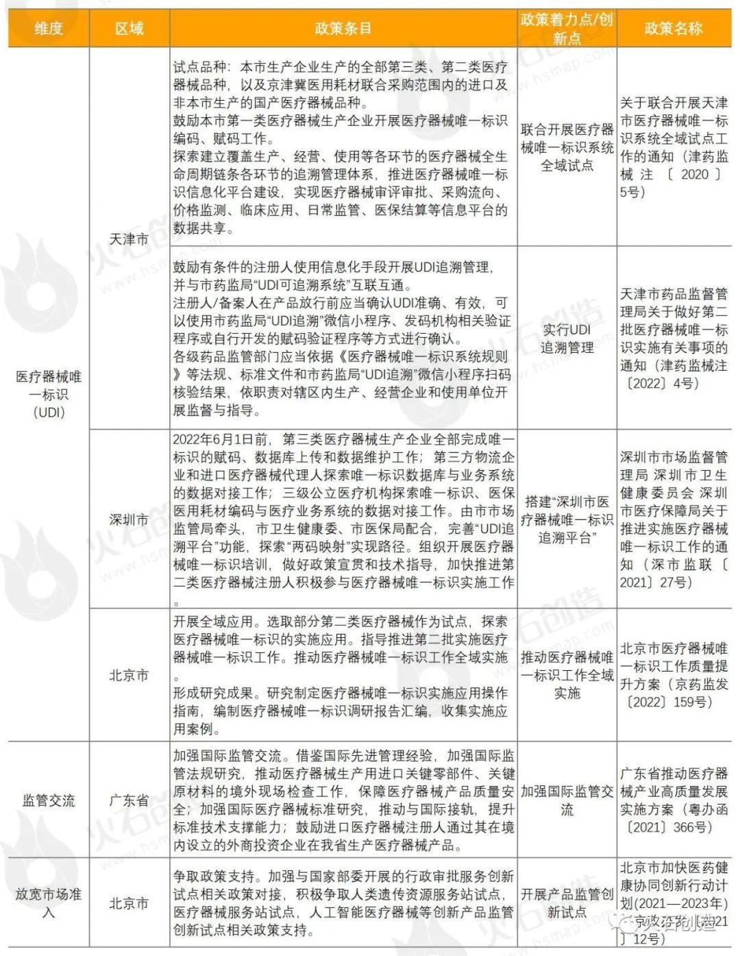
监管服务


多地加快推进医疗器械唯一标识(UDI)实施进程,搭建UDI追溯平台,加强医疗器械全生命周期监管,推进监管交流和放宽市场准入限制。

器械标识方面,除第三类医疗器械外,海南、福建、四川、北京、天津等省市第二类医疗器械均陆续开展医疗器械唯一标识工作。天津市已完成市内生产的所有第三类、二类医疗器械,一级京津冀联采进口及非本市生产的国产品种的UDI使用,鼓励第一类医疗器械使用UDI编码。此外,天津、深圳等省市搭建线上UDI追溯平台,提高医疗器械监管效能。深圳市搭建了“深圳市医疗器械唯一标识追溯平台”,为UDI实施提供技术支撑,可清晰直观展现UDI的全生命周期流向。

监管交流方面,广东省强调借鉴国际先进管理经验,加强国际监管法规研究,推动医疗器械生产用进口关键零部件、关键原材料的境外现场检查工作,保障医疗器械产品质量安全。

市场准入方面,北京市积极争取医疗器械服务站试点和人工智能医疗器械等创新产品监管创新试点相关政策支持,以放宽市场准入限制。

表3 监管服务领域部分地区政策梳理

来源:火石创造根据公开资料整理



市场推广


聚焦带量采购、创新产品应用、产品融合创新、产品竞争力等方面,多地提出了相应支持举措,着力推动自主创新医疗器械产品发展,培育具有国际影响力的本土品牌骨干企业。

带量采购方面,多地选择临床用量较大、采购金额较高、临床使用较成熟、分类目录清晰、无配套设备的医用耗材优先探索开展带量采购,促进行业健康有序发展,减轻人民群众医疗费用负担。天津市提出到“十四五”末集中带量采购药品品种数量500个以上,高值医用耗材的品种5个大类以上。河北省对国家组织集中带量采购范围以外的医用耗材,独立开展或参与“京津冀”采购联盟等跨地区采购联盟开展集中带量采购。

创新产品应用方面,多地提出支持创新产品进入医保、医院、挂网等,加快产品推广使用。江苏、浙江、四川等区域提出优化药械招采平台挂网审核流程,完善采购流程等举措;苏州、上海、四川、杭州、宁波等区域提出将创新产品优先纳入医保目录;北京市加快形成人工智能医疗器械产品收费模式,开展针对创新产品医保支付的商业保险试点;浙江省、上海市等区域积极探索人工智能辅助诊断系统购买服务试点。

新业态培育方面,多地提出推动新一代信息技术和医疗器械产业融合发展。北京市支持人工智能赋能医疗设备升级改造,建设智慧医院,培育数字医疗标杆企业,建立医疗器械营销服务平台;杭州市建设医疗健康大数据中心和开放基础设施,鼓励数字健康新服务。

市场开拓方面,多地注重提升产品国际竞争力。北京市推动建立医疗器械营销服务平台,帮助企业开拓市场;上海市、天津市、苏州市对于企业取得美国(FDA)、欧洲(EMA)、日本(PMDA)等机构批准,并在相关国外市场实现销售的医疗器械企业给予资助,其中,上海市可给予最高1000万元一次性资金支持。

表4 市场推广领域部分地区政策梳理

来源:火石创造根据公开资料整理



总结


近年来,国家对医疗器械行业重视程度显著提高,在政策层面给予较大支持,鼓励国内医疗器械产业加快创新做大做强,加快实现进口替代;同时,相关部门也在不断深化体制改革,推动和保障医疗器械行业的健康发展。在此背景下,未来一段时期内,各地区的产业支持政策将继续围绕壮大产业规模、扶持骨干企业、支持创新产品、创新行政管理等方面,充分发挥各地医疗器械产业优势,突出聚焦重点、补齐短板、完善生态,努力实现产业链整合、价值链提升,实现医疗器械高质量创新发展。

—END—

声明:
1、凡本网注明“来源:小桔灯网”的所有作品,均为本网合法拥有版权或有权使用的作品,转载需联系授权。
2、凡本网注明“来源:XXX(非小桔灯网)”的作品,均转载自其它媒体,转载目的在于传递更多信息,并不代表本网赞同其观点和对其真实性负责。其版权归原作者所有,如有侵权请联系删除。
3、所有再转载者需自行获得原作者授权并注明来源。

最新评论

关闭

官方推荐 上一条 /3 下一条

客服中心 搜索 洽谈合作
返回顶部