立即注册找回密码

QQ登录

只需一步,快速开始

微信登录

微信扫一扫,快速登录

搜索
小桔灯网 门户 资讯中心 感染诊疗 查看内容

流感病毒检测阳性率继续上升,共报告108起流感暴发疫情,4起为流感混合感染 ...

2023-3-1 14:57| 编辑: 沙糖桔| 查看: 4460| 评论: 0|来源: 呼吸界

摘要: 监测数据显示,本周南、北方省份流感病毒检测阳性率继续上升


部分周报内容


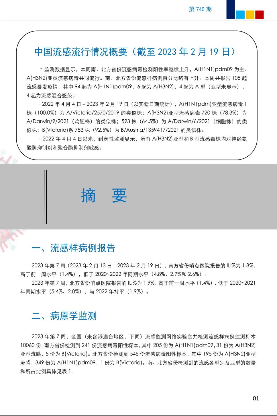
中国流感流行情况概要

(截至2023年2月19日)

  • 监测数据显示,本周南、北方省份流感病毒检测阳性率继续上升,A(H1N1)pdm09为主、A(H3N2)亚型流感病毒共同流行。南、北方省份流感样病例百分比略有上升。本周共报告108起流感暴发疫情,其中94起为A(H1N1)pdm09,6起为A(H3N2),4起为A型(亚型未显示),4起为流感混合感染

  • 2022年4月4日-2023年2月19日(以实验日期统计),A(H1N1pdm)亚型流感病毒1株(100.0%)为A/Victoria/2570/2019的类似株;A(H3N2)亚型流感病毒720株(78.3%)为A/Darwin/9/2021(鸡胚株)的类似株;593株(64.5%)为A/Darwin/6/2021(细胞株)的类似株;B(Victoria)系753株(92.5%)为B/Austria/1359417/2021的类似株。

  • 2022年4月4日以来,耐药性监测显示,所有A(H3N2)亚型和B型流感毒株均对神经氨酸酶抑制剂和聚合酶抑制剂敏感。



最近多地学校因流感发布停课通知,如浙江宁波、金华,北京,上海,天津,江苏丹阳、扬州等地。


昨天,北京市疾病预防控制中心通报近期疫情形势:目前我市呼吸道和肠道传染病等疫情形势总体平稳,季节性流感疫情活动强度呈现上升趋势,新冠病毒感染疫情处于局部零星散发状态,未监测到新冠病毒感染引起的聚集性疫情。


根据监测数据显示,2023年2月13-19日,上周流感样病例数量较前一周上升了91%,较去年同期水平下降18%,较2019年同期水平下降61%。流感样病例中的病毒阳性率为23%,较前一周的4%出现明显上升,但低于去年同期34%的水平,低于2019年同期30%的水平。当前我市流行的流感病毒中,甲型流感病毒占绝对优势,其中甲型H1N1亚型占64%、甲型H3N2占35%,乙型流感占1%。



内容摘自中国疾病预防控制中心病毒病预防控制所国家流感中心、北京市疾病预防控制中心



本文完

责编:Jerry

声明:
1、凡本网注明“来源:小桔灯网”的所有作品,均为本网合法拥有版权或有权使用的作品,转载需联系授权。
2、凡本网注明“来源:XXX(非小桔灯网)”的作品,均转载自其它媒体,转载目的在于传递更多信息,并不代表本网赞同其观点和对其真实性负责。其版权归原作者所有,如有侵权请联系删除。
3、所有再转载者需自行获得原作者授权并注明来源。

最新评论

关闭

官方推荐 上一条 /3 下一条

客服中心 搜索 洽谈合作
返回顶部