立即注册找回密码

QQ登录

只需一步,快速开始

微信登录

微信扫一扫,快速登录

搜索
小桔灯网 门户 资讯中心 专栏文章 动力彩虹 查看内容

《Nature Communications》:生物标志物疾病图谱发布!

2023-2-21 13:21| 编辑: 沙糖桔| 查看: 3160| 评论: 0|来源: 小桔灯网 | 作者:动力彩虹

摘要: 这一开放资源在其规模和广泛的表型和基因组数据的可用性方面是独一无二的。


UK Biobank是一项针对约50万自愿与全球科学家分享健康信息以推进公共卫生研究的个人的前瞻性研究。这一开放资源在其规模和广泛的表型和基因组数据的可用性方面是独一无二的。


近日,一组来自芬兰的研究团队在杂志Nature Communications上发表了一篇题为“Atlas of plasma NMR biomarkers for health and disease in 118,461 individuals from the UK Biobank”的文章。在这里,研究团队描述了由南丁格尔健康公司(Nightingale Health Plc)生成的118461个基线血浆样品(来自UK Biobank)的核磁共振(NMR)光谱定量的详细代谢生物标志物。样本量是迄今为止进行的许多最大的代谢谱研究的10倍以上。NMR生物标志物组包括249个脂质和代谢产物指标。许多研究已经在使用这些生物标志物数据,涵盖与风险预测、因果分析、基因发现和药物靶点验证等相关的应用。


在这项研究中,研究团队展示了一个生物标志物疾病关联的详尽的数据集(可在nightingalehealth.com/atlas上获得),系统地检查了249项代谢指标与700多种疾病结果的存在、未来发病和死亡率的关系,说明了此数据集在生物标志物发现和识别各种疾病的总体生物标志物特征之间的联系方面的用途。研究团队在芬兰健康与福利研究所(THL)生物库中使用相同的核磁共振平台对5个前瞻性队列中的3万多人对此结果进行了验证。结果表明此生物标志物疾病图谱可以作为从生物标志物发现到生物学和临床背景下更详细分析的起点。


图片来源:Nature Communications


主要内容

核磁共振检出的血浆生物标志物图谱

研究团队使用南丁格尔健康核磁共振平台测量了118461个基线血浆样品中的脂质和代谢产物生物标志物,量化了来自每个样品的249个代谢测量值,包括168个绝对水平的测量值和81个比率测量值(图b)。生物标志物包括已经在临床实践中常规使用的指标,如胆固醇,以及许多新兴生物标志物,如omega-3和其他脂肪酸。大多数生物标志物与脂蛋白代谢有关,还包括最丰富的血浆脂肪酸(如饱和脂肪酸)和小分子(如氨基酸和酮体)的绝对浓度和相对平衡,以及载脂蛋白B和A1,以及两种炎症蛋白指标,白蛋白和糖蛋白乙酰基。


NMR生物标志物panel中包括的生物标志物类型概述。

图片来源:Nature Communications


生物标志物—疾病关联数据集

研究团队系统地计算了249个NMR生物标志物与700多个疾病终点的相关性,并以nightingalehealth.com/atlas上提供的生物标志物疾病关联在线数据集的形式整理了结果(图c)。该网络工具可以显示所有生物标志物的交互式森林图,其中包括每个疾病终点的流行率、发病率和死亡率,以及249个生物标志物各自的疾病范围关联图。


生物标志物-疾病关联数据集示意图。

图片来源:Nature Communications


与广泛疾病相关的生物标志物

检查常见疾病谱中的核磁共振生物标志物,可以深入了解疾病病理生理学和生物标志物的特异性。图a显示了与37个临床认证生物标志物相关的疾病跨度。除眼睛和耳朵疾病外,许多生物标志物显示出与所有类型疾病的相关性。例如,MUFA%与几乎200种不同疾病终点相关。此外,更为确定的生物标志物,如omega-3%和常规胆固醇含量与广泛的疾病相关。


比如炎症生物标志物GlycA,与32%的发病终点相关。GlycA与痛风、2型糖尿病、吸烟依赖、肾脏疾病、慢性阻塞性肺疾病、心肌梗死、肺炎和贫血的相关性最为显著。对于其他脂肪酸测量也观察到了类似的结果,如PUFA/MUFA、omega-3%和omega-6%以及MUFA%。


按生物标志物分类的发病关联总数。

图片来源:Nature Communications


疾病特异性的生物标志物

与这种多样关联的模式相比,一些生物标志物表现出更明显的疾病特异性。例如,氨基酸丙氨酸主要与糖尿病风险和与糖尿病相关的并发症相关(图d)。甘氨酸和谷氨酰胺也与糖尿病相关的并发症相关,但也与肝脏和肾脏疾病的风险相关,血浆浓度较低表明疾病风险较高。大多数生物标志物在不同疾病之间具有一致的关联方向,但并非所有。例如,较高的支链氨基酸(BCAA)水平与许多代谢性疾病的较高风险相关,但与一系列其他疾病(如肺病、疝气和吸烟依赖)的较低风险相关(图e)。


甘氨酸和BCAA的疾病关联。

图片来源:Nature Communications


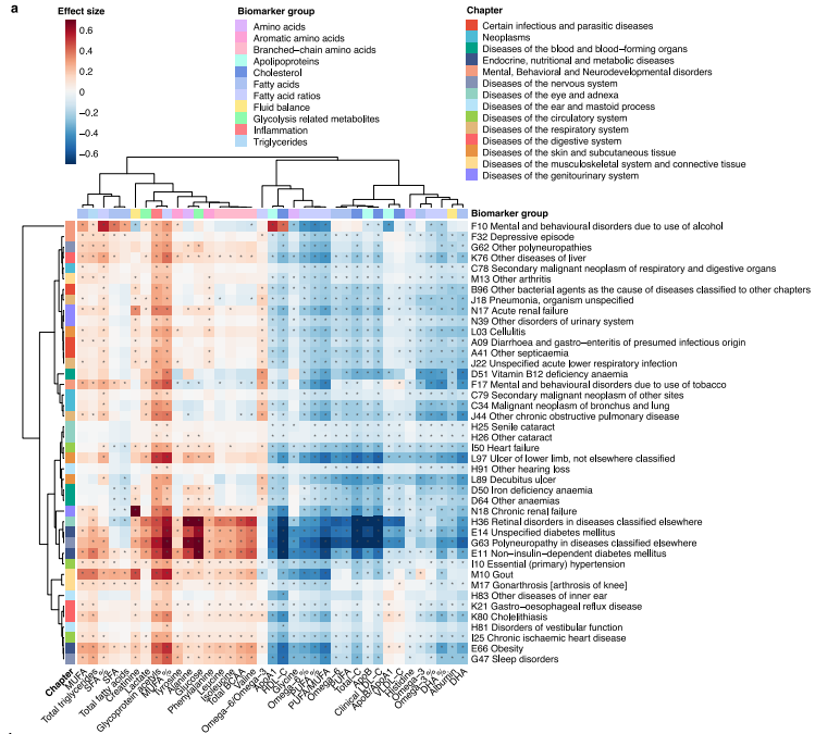
不同疾病的共享生物标志物特征

比较疾病之间的生物标志物特征可能有助于了解具有相似病理生理学的疾病之间的分子差异。图a显示了根据总体生物标志物关联模式的疾病聚类示例。在垂直方向上,GlycA和MUFA%等生物标志物聚集在一起,因为它们与许多类型的疾病相关性相似。在水平方向上,聚类分析揭示了疾病之间众所周知的联系和不太预期的相似性。例如,糖尿病与多种并发症(包括多发性神经病和视网膜疾病)具有高度相似的生物标志物关联模式。传染相关的常见疾病,肺炎和一般细菌感染,以及慢性阻塞性肺病和癌症,在其整体生物标记物关联模式方面也聚集在一起。一些不太知名的联系包括,例如,肝脏疾病和多发性神经病,它们具有几乎相同的总体生物标志物关联。


根据其生物标志物特征对疾病进行聚类。

图片来源:Nature Communications


相似疾病的生物标志物可能存在显著差异

许多疾病的生物标志物特征相似,但病理生理起源相似的疾病仍可能存在显著差异。图4c说明了急性心肌梗死和心力衰竭住院如何具有许多不同的生物标志物相关性。不同类型的心肌梗死、心绞痛、慢性缺血性心脏病和不同类型的中风的生物标志物关联模式不同。这些结果可能表明,对于这些类型的心血管事件,单独进行风险预测具有潜在的益处。


相似疾病的生物标志物可能存在显著差异。

图片来源:Nature Communications


生物标志物特征的重复验证

研究团队以两种方式重复验证英国生物库中的核磁共振生物标志物关联:第一,通过将结果与来自相同英国生物库样本的独立实验室测定所测量的生物标志物进行比较,第二,通过分析来自芬兰健康与福利研究所生物库(THL生物库)的30000多名参与者的核磁共振生物学标志物数据。下图显示了通过核磁共振和临床化学测量的八种生物标志物的疾病相关性之间的高度一致性。


核磁共振(NMR)与临床化学生物标志物相关性的比较。

图片来源:Nature Communications


总结与讨论

血脂和代谢产物是当前健康和未来疾病风险的标志。这里描述了英国生物银行118461名参与者的血浆核磁共振(NMR)生物标志物数据。生物标志物包括249种脂蛋白脂质、脂肪酸和小分子,如氨基酸、酮和糖酵解代谢产物。研究团队提供了这些生物标志物与700多种常见疾病的患病率、发病率和死亡率的关联图谱(nightingalehealth.com/atlas)。结果显示了丰富的生物标志物关联,包括对传染病的易感性、各种癌症的风险、关节疾病和心理健康结果,表明过多的循环脂质和代谢产物是心脏代谢疾病以外的风险标志物。聚类分析表明,不同疾病类型的生物标志物关联模式相似,表明对多种疾病易感性的潜在系统连通性。这项工作突出了基于核磁共振的代谢生物标志物分析在大型生物库中对公共卫生研究和翻译的价值。


众所周知,炎症生物标志物(如GlycA)与不同疾病广泛关联,但此前尚未显示循环脂肪酸、氨基酸或脂蛋白指标也是如此。例如,MUFA%是与最高数量的终点相关的生物标志物,显示出与GlycA相似的疾病集群。具有不同病理生理学的广泛疾病具有相似的生物标志物关联特征。例如,严重传染病具有与慢性呼吸道疾病以及泌尿和肾脏疾病相似的生物标志物特征。一种可能的解释是,许多生物标志物反映了先天免疫系统的反应能力。这些观察表明,通过同时研究整体生物标志物特征和众多疾病结果,可以获得超越个体疾病的新见解。


与本文一起发表的生物标志物-疾病数据集可用于快速证实或反驳许多先前的生物标志研究。例如,研究团队证实了最近关于支链氨基酸浓度较高与阿尔茨海默病和痴呆风险较低相关的报道。生物标记物-疾病数据集也可能被用于质疑其他已报道的生物标记物发现,例如支链氨基酸与胰腺癌风险的关系。这些例子说明了生物标志物-疾病数据集如何加快研究,并作为分析的起点,从而产生更深入的病因见解和临床背景,就像广泛可用的GWAS汇总统计数据改变了遗传研究的解释一样。

声明:
1、凡本网注明“来源:小桔灯网”的所有作品,均为本网合法拥有版权或有权使用的作品,转载需联系授权。
2、凡本网注明“来源:XXX(非小桔灯网)”的作品,均转载自其它媒体,转载目的在于传递更多信息,并不代表本网赞同其观点和对其真实性负责。其版权归原作者所有,如有侵权请联系删除。
3、所有再转载者需自行获得原作者授权并注明来源。

最新评论

关闭

官方推荐 上一条 /3 下一条

客服中心 搜索 洽谈合作
返回顶部