立即注册找回密码

QQ登录

只需一步,快速开始

微信登录

微信扫一扫,快速登录

搜索
小桔灯网 门户 资讯中心 国内新闻 查看内容

关注丨基因甲基化检测价格新增医保目录

2022-11-15 10:19| 编辑: 沙糖桔| 查看: 8029| 评论: 0|来源: 甲基化 | 作者:木木

摘要: 近日,重庆、安徽等地更新部分新增医疗服务价格项目。


近日,重庆、安徽等地更新部分新增医疗服务价格项目。

其中,基因甲基化检测价格更新、公示。


重庆方面,基因甲基化检测试行阶段价格为828元/次(位点),每增加一个位点加收100元,但位点加收总价不得超过1500元,全基因组甲基化检测最好不超过5000元。


安徽方面,多靶点粪便FIT-DNA联合检测和基因甲基化检测都给出了项目编码,但是收费价格专家评审未给出一致标准,为自主定价



截至目前,上海、北京、广东、广西、河北、辽宁、海南以及重庆、安徽等地都公布了基因甲基化检测的项目编码,也预示着基因甲基化检测在临床的应用愈发成熟。


DNA甲基化的形成过程


目前,基因甲基化成为非常有前途的诊断癌症的分子标志物。甲基化试剂盒的研发方向可以是基于实验室通用实时荧光定量PCR的特定基因组合,也可是基于芯片或测序的大Panel。其检测的样本可以考虑取材方便的体液ctDNA,也可以考虑更加特异的诊断性样本。

DNA 甲基化检测技术在癌症领域的应用目前还处于比较早期的阶段,目前国内获批的产品还非常少,以分析DNA甲基化为基础的技术为多种癌症早诊提供了新的途径,而DNA甲基化特征由于其敏感性、特异性和易于分析的特点很有希望成为常规的临床肿瘤标志物。


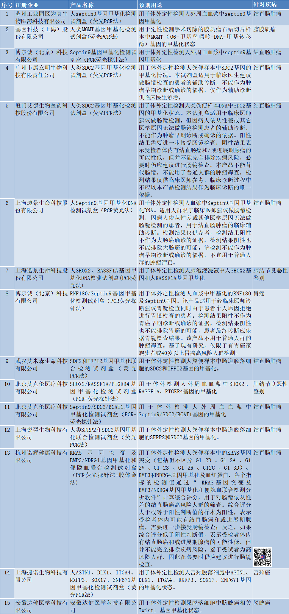
截至目前,我国已批准上市的甲基化检测试剂。


声明:
1、凡本网注明“来源:小桔灯网”的所有作品,均为本网合法拥有版权或有权使用的作品,转载需联系授权。
2、凡本网注明“来源:XXX(非小桔灯网)”的作品,均转载自其它媒体,转载目的在于传递更多信息,并不代表本网赞同其观点和对其真实性负责。其版权归原作者所有,如有侵权请联系删除。
3、所有再转载者需自行获得原作者授权并注明来源。

最新评论

关闭

官方推荐 上一条 /3 下一条

客服中心 搜索 洽谈合作
返回顶部