立即注册找回密码

QQ登录

只需一步,快速开始

微信登录

微信扫一扫,快速登录

搜索
小桔灯网 门户 资讯中心 国内新闻 查看内容

刚刚!又有第三方医检所因“花式”操作被重罚!

2022-10-13 14:28| 编辑: 沙糖桔| 查看: 5331| 评论: 1|来源: 检验医学

摘要: 第三方实验室被处罚的原因愈发“多样化”,背后折射的是监管的愈加严厉!


第三方实验室被处罚的原因愈发“多样化”,背后折射的是监管的愈加严厉!


01
为他人无照经营提供便利条件,罚!



天眼查App显示,阔然医学检验实验室(上海)有限公司(下称当事人)因为他人无照经营提供便利条件、未按照要求贮存医疗器械,被上海市嘉定区市场监督管理局没收违法所得35万余元、罚款3.3万元



截图来源:上海市市场监管局网站


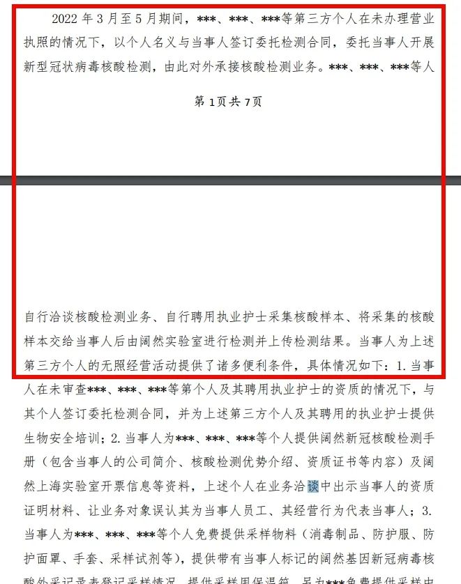
上海市市场监管局网站公布的行政处罚决定书显示,经查,2022年3月至5月期间,当事人与其签订委托检测合同,由第三方个人自行洽谈核酸检测业务、自行聘用执业护士采集核酸样本,将样本交由当事人进行检测并上传结果。当事人为上述第三方个人的无照经营活动提供了诸多便利条件。


截图来源:行政处罚决定书(沪市监管处〔2022〕142022000774 号)


市场监管部门认定当事人盈利为当事人为无照经营提供便利条件取得的违法所得、即人民币350327.97元。


上海市嘉定区市场监管局指出,当事人为第三方个人提供公司资质证明、采样物料、代签合同、**、代收检测费用,促成了第三方个人无照核酸检测业务的顺利实施,构成了为无照经营提供便利条件的违法行为。


根据《无证无照经营查处办法》相关规定,上海市嘉定区市场监管局责令当事人停止违法行为,并作如下处罚:罚款人民币叁仟元整;没收违法所得人民币叁拾伍万零叁佰贰拾柒元玖角柒分。


此外,上海市嘉定区市场监督管理局执法大队还发现,当事人冰柜内存放有核酸检测试剂盒的内标对照,贮存要求为-20±5℃,现场查见冰柜实际温度为5.8℃。当事人的上述行为属于未按照医疗器械说明书和标签标示要求贮存医疗器械。


截图来源:行政处罚决定书(沪市监管处〔2022〕142022000774 号)


根据《医疗器械监督管理条例》相关规定,上海市嘉定区市场监管局责令当事人改正,并作以下处罚:罚款人民币叁万元整。综上,阔然医学检验实验室(上海)有限公司共被罚款叁万叁千元整,没收违法所得人民币叁拾伍万零叁佰贰拾柒元玖角柒分。



02
销售核酸检测团购券不执行政府指导价,罚!



据悉,北京北基医学检验实验室有限公司于2022年2月18日开始通过某平台APP销售核酸检测团购券。该公司销售40元/次的北基核酸检测团购券时会赠送消费者一张默认使用的5元优惠券,该公司赠送消费者的5元优惠券每笔订单只能使用一张。


2022年3月18日该公司在一笔订单中销售了2张40元/次的北基核酸检测团购券,但5元优惠券默认只有1张,每张团购券只优惠了2.5元,所以团购券的销售单价是37.5元/次。


2022年3月30日该公司销售了核酸检测咽拭子团购券1张,单价是40元/次。


而根据《关于进一步降低新型冠状病毒核酸检测项目价格的通知》及《关于降低新型冠状病毒核酸检测项目价格的通知》,该公司于2021年12月11日至2022年4月8日期间内销售核酸检测团购券的价格不应高于35元/次。


另查,该公司2022年2月18日至2022年4月1日销售北基核酸检测团购券时以40元/次的价格作为减价基准,每笔订单赠送消费者一张5元优惠券。核酸检测价格为政府指导价,最高不得超过35元/次,不存在该公司标示价格40元/次、优惠5元的情况。故,该公司的行为属于利用虚假的或者使人误解的价格手段,诱骗消费者或者其他经营者与其进行交易的行为。



石景山区市场监管局责令北京北基医学检验实验室有限公司改正违法行为,并对其罚款185015元。



03
北京查处多起核酸价格违法行为,罚没近百万元



在此之前,北京市就已经对10起核酸检测价格违法行为立案处罚,累计罚没81万元。


6月4日,北京市第355场新冠肺炎疫情防控工作新闻发布会通报称,市场监管部门自1月18日以来,持续在全市范围内开展新型冠状病毒核酸检测价格专项检查,重点查处违反明码标价规定、价格欺诈、不执行政府指导价等价格违法行为。


北京市累计出动检查人员3362人次,检查核酸检测机构(检测点)2080个,对8起价格违法行为立案处罚,罚没金额56万余元。


在6月2日及4日,北京市市场监管局网站分别公示了两起核酸检测机构因提供核酸检测服务时,不执行政府指导价,多收价款,被处以行政处罚的决定书。罚没共计25万余元。



北京京通时代健康管理有限公司在2022年1月19日至2022年2月17日期间提供核酸检测服务收费标准不执行政府指导价,应收119544元,实收154655元,多收价款35111元;北京汉方和寿堂中医医学研究院(有限合伙)在2022年1月19日至2022年2月9日期间提供核酸检测服务收费标准不执行政府指导价,应收11160元,实收17908元,多收价款6748元。



来源:中新经纬、北京市市场监管局网站、上海市市场监管局网站、医学检验沙龙等

声明:
1、凡本网注明“来源:小桔灯网”的所有作品,均为本网合法拥有版权或有权使用的作品,转载需联系授权。
2、凡本网注明“来源:XXX(非小桔灯网)”的作品,均转载自其它媒体,转载目的在于传递更多信息,并不代表本网赞同其观点和对其真实性负责。其版权归原作者所有,如有侵权请联系删除。
3、所有再转载者需自行获得原作者授权并注明来源。
发表评论

最新评论

引用 ll8848 2022-10-17 09:44
监管必须严格

查看全部评论(1)

关闭

官方推荐 上一条 /3 下一条

客服中心 搜索 洽谈合作
返回顶部