立即注册找回密码

QQ登录

只需一步,快速开始

微信登录

微信扫一扫,快速登录

搜索
小桔灯网 门户 资讯中心 专栏文章 动力彩虹 查看内容

Nature 子刊丨CRISPR/Cas9基因组编辑的安全性?

2022-9-2 09:59| 编辑: 沙糖桔| 查看: 2558| 评论: 0|来源: 小桔灯网 | 作者:动力彩虹

摘要: 检测基因组编辑方法的遗传毒性仍然是安全临床实施的基础。


CRISPR系统由一个CRISPR/Cas蛋白与一个向导RNA(gRNA)组成,为了确保用于基因组编辑的CRISPR系统的临床安全,插入和缺失(INDEL)应仅发生在预期的基因组位点,而不会通过非同源末端连接(NHEJ)或同源定向修复(HDR)途径产生脱靶效应。低保真度Cas酶或当gRNA导向与目标序列类似的序列时,可能会发生非预期的基因组编辑,导至可能具有致癌或其他有害后果的非目标突变。检测基因组编辑方法的遗传毒性仍然是安全临床实施的基础。


基因组编辑/基因治疗在临床上的长期安全性的重要性最近得到了说明,在两个镰状细胞疾病基因治疗试验(NCT02140554和NCT04293185)中,两名患者因细胞毒化疗或慢病毒载体的插入突变而发展为髓系恶性肿瘤后导至临床试验暂停。由于这些安全性问题,在本研究中,研究团队试图确定Cas9编辑和/或体外扩增过程中是否引入了致癌变体。理想的方法必须进行超深测序,因为变异等位基因频率(VAF)低于1%的突变仍然无法被大多数全基因组脱靶检测技术检测到。能够检测SNV以及INDEL、扩增和多核苷酸变异(MNV)的超深测序工作流程有可能显著提高检测全谱致癌脱靶编辑活性的灵敏度,从1%到<0.1%VAF,这对于识别可能引发致病性克隆扩增的低频变异是必要的。


近日,一组来自美国顶尖学府的研究团队在杂志Nature Communications上发表了一篇题为“Ultra-deep sequencing validates safety of CRISPR/Cas9 genome editing in human hematopoietic stem and progenitor cells”的文章,在这篇文章中,研究团队开发了一个NGS工作流程,允许在最重要的基因组区域识别低频事件,以评估高风险遗传毒性。结果没有发现任何证据表明,在多个原代造血干细胞和祖细胞(HSPC)供体中,在三个单独的基因组位点进行Cas9体外基因组编辑会引入或富集致癌突变。当靶向AAVS1时,全外显子测序(WES)和全基因组测序(WGS)同样证实了这些发现。因此,研究团队定义了一种根据现有临床肿瘤学NGS诊断方法改编的方法,可用于在临床转化前评估当前和下一代基因组编辑工具、体外培养方案和细胞产品的安全性。


图片来源:Nature Communications


主要内容


实现了肿瘤抑制基因和癌基因的高覆盖率

为了对抑癌基因和肿瘤基因进行超深测序,研究团队使用hybrid-capture NGS assay深度检测523个癌症相关基因(跨越1.94MB DNA)外显子的DNA变异。这523个基因包括最常见癌症类型关键指南中的已知癌基因,以及许多在癌症(从非小细胞肺癌到胰腺癌)中常见突变的复发基因。


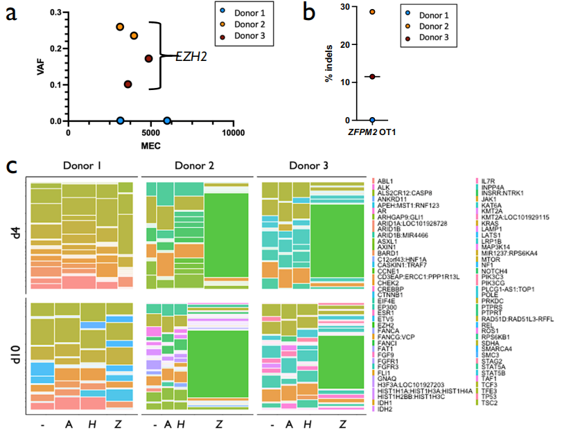
来自三个单独的健康供体的HSPC经受四种条件:Mock电穿以及三种不同的Cas9处理,其靶向位点为AAVS1、HBB或ZFPM2。文献中广泛记录了AAVS1和HBB处的Cas9活性,选择这些位点是因为它们分别具有相对较高和较低的靶外活性。为了确保每个gRNA具有高水平的靶向活性,对预测切割位点周围的基因组区域进行了靶向PCR扩增,然后进行桑格测序,并通过TIDE分析INDEL。在所有三个AAVS1和HBB gRNA供体中观察到高频率的靶向INDEL,但ZFPM2 gRNA诱导的INDEL较少,这是由于其预测的高脱靶活性。


初始实验的原始测序数据产生了所有样本的平均MEC>3550,分别对应于0.205%和95%的最小检测限(LoD)和灵敏度,且技术重复之间有高度一致性。


试验设计和靶向活性的确认。图片来源:Nature Communications


过滤非致病性胚系突变后,发现的变体很少

为了深入了解队列中确定的变体的特征,绘制了第0、4和10天Mock样本的VAF。当剔除同义变体以及之前报告在综合种系数据库中出现>10次的变体时,只剩下少数变体(每个条件下1490.1个可重复变体的平均值为3.9个变体)。


为了确定用Cas9编辑是否在肿瘤抑制基因或癌基因中引入突变,研究团队随后绘制了所有三个供体在第4天和第10天所有Cas9治疗组的VAF x MEC。接下来通过消除所有同义突变和/或胚系变体数据库中先前报告的突变剔除非致病性变体。与Mock样本相比,Cas9处理组具有更少的剩余变体(每个条件下的1487.9个可重复变体的平均剩余3.3个变体)。因为在Mock样品中发现的任何变体都不是被Cas9引入的,将其移除用于下游分析。在18个Cas9处理组中,过滤后仅剩下6个变体,其中4个是第4天和第10天ZFPM2处理中供体2和3中预期的EZH2突变。另外两个变体均为供体2和供体3中d10 ZFPM2处理中发现的SNV,其VAF<0.0015,接近检测极限。


TSO500测序数据总结。图片来源:Nature Communications


Cas9 gRNA spacer纯合SNP消除EZH2脱靶活性

在供体2和供体3中,预期的EZH2脱靶位点在所有三个重复的d4和d10时间点显示出最高的VAF,置信度高(3893x覆盖率),平均脱靶活性为19.3%(图a)。尽管ZFPM2具有高度的脱靶活性,但在供体1中的EZH2处没有通过NGS或TIDE检测到脱靶活性(图b)。在研究供体1的该位点的桑格轨迹后,在spacer序列的第6位发现了纯合SNP。由于高保真Cas9的特异性,该纯合子SNP可能消除了该位点的所有活性。


在Cas9处理中鉴定的变体。图片来源:Nature Communications


全外显子测序证实了体外培养和基因组编辑中不存在脱靶活性

接下来将脱靶活性的搜索扩展到整个外显子组。外显子组分析在AAVS1处理中鉴定了137种体细胞变体,在Mock条件下鉴定了92种变体(图b)。

剔除了Mock处理中发现的>0.01 VAF的变体,留下30个体细胞突变供进一步分析(图c)。Cas9核酸酶活性通常在与spacer序列高度同源的位点周围引入indels,但过滤后的大多数剩余变体(30个中的17个)是SNV,并且在变体的上游或下游20bp内,发现30个突变中没有一个与spacer +PAM序列匹配>10bp。因此,无论是靶向抑癌基因/癌基因测序还是WES都无法识别由于Cas9活性而发生的任何体细胞突变。


通过全外显子测序鉴定的变体。图片来源:Nature Communications


全基因组测序证实了离体培养和基因组编辑中不存在脱靶活性

为了确定体外CRISPR介导的基因组编辑是否引入了外显子测序未检测到的变体,研究团队又进行了全基因组测序。


AAVS1样本中存在的体细胞变体,而Mock对照中未发现的,共26673个变体(图a,b)。但几乎所有高VAF变体都是在低读取深度下发现的,这表明这些变体可能不是AAVS1所特有的真实变体,而是在模拟样本中未进行足够深度测序的胚系变体。过滤掉胚系变体以及测序噪声,总共留下173个变量(图e)。其中,19个变体位于AAVS1 gRNA的预测目标位点,在其余候选脱靶变体中,发现与AAVS1-gRNA没有同源性,可能由于低覆盖率导至假阳性。


通过全基因组测序鉴定的变体。图片来源:Nature Communications


总结与讨论

第一批基于CRISPR的治疗已进入早期人类临床试验,许多其他治疗也进入药物开发管道。越来越需要通过CRISPR核酸酶和载体建立编辑的人类细胞(体外和体内)的长期安全性。研究团队定义了一种在临床转化前评估基因组编辑工具、体外培养方案和基于细胞的产品安全性的方法。


Cas9可以在靶点和非靶点启动DNA双链断裂,可能导至意外的基因组异常。因此,研究团队开发了一种抑癌基因/癌基因超深测序管道,以确定编辑和短期体外扩增是否导至在临床相关背景下递送时癌症相关变体的破坏和/或富集。


这项研究不仅为基于CRISPR的编辑和短期体外表达后癌症相关基因的典型变异程度建立了重要的基准,而且可能成为移植前评估基于细胞的产品安全性的常用工具(尤其是在克隆扩增和/或长期体外培养的情况下)。因此,提高检测和确保不存在致癌突变的能力将最大限度地提高位点特异性基因组编辑疗法的成功临床实施和长期安全性。随着越来越多的基因组编辑试验部署在患者身上,这种高灵敏度的安全工作流程对于确保基于CRISPR的方法的安全性与这些治疗的有效性保持同步非常重要。


声明:
1、凡本网注明“来源:小桔灯网”的所有作品,均为本网合法拥有版权或有权使用的作品,转载需联系授权。
2、凡本网注明“来源:XXX(非小桔灯网)”的作品,均转载自其它媒体,转载目的在于传递更多信息,并不代表本网赞同其观点和对其真实性负责。其版权归原作者所有,如有侵权请联系删除。
3、所有再转载者需自行获得原作者授权并注明来源。

最新评论

关闭

官方推荐 上一条 /3 下一条

客服中心 搜索 洽谈合作
返回顶部