立即注册找回密码

QQ登录

只需一步,快速开始

微信登录

微信扫一扫,快速登录

搜索
小桔灯网 门户 资讯中心 杂侃天下 查看内容

IVD设备“投放”不合规?律师这么说

2022-8-23 14:36| 编辑: 沙糖桔| 查看: 3007| 评论: 0|来源: 锦天城律师事务所

摘要: 医疗健康行业一直是资本市场关注的重点


2021年3月18日,国家药监局发布了新版医疗器械监督管理条例》,新《条例》是继2014年全面修订、2017年小幅修改后的又一次重大修订。相比原《条例》,新《条例》重点完善了注册人制度,并将注册人依法承担的权利义务体现于医疗器械研制、生产、经营、使用全过程,还提及了鼓励医疗器械创新、对创新医疗器械予以优先审评审批、支持创新医疗器械临床推广和使用等整体方针。新《条例》将通过注册人制度进一步帮助企业降低研发生产成本,并将提升大型器械公司的竞争优势;在综合场地、区域、人力、环保等要素统筹医疗器械的研发、生产、销售的产业布局,提升行业集中度,推动产业结构调整。

医疗健康行业一直是资本市场关注的重点,同时其在经营模式、销售费用等方面也一直是该行业上市过程中受到重点关注的事项。本文对医疗器械行业销售中较为常见的设备投放模式的合规性进行分析,并对监管部门在上市申请审核中的关注重点予以梳理,并提供一些合规的建议,以期能够开拓思路、抛砖引玉。


一、设备免费投放模式[1]


设备投放,并没有明确的法律定义,在医疗器械行业是指医疗器械生产厂商(“器械厂商”)提供某一(类)特殊的医用设备给医院(或医疗机构等)使用,由于设备的非普遍适配性,直接或间接促使医院(或医疗机构等)使用该器械厂商所生产的配套耗材的销售模式。

由于公立医院发展业务需要的诸多医用设备因流动资金短缺[2]、采购审批程序繁琐等难以及时到位,且部分设备采购价格较高,导至对应耗材使用受到限制或初期难以推广,器械厂商为促进医院等机构采购耗材,协商同意免费提供医院使用对应专属耗材设备。

同时,为了收回投入设备的成本,器械厂商往往会根据设备成本价值及折旧年限等与医院约定较长的投放周期和/或月度/年度最低采购量,从而平衡设备无偿提供(投放)的折旧成本,为保护交易的长期性、稳定性,器械厂商又会进一步要求医院(或医疗机构等)在约定的周期内不得采购其他厂商的竞品设备或耗材。

为了能够开展某一类型的检测或治疗业务并减少前期采购的大量开支,如果医院通过长期绑定某一(类)器械厂商的设备并采购其对应耗材的方式开展,又基于合同约定医院(或医疗机构等)将可能无法再采购其他器械厂商的设备及/或耗材,进而排除其他器械厂商的市场竞争。

投放期内,器械厂商一般保留设备的所有权,医院(或医疗机构)仅享有设备使用权,所有权将于投放周期届满后转移至医院;同时约定,如医院(或医疗机构等)采购量未达标,器械厂商有权要求收回设备或主张违约金。然而,因已使用过的医疗设备的再次流通存在限制且二次使用风险及合规难度大,在违约情况下,器械厂商一般也做好了不收回设备或收回即销毁的打算,进而要求医院(或医疗机构等)支付违约金以覆盖设备成本或补足剩余折旧价值(等同于设备所有权的买断)。

综上,是对目前设备投放一般模式的简要介绍,总体来看,免费投放模式的实质是器械厂商通过长期耗材销售分摊无偿提供给医院(或医疗机构等)的设备成本,投放模式具有一定商业合理性:对医院而言,能够缓解业务发展过程中短期资金不足及设备采购审批周期长的压力;对器械厂商来说,投放模式也是一种产品推广路径,通过前期设备投放促进产品(耗材)的销售拓展,客观上也在一定程度上起到了限制竞争对手、长期销售的效果。


二、设备投放的合规风险及分析


(一)被认定为存在商业贿赂的风险

1.法律法规及政策要求
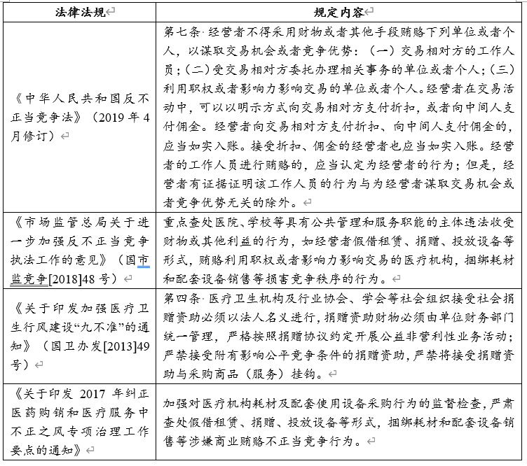
目前,在行业相关行政法律法规方面,《反不正当竞争法》(“《反法》”)与一系列法规、规章和规范性文件构成了主要的执法依据[3]主要如下:



2.法律分析
《反不正当竞争法》颁布于1993年,1993年《反法》第八条(反商业贿赂条款)规定:“经营者不得采用财物或者其他手段进行贿赂以销售或者购买商品。在帐外暗中给予对方单位或者个人回扣的,以行贿论处;对方单位或者个人在帐外暗中收受回扣的,以受贿论处”,可以看到,在1993年《反法》的规定下,免费投放模式下,器械厂商免费提供设备,但所有权并未转移,因此,严格来说,免费投放模式并未涉及财物给付行为,当时的《反法》主要将“暗中收受回扣”行为作为主要规制行为,未明确“其他手段”的具体形式,因此,在1993年《反法》下,免费投放行为是否构成商业贿赂一直存在争议。

2017年《反法》修订,其中反商业贿赂条款(第七条)修订如下:“经营者不得采用财物或者其他手段贿赂下列单位或者个人,以谋取交易机会或者竞争优势:(一)交易相对方的工作人员;
(二)受交易相对方委托办理相关事务的单位或者个人;
(三)利用职权或者影响力影响交易的单位或者个人。经营者在交易活动中,可以以明示方式向交易相对方支付折扣,或者向中间人支付佣金。

经营者向交易相对方支付折扣、向中间人支付佣金的,应当如实入账。接受折扣、佣金的经营者也应当如实入账。经营者的工作人员进行贿赂的,应当认定为经营者的行为;但是,经营者有证据证明该工作人员的行为与为经营者谋取交易机会或者竞争优势无关的除外” 。《反法》于2019年再次修订,上述条款沿用至今。

从目前《反法》反商业贿赂条款分析,就免费投放模式,具体考虑如下:

(1)目前《反法》反商业贿赂条款突出了违法主体“谋取交易机会或者竞争优势”这一主观条件。器械厂商免费投放设备,其真实目的是为了谋取医用耗材与设备捆绑进而能够实现长期销售,因此,有着明显的“谋取交易机会或者竞争优势”这一主观意图;

(2)根据《关于办理商业贿赂刑事案件使用法律若干问题的意见》(2008)的相关规定,贿赂标的既包括金钱和实物,也包括可以用金钱计算数额的财产性利益。器械厂商免费提供的设备使用权虽然不涉及金钱或实物的给付,但可以被认定为“财产性利益”,因此,构成了采用非财物的“其他手段”实施商业贿赂的客观要件;

(3)在2017年《反法》修订后,一系列规章、规范性文件随即发布,医疗行业开始整顿,其中直接明确提出了“假借租赁、捐赠、投放设备等形式,捆绑耗材和配套设备销售”的模式构成《反法》中的涉及商业贿赂的不正当竞争行为,设备投放正式明确进入违规行为的规制范围。

综上,“假借租赁、捐赠、投放设备等形式,捆绑耗材和配套设备销售”的免费投放模式将很可能构成涉及商业贿赂的不正当竞争行为。


(二)法律责任的相关规定    


   

声明:
1、凡本网注明“来源:小桔灯网”的所有作品,均为本网合法拥有版权或有权使用的作品,转载需联系授权。
2、凡本网注明“来源:XXX(非小桔灯网)”的作品,均转载自其它媒体,转载目的在于传递更多信息,并不代表本网赞同其观点和对其真实性负责。其版权归原作者所有,如有侵权请联系删除。
3、所有再转载者需自行获得原作者授权并注明来源。

最新评论

关闭

官方推荐 上一条 /3 下一条

客服中心 搜索 洽谈合作