立即注册找回密码

QQ登录

只需一步,快速开始

微信登录

微信扫一扫,快速登录

搜索
小桔灯网 门户 资讯中心 专栏文章 动力彩虹 查看内容

Nature子刊:肿瘤发生的新机制,癌症治疗的新靶点

2022-8-22 14:15| 编辑: 沙糖桔| 查看: 2338| 评论: 0|来源: 小桔灯网 | 作者:动力彩虹

摘要: 这项研究强调了3′UTR剪接在癌症中的重要性,并可能为基于RNA的抗癌治疗开辟新途径。


信使RNA(mRNA)包括蛋白质编码区,两侧为5′和3′非翻译区(UTR),在转录后调节中起重要作用。UTR包含许多调控序列和结构,例如AU富含元件、G富含元件和microRNA响应元件,RNA结合蛋白(RBP)和microRNAs通过这些元件调节mRNA代谢。这包括mRNA定位、稳定性和输出等过程,这些过程受到严格控制,以确保在生理条件下正确的基因表达和功能。


大多数哺乳动物基因通过各种机制产生可变3′UTR,包括可变多聚腺苷酸化(APA)和可变剪接。除了关键的生理功能外,对各种疾病状态下3′UTR突变和其他结构变异的频繁观察表明,3′UTR可能在发病机制中发挥关键作用。例如,破坏PD-L1的3′UTR的结构导至其过度表达和抗肿瘤免疫逃避。在癌症中,对可变3′UTR的研究几乎完全集中于APA衍生的较短3′UTR。重要的是,研究表明,APA导至的3′UTR缩短破坏了microRNA结合和相关的竞争性内源性RNA网络,其中转录物竞争共享的microRNA,导至癌症中关键癌基因和肿瘤抑制因子的异常表达。此外,这些缩短的3′UTR可以差异调节蛋白质功能、定位和蛋白质-蛋白质相互作用,从而赋予癌细胞致癌优势。


超过95%的人类基因经历可变剪接以显著增加转录组和蛋白质组的多样性。最近的大规模转录组学分析显示癌症中存在高频率的异常剪接。尽管数据库中对3′UTR剪接事件(3USPs)进行了注释,但迄今为止,只有少数剪接事件被表征,因为绝大多数剪接研究集中在mRNA的蛋白质编码区。


近日,来自世界各地包括新加坡、沙特阿拉伯、马来西亚、泰国、美国、加拿大等地的研究团队在杂志Nature cell biology上发表了一篇题为“Pan-cancer pervasive upregulation of 3′ UTR splicing drives tumourigenesis”的学术文章。在文章中,发现3′UTR剪接广泛存在,在癌症中上调,与不良预后相关,在癌基因中更为普遍。同时还证明了关键癌基因CTNNB1的剪接3′UTR的生理、功能和临床相关性。研究团队验证了其在肝细胞癌和结肠癌中的上调,并表明剪接的3′UTR变体是其致癌功能的主要贡献者。总之,这项研究强调了3′UTR剪接在癌症中的重要性,并可能为基于RNA的抗癌治疗开辟新途径。


图片来源:Nature cell biology


主要

内容

3′UTR剪接广泛存在


使用特异性位于3′UTR内的剪接连接点,研究团队从癌症基因组图谱(TCGA)的十种癌症类型和的相应组织(GTEx)中鉴定并量化了7917个RNA测序(RNA-seq)样本中的3USP。总的来说,从TCGA肿瘤及其邻近的正常样本(TCGA肿瘤和TCGA正常)中鉴定出45815和18253个3USP,而在GTEx的健康组织中鉴定出68668个事件。


对于每种癌症和组织类型,研究团队将常见的3USPs(c3USPs)定义为在超过一半的样本中检测到的事件。与3USP相比,不同数据集、癌症和组织类型中确定的c3USP总数更加一致。此外,C3USP在TCGA和GTEx数据之间具有高度可重复性,大多数在不同癌症和组织中普遍检测到。经分析,对比GENCODE注释和已发布的TCGASpliceSeq,其中约20%的C3USP是未注释的,且它们可能具有生物学功能。


转录组分析揭示了广泛的3′UTR剪接。图片来源:Nature cell biology


3′UTR剪接在癌症中上调。


为了确定在癌症中失调的3′UTR剪接,研究团队比较了肿瘤中每个c3USP的剪接水平(SPL)与每个TCGA癌症相邻正常样本和相应GTEx正常组织中的值。总共,1490例c3USP中有671例在至少一种癌症类型中显示出显著差异。所分析的十种癌症类型中有八种的c3USP上调比下调更显著。


接下来,研究了每种c3USP的SPL与每种实体瘤类型的总患者生存率(OS)之间的相关性。根据临床结果定义了两种与预后相关的c3USP:不利事件和有利事件,分别为SPL越高,OS越差和越好。不利事件和有利事件的比率在不同癌症类型中有所不同。研究团队将它们与不同癌症中显著失调的c3USP重叠,发现上调的c3USP明显更不利, 其中90个被确定为不利的预后标志物。总之,这些结果表明3′UTR剪接在癌症中优先上调,并可能与癌症结局相关。


3′UTR剪接在癌症中上调。图片来源:Nature cell biology


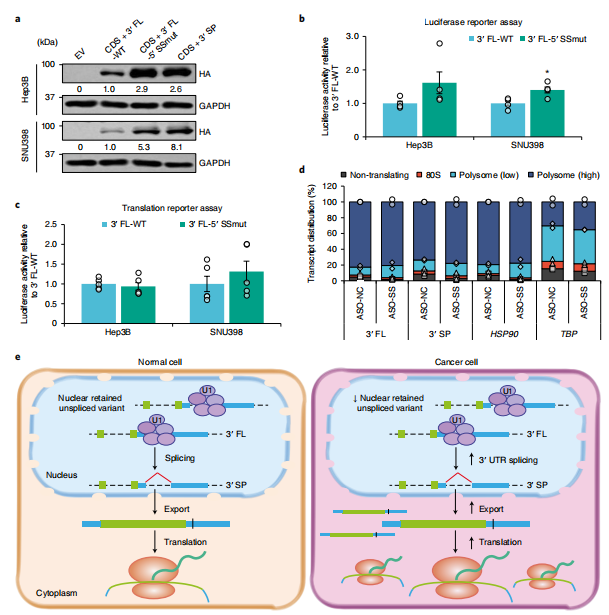
靶向抑制3′UTR剪接可阻止肝癌发生。


在所研究的十种癌症类型中,TCGA-LIHC (TCGA-liver HCC) 样本的3USP数量显著高于其相邻的正常样本。大量3USP与较差的OS显著相关。在31个显著上调事件中,研究团队选择了未注释为NMD靶标的前5名候选靶标(CTNNB1、CHEK1、MAPK1、THUMPD1和WDR55)用于进一步的实验验证。


研究团队设计了反义寡核苷酸(ASOs)来阻断3′UTR剪接位点。这些ASO显著降低了各自的3′SP表达,同时增加了CHEK1、CTNNB1和THUMPD1的未切片全长转录本(3′FL)。这些效应伴随着相应蛋白表达的降低和肿瘤生长的抑制,可能是由于细胞周期抑制,如细胞周期基因(包括CCNE1、CDK2、CDK4和CDK6)表达下调所示。因此,这些ASO可以特异性地抑制3′UTR剪接,这可能在调节癌基因的蛋白表达和致瘤功能中起重要作用。


靶向抑制3′UTR剪接可阻止肝癌的发生。图片来源:Nature cell biology


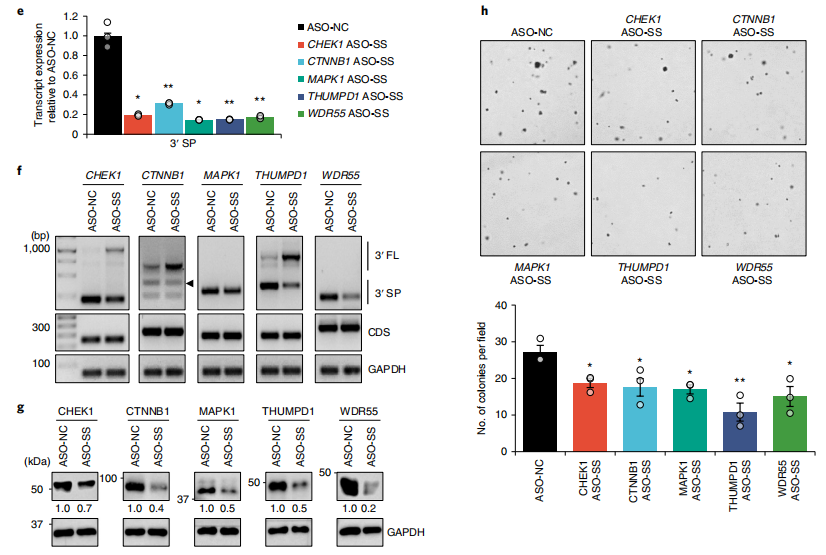
四、CTNNB1的3′UTR剪接促进肿瘤发生。


研究团队进一步检查了HCC中最普遍失调的c3USP,CTNNB1 3′SP,发现cTNNB3′UTR的过度剪接与较差的OS显著相关。与其在患者体内的表达一致,在HCC细胞系Hep3B和SNU398中,CTNNB1 3′SP上调。


为了研究CTNNB1 3′UTR剪接的功能效应,研究团队使用siRNA,专门针对CDS、3′FL的内含子和3′SP的独特剪接连接点。结果显示,与3′FL敲低相比,3′SP缺失显著降低了CTNNB1 CDS转录本和蛋白表达,表明CTNNB1蛋白主要由3′SP转录本表达。也同样观察到si-CDS和si-3′SP介导的细胞生长和迁移减少,以及小鼠异种移植物中抑制肿瘤生长。这些发现表明CTNNB1 3′SP转录本是主要的翻译异构体,并强调了3′SP变体在调节CTNNB1表达和致癌功能中的关键作用。


CTNNB1的3′UTR剪接促进肿瘤发生。图片来源:Nature cell biology


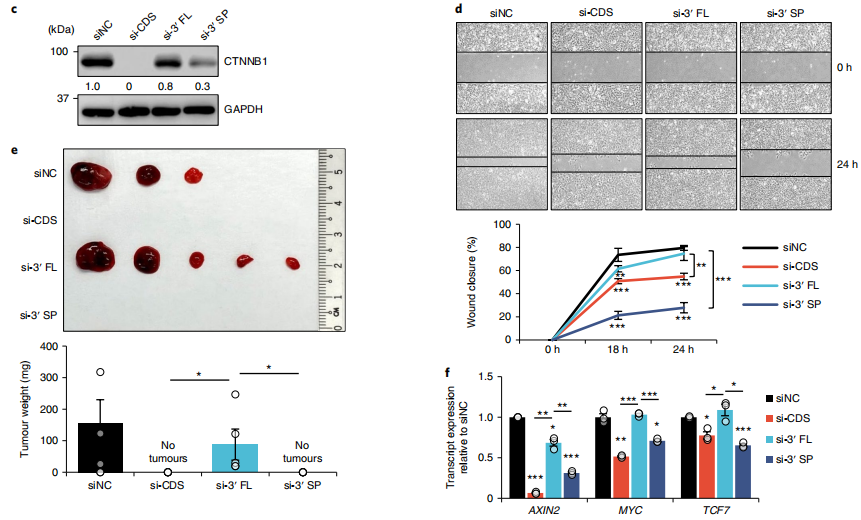
3′UTR剪接可增强CTNNB1表达以促进肿瘤发生。


为了研究3′UTR变体是否因其对CTNNB1表达的差异调节而表现出不同的表型效应,研究团队首先评估了不同3′UTR变体时CTNNB1的蛋白表达。尽管转录水平相似,3′SP变体的CTNNB1蛋白表达更高。


总之,这些发现表明,CTNNB1 3′UTR变体的细胞差异定位可能是影响CTNNB1蛋白表达的主要因素。CTNNB1可能主要从剪接后输出到细胞质的3′SP转录本翻译而来,突出了3′UTR剪接在驱动癌基因表达和癌症进展中的重要性。


上调的3′UTR剪接可能促进癌症的发生。图片来源:Nature cell biology


总结与讨论


多项研究表明,癌症中的异常剪接赋予癌细胞增殖、迁移和耐药性优势。在这里,研究团队建立了一个数据库,用于全面描述人类癌症及其相应正常组织中的3USP. 发现3′UTR剪接广泛存在,在癌症中上调,与不良预后相关,在癌基因中更为普遍。同时还证明了关键癌基因CTNNB1的剪接3′UTR的生理、功能和临床相关性。结果表明,在10种癌症类型中约40%的肿瘤样本中,CTNNB1被过度剪接,且其剪接的3′UTR(1)与其转录表达和体细胞突变状态相比,是更可靠的预后指标;(2) 不是NMD的目标,;(3) 促进细胞增殖和迁移;和(4)通过其细胞质定位潜在地增强蛋白质表达。


近年来,基于RNA的治疗方法的使用越来越广泛。许多ASO正在进行治疗各种疾病的临床试验。一些抗癌ASO,如分别靶向STAT3和TGF-β2的Danvatirsen(AZD1950)和Travedersen(OT-101),已获得不同程度的成功。在这篇文章中,研究团队展示了ASO用于操纵3′UTR剪接以抑制癌基因表达和癌细胞增殖。此外,癌症中3′UTR剪接的特异性上调表明,这些ASO可能具有治疗潜力,对正常细胞的影响最小,这对于基于ASO的抗癌药物的开发是有益的。


3′UTR剪接可能是一种广泛的机制,癌细胞利用它产生NMD和SMD不敏感和无内含子的转录物,这些转录物有效地输出到细胞质中,以促进癌基因表达和肿瘤发生。这些发现为我们理解RNA processing对转录组异质性和致癌作用的贡献提供了关键的见解。此外,各种癌症中3′UTR剪接的上调及其与预后的显著相关性表明,其检测和靶向性可能代表了开发更具靶向性诊断和治疗的新途径。

声明:
1、凡本网注明“来源:小桔灯网”的所有作品,均为本网合法拥有版权或有权使用的作品,转载需联系授权。
2、凡本网注明“来源:XXX(非小桔灯网)”的作品,均转载自其它媒体,转载目的在于传递更多信息,并不代表本网赞同其观点和对其真实性负责。其版权归原作者所有,如有侵权请联系删除。
3、所有再转载者需自行获得原作者授权并注明来源。

最新评论

关闭

官方推荐 上一条 /3 下一条

客服中心 搜索 洽谈合作
返回顶部