立即注册找回密码

QQ登录

只需一步,快速开始

微信登录

微信扫一扫,快速登录

搜索
小桔灯网 门户 资讯中心 市场观察 查看内容

收藏贴:体外诊断试剂原料行业深度报告!

2022-8-17 13:54| 编辑: 沙糖桔| 查看: 4980| 评论: 3|来源: 智银医药 | 作者:智银

摘要: 从全球范围来看,IVD的市场集中度较高。


一、体外诊断的定义及细分


1.1. 体外诊断定义


体外诊断(In Vitro Diagnostics,IVD)是指在人体之外,通过对人体样本(血液、体液、组织等)进行检测获取临床诊断信息,进而判断机体功能和机体疾病的诊断方法。除了某些特殊情形需要体内诊断以外,目前临床诊断信息的80%来自体外诊断。


体外诊断包括产品和服务,其中体外诊断试剂作为国家药监系统监管产品,由《体外诊断试剂注册管理办法》做出解释:按医疗器械管理的体外诊断试剂,包括可单独使用或与仪器、器具、设备或系统组合使用,在疾病的预防、诊断、治疗监测、预后观察、健康状态评价以及遗传性疾病的预测过程中,用于对⼈体样本(各种体液、细胞、组织样本等)进⾏体外检测的试剂、试剂盒、校准品(物)、质控品(物)等。


1.2. 体外诊断分类


按照不同的检测原理或方法,体外诊断可分为生化诊断、免疫诊断、分子诊断、微生物诊断、尿液诊断、凝血类诊断、血液学和流式细胞诊断等,我国目前体外诊断的主要方法是生化诊断、免疫诊断和分子诊断。下图为各分类体外诊断原料组成。


图表1:体外诊断分类简介

数据来源:solarzoom、智银资本 


1.3. 体外诊断试剂原料定义与分类


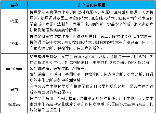
体外诊断试剂原料指用于生化、免疫或分子诊断等试剂的反应体系原料,主要指核心反应体系。上游诊断试剂原材料质量的好坏直接决定了体外诊断产品的质量,其中核心反应体系原材料如抗原、抗体、诊断酶是体外诊断质量控制最为重要的战略节点。按照性质不同,体外诊断试剂原料可分为抗原、抗体、酶与辅酶、底物及标准品等类别。


图表2:体外诊断试剂原料的分类

数据来源:IVD资讯网、头豹研究院、智银资本


抗原与抗体、酶及辅酶是体外诊断试剂发挥诊断功能的重要组成成分,影响体外诊断试剂各项性能水平(如灵敏度、稳定性),是体外诊断试剂成本构成主要的部分,合计占据体外诊断原料市场75%以上的市场份额。


其他原料是除上述发生核心反应的活性物质外的原料,包括微球、磁珠、膜、引物、探针及其他化学及生物制品等。其他原料在体外诊断诊断试剂中作用为帮助呈色、提供载体场所或提升原料性能等,从而保障诊断反应稳定且顺利进行。


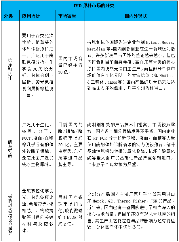
1.4. IVD原料的分类市场概况


国内体外诊断试剂生产企业,在上世纪八十年代起步,开始基本是采⽤国外进口原料,如默克公司、⻄格玛公司、GE等公司产品。国内的体外诊断试剂产品原料企业从上世纪九十年代陆续出现,现已发展了三十多年。


图表3:IVD原料市场的分类

数据来源:体外诊断网、智银资本


目前有菲鹏生物技术股份有限公司、诺唯赞生物科技股份有限公司、义翘神州科技股份有限公司、百普赛斯生物科技股份有限公司以及迈岸生物科技等都形成了⼀定市场规模。据Frost&Sullivan,2019年,进口产品市场规模为73亿元,占IVD原料市场的88%,国产产品市场规模为10亿元,占比较小,但是发展速度较快。随着国内企业技术水平不断提升以及对生物科技产业供应链本土化重视程度不断加强,预计国产体外诊断试剂原料市场规模将以23.3%的年复合增长率增长,到2024年达到27亿元,逐步实现进口替代。


图表4:IVD原料市场增长率

数据来源:Frost&Sullivan、智银资本

声明:
1、凡本网注明“来源:小桔灯网”的所有作品,均为本网合法拥有版权或有权使用的作品,转载需联系授权。
2、凡本网注明“来源:XXX(非小桔灯网)”的作品,均转载自其它媒体,转载目的在于传递更多信息,并不代表本网赞同其观点和对其真实性负责。其版权归原作者所有,如有侵权请联系删除。
3、所有再转载者需自行获得原作者授权并注明来源。

刚表态过的朋友 (0 人)

发表评论

最新评论

引用 edwardy 2022-11-6 23:43
确实值得收藏!
引用 zizhuxuan668 2022-8-19 09:25
米尔斯坦是乌克兰人??
引用 ll8848 2022-8-18 08:36
学习了   又看了一遍

查看全部评论(3)

关闭

官方推荐 上一条 /3 下一条

客服中心 搜索 洽谈合作
返回顶部