立即注册找回密码

QQ登录

只需一步,快速开始

微信登录

微信扫一扫,快速登录

搜索
小桔灯网 门户 资讯中心 行业整合 查看内容

医疗器械企业:并购成就巨头

2014-8-28 21:33| 编辑: 小桔灯网| 查看: 1595| 评论: 0|来源: 医疗器械创新网

摘要: 本文由医疗器械创新网闻宜撰写 医疗器械行业细分领域众多,但每一个单产品的市场规模较小。大多数医疗器械企业都是项目型的公司,企业产品单一,不同类属之间的交叉研发和销售并不容易。较低的市场天花板决定了医疗 ...


医疗器械行业细分领域众多,但每一个单产品的市场规模较小。大多数医疗器械企业都是项目型的公司,企业产品单一,不同类属之间的交叉研发和销售并不容易。较低的市场天花板决定了医疗器械公司只有通过并购,加入更多的产品线从而发展壮大。

观察国内外医疗器械龙头企业的发展历史,会发现这些巨头自身发展的历史就是一部并购的历史。以强生为代表,为了丰富其产品线一直采取外延并购的方式发展壮大。自1992 年至今,强生通过不断并购行业内竞争者,先后进入牙科、心血管、骨科、癌症治疗、整形外科等诸多治疗设备和耗材领域。

横向整合与纵向整合

医疗器械企业并购整合的方向包括横向整合和纵向整合。大多数医疗器械企业发展都遵循了类似的发展路径:利用自身原有的优势将单一产品做到具备一定的市场影响力,在某一细分领域形成优势之后进行横向扩张,借助原有产品领域渠道优势深根细作补充产品线;当企业体量大到一定程度时,产业链纵向延伸成为主流,拓展到其他门类的医疗器械、药品、终端医院等等。

横向整合即通过收购与自身产品相同或类似的竞争力品种和潜力在研品种,拓宽主营业务的种类和范围,形成产品协同或者销售协同,扩大市场份额。以骨科市场为例,近年来,涌现了诸多横向整合的经典案例。如,2012年美敦力8.16亿美元并购康辉、2013年史赛克59亿港元收购创生,排在后面的艾迪尔2013年被凯利泰收购,德骼拜2012年被迈瑞收购、苏州贝斯特2011年9月被微创医疗收购。

纵向整合即突破产品原有类别,产业链内跨类别并购和上下游延伸,降低成本,获得更多的市场资源。国内企业中,纵向整合最具代表性的公司是新华医疗。新华医疗近几年通过不断的收购兼并丰富产品线,当前已将并购的触角延伸到了医疗器械的终端用户——医院,形成了目前的医疗器械、制药装备和医疗服务三大业务板块。

企业通过横向和纵向整合,获得新产品、新渠道,可同时发挥渠道协同效应和财务协同效应。一方面,强化在自身原本的优势领域的产品组合,以合理的产品梯队巩固竞争优势;另一方面,通过并购不同细分行业的优势企业,扩张产品线宽度,在分散业务风险的同时进入新的蓝海领域,把握行业发展的机会。对于潜力品种的并购也是应对竞争对手潜在威胁的策略,从而巩固自身行业地位。除此以外,通过并购还能造就渠道优势。新产品可以在利用公司的渠道平台快速放量,丰富的产品也会摊薄渠道上的成本,体现规模效应。

并购,让历史告诉未来

前文所述,医疗器械企业的成长历史就是一部不断并购的历史。下面我们通过国外和国内两家最具代表性的企业:美敦力和迈瑞医疗的发展过程,一探医疗器械行业的并购成长路线。

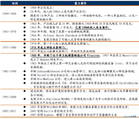
美敦力成立于1949 年,1968 年,美敦力收入1200 万美金,2010 年年收入160 亿美金,42 年复合增长率18.7%。业务从最初的心脏起搏器,发展到至今覆盖心律失常、心衰、血管疾病、心脏瓣膜置换、体外心脏支持、微创心脏手术、恶性及非恶性疼痛、运动失调、糖尿病、胃肠疾病、泌尿系统疾病、脊椎疾病、神经系统疾病及五官科手术治疗等众多领域。1999-2011 年,美敦力并购总金额高达153 亿美金,公司年销售收入也从50 亿美金提升到159 亿美金,收入年复合增长率达到11%,利润的复合增长率为10%。

图1:美敦力发展历程中的主要事件

迈瑞医疗最初以代理国外医疗设备起家,1993 年第一款自主研发的产品为多参数病人监护仪。到目前,迈瑞医疗已发展成为国内医疗器械的龙头公司。2008年迈瑞收购美国Datascope生命信息监护业务;2011年控股了深圳深科医疗、苏州惠生科技、浙江格林蓝德、长沙天地人四家公司;2012年收购上海医光仪器有限公司;同年,迈瑞收购了德骼拜公司,进入骨科业务领域;2013年收购了高端美国超声企业ZONARE公司。一系列的并购之路,使迈瑞完成了从跟随者到领先者的转变。

从美敦力和迈瑞医疗发展史中我们可以看到,在公司发展初期,创新和集中度的提升扮演重要的角色。公司发展到一定阶段之后,通过并购实现外延式的产品延伸则是重中之重。

声明:
1、凡本网注明“来源:小桔灯网”的所有作品,均为本网合法拥有版权或有权使用的作品,转载需联系授权。
2、凡本网注明“来源:XXX(非小桔灯网)”的作品,均转载自其它媒体,转载目的在于传递更多信息,并不代表本网赞同其观点和对其真实性负责。其版权归原作者所有,如有侵权请联系删除。
3、所有再转载者需自行获得原作者授权并注明来源。
发表评论

最新评论

关闭

官方推荐 上一条 /3 下一条

客服中心 搜索 洽谈合作
返回顶部