立即注册找回密码

QQ登录

只需一步,快速开始

微信登录

微信扫一扫,快速登录

搜索
小桔灯网 门户 资讯中心 感染诊疗 查看内容

卢洪洲教授:奥密克戎变异株感染者有何临床特点?我们还面临哪些挑战——全球新冠疫情 ...

2022-8-7 23:45| 编辑: 小桔灯网| 查看: 2550| 评论: 0|来源: 呼吸界丨作者:卢洪洲

摘要: 全球新发传染病每隔几年就会发生,今后发生的频率可能也会更高,75%的人类传染病来自于动物,今后「能像天气预报一样预警预测新发传染病」是我们的目标。新发传染病对全球都是巨大灾难,新冠的影响将持续若干年。到 ...


全球新发传染病每隔几年就会发生,今后发生的频率可能也会更高,75%的人类传染病来自于动物,今后「能像天气预报一样预警预测新发传染病」是我们的目标。新发传染病对全球都是巨大灾难,新冠的影响将持续若干年。到目前为止,欧美等国家已经感染过或接种过疫苗的人依然还会被感染,可见奥密克戎BA4、BA5的免疫逃逸功能非常强。


我国有2亿7000万的老年人,还有5000多万的肿瘤患者,这些人即使接种了疫苗,依然不能够很好地起到免疫保护作用,他们即使感染症状比较轻的奥密克戎,还是会出现很多重症和死亡。目前香港已经报道超过9000人死亡;台湾前段时间的单日新增死亡人数曾超过200人、累计死亡也接近9000人。


在已经广泛接种疫苗、又有自然感染后产生保护性抗体的前提下,美国最近的奥密克戎感染人数和住院人数又增加了,在全球范围内,美洲、欧洲及前段时间的印度、中东部分地区仍然有死亡人数的增加。



从全球疫苗接种的情况来看,非洲地区的疫苗接种率低。



在美国,儿童感染者中有8639个儿童出现多气管炎症综合征,而且70位儿童死亡;孕妇感染者接近22万人,其中296位孕妇死亡。目前,美国是有94.7%的人都已经产生了不同程度的抗体,但是依然不能阻止疫情的蔓延。值得关注的是美国是有91万位医务人员感染,而且2260位医务人员死亡。



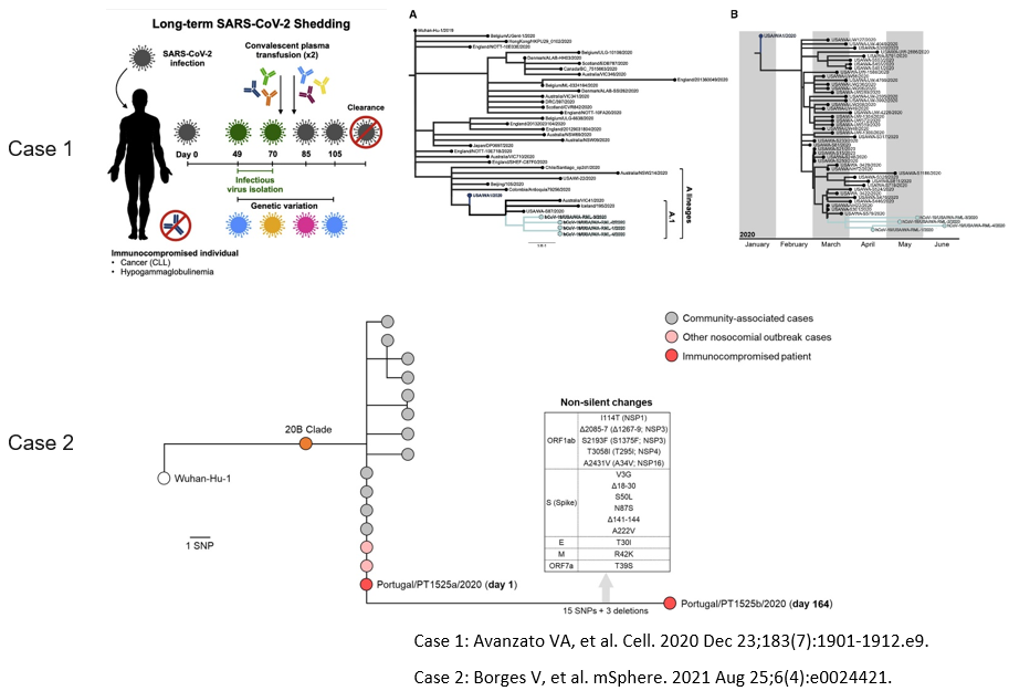
病毒在持续变异,如果患者存在免疫缺陷、是位老年人,病毒就不能很快被清除、病程长,甚至可以在人体里存活几百天,Omicron变异株较为突然的出现,也被推测可能与免疫抑制者体内的病毒持续变异有关[1-3]



自从2021年12月24日在南非被发现,Omicron变异株以惊人速度取代其他变异株成为全球主流[4],它暴发性出现大量突变位点,spike上超过30个突变[5]



目前备受关注的BA4、BA5和野生株已经有很大的区别了,从抗原性来说,它已经有些面目全非,就可以逃避已有免疫的保护作用,所以容易出现一波又一波的人员感染。


以下为美国CDC定义的容易进展为重症COVID-19的风险因素,合并因素越多,患者感染后死亡风险越高[6-7]:年龄≥65岁;吸烟;超重或肥胖;慢性心血管疾病(心力衰竭,冠状动脉性心脏病,心肌病,肺动脉高压等)或高血压病;糖尿病;慢性肾脏病;脑血管病;慢性肺部疾病(如慢性阻塞性肺病,支气管扩张,间质性肺病,哮喘等);癌症;慢性肝病(如肝硬化,非酒精性脂肪性肝病,自身免疫性肝炎等);精神健康疾病(如抑郁、精神分裂症等);妊娠或近期妊娠;HIV感染;实体器官移植或骨髓移植;镰状细胞病;应用皮质类固醇或其他免疫抑制药物;免疫缺陷。



在香港第5波疫情中,有位112岁的老人感染新冠后去世,香港采取紧急措施对老年人进行疫苗接种,即使第三针依然是灭活疫苗,依然可以起到很好的免疫保护作用。


2022年4月7日,香港更新了第五波新冠疫情(Omicron疫情)的死亡病例报告分析。分析报告的主体部分与之前分析完全一致:死者年龄中位数为86岁、90%有已知有长期患病史、88%的死者未完成2剂疫苗的接种、96%死亡病例为60岁及以上、以及接种疫苗有效降低病死率等五个特点。


奥密克戎毒株特点的国际研究现状


2022年4月7日,柳叶刀杂志发布了一项来自英国的大型研究,揭示了感染奥密克戎的疫苗接种人群(至少接种两针)出现的症状、症状持续时间、住院率和之前的毒株相比有何不同。根据报告结果,奥密克戎患者最经常出现的症状有:流涕(76.5%),头痛(74.4%),喉咙痛(70.5%),打喷嚏(63.0%),持续性咳嗽(49.8%),声音嘶哑(42.6%)。



比较一下奥密克戎毒株与德尔塔毒株:


(1)嗅觉丧失的情况减少。仅有17%的奥密克戎感染者出现嗅觉丧失,而这一比例在德尔塔感染者中为52.7%。


(2)喉咙痛、声音嘶哑的情况明显变多。奥密克戎患者出现喉咙痛、声音嘶哑的风险和德尔塔感染者相比,分别提高了55%和24%。


(3)住院风险下降。接种了2针以上疫苗的奥密克戎患者新冠检测结果阳性的前后7天内的住院率为1.9%,而同样接种了疫苗的德尔塔患者住院率为2.6%。


(4)症状持续时间缩短。接种了2针的奥密克戎患者从症状出现到消失平均经历6.87天,而德尔塔感染者平均经历8.89天,症状持续时间少了将近2天;接种了3针疫苗的感染者身上,这种差距则更明显,接种加强针的奥密克戎患者症状持续时间平均为4.40天,而德尔塔感染者为7.71天,相差3.3天。



我院收治奥密克戎毒株感染者的临床特点


1、潜伏期短于德尔塔变异株:奥密克戎变异株的潜伏期短于德尔塔变异株,有症状病例的潜伏期为0-8天,中位数为2天,而德尔塔的中位数为3天。


2、临床症状较德尔塔变异株轻:奥密克戎变异株感染病例以轻型和无症状为主(约占91.9%,其中轻型占82.2%),无重型和危重型病例。回顾性研究表明,Omicron毒株轻型患者显著多于Delta毒株。临床症状多样,主要表现为咳嗽、咽痛、发热,部分有流涕、鼻塞、肌痛和消化道症状等,但很少出现嗅觉和味觉改变。


3、发生肺炎的比率较德尔塔变异株明显降低:奥密克戎变异株感染后出现肺炎者占10 %,肺部CT显示肺炎较轻,病灶多以下肺局部少量磨玻璃影为主,无明显实变及病灶融合趋势。明显低于德尔塔变异株感染,后者出现肺炎的比率为 64.61% (45/65)。


4、病毒核酸转阴时间较德尔塔变异株短:目前已出院的97例奥密克戎变异株感染患者中,病毒核酸转阴时间平均为18天,短于德尔塔变异株的平均转阴时间24.5天。回顾性研究表明,Omicron患者在病程第2周和第3周的病毒核酸转阴病例数显著多于Delta患者。


5、入院时病毒载量高:奥密克戎变异株感染者入院时病毒核酸Ct值大多波动于14-20左右,病毒载量均较高,提示传染性强,但与德尔塔变异株相比无明显差异。


6、儿童罹患率较德尔塔变异株明显增高:1291例患者中,儿童(小于14岁)为257例(占比20%,我市七普这一年龄组人数为15.11%),而65例Delta株感染患者中14岁以下儿童仅有1例,占比1.5%;其中6岁以下136人,占儿童患者比率50.4%,年龄最小1月龄。


7、疫苗接种对奥密克戎变异株仍然有一定保护力:对2020年初收治病人康复后的随访显示,其体内的中和抗体,对Omicron毒株仍有一定的中和活性,但是与针对原型毒株的中和效果相比,下降了6.71倍。


8、奥密克戎株影像学检查特点:肺炎体积占全肺体积绝大多数小于0.1%,体积最大占比小于1%,感染者胸部CT主要表现为较小的磨玻璃密度影及实变密度影,病灶以胸膜下肺外围分布多见,肺部病灶吸收快。从病灶出现约一周(第二周)开始吸收。比较既往的病毒株,肺内病灶明显减少。


疫苗是战胜疫情最主要的手段,我们面临哪些挑战?


这是我们最近刚刚发表的文章,是新冠疫苗接种与感染严重程度的相关分析:2022年2月7日至2022年3月23日深圳市第三人民医院收治14岁以下儿童465例,小于3岁93例,占比20%;3~ <6岁111例,占比23.9%;6~ <14岁261例,占比56.1%。230人曾注射过新冠灭活疫苗(注射1针96人,2针134人),235人没有注射新冠疫苗(其中3岁以上142人,占60.4% )。


本研究结果显示:目前3岁以上应该注射2剂次及以上新型冠状病毒疫苗者中,只有60.4%完成了接种;发现接种疫苗者与未接种者比较,在发热比率(42.0% & 60.5%,p<0.05)、病毒核酸转阴所需时间(均值8.73 d & 均值10.77d,p<0.05)等方面均有显著差异。84.1%的儿童患者呈家庭聚集性发病,潜伏期中位数为1天(从0到10天)。



疫苗是战胜疫情最主要的手段,现在我们发现核酸疫苗会起到很好的作用,但「动物也会感染病毒」,动物体内的病毒会剧烈的变异,变异的病毒又可以感染人,变异病毒的毒性可能增强也可能减弱,这是我们今后要面临的巨大挑战。


我们团队发现新冠患者痊愈后T细胞免疫保护持续,在这项研究中,主要发现96.3%的新冠患者症状出现后7个月仍能检测到中和抗体,但滴度水平下降显著;针对新冠病毒的特异性CD4+T细胞所占比例持续高于健康对照组。这或许是研发的新思路,提示我们,未来新冠疫苗的研发或许需要将视野放到这些T淋巴细胞上尝试研发可刺激T淋巴细胞免疫,而且是通用多价核酸疫苗,为人体构建更持久和有效的新冠病毒免疫的防护机制。


抗病毒药物方面,新冠病毒蛋白酶3CL抑制剂Paxlovid(PF-07321332+ritonavir)初显临床疗效,强效新冠抗病毒药物仍然有待进一步研发和临床确证。


为何会出现新冠长期后遗症?


关于新冠后遗症,其可能机制为[8-11]:1、新冠病毒感染直接导至的细胞或组织损伤;2、潜在的病毒库或非传染性新冠病毒片段引发慢性炎症;3、慢性新冠肺炎相关免疫耗竭;4、病毒诱导的自身免疫;5、免疫代谢异常和线粒体功能障碍;6、肾素 - 血管紧张素系统(RAS)失衡。


BMJ的这项研究阐述了Covid-19 的长期后遗症机制 [12]


ACE2 在心脏的心肌细胞、肺泡的Ⅱ型肺泡细胞(alveolar type Ⅱ, AT2)、食道的层状上皮细胞、回结肠的上 皮细胞、肾近端小管细胞、膀胱及尿路上皮细胞等多种细胞中高水平表达,提示以上多个器官或组织可能成为 SARS-CoV-2 的潜在感染位点。


「呼吸困难」方面,可能是由于在肺泡中:(A) 慢性炎症导至促炎细胞因子( eg,IL-6 和 TGF-β)和活性氧 (ROS) 的持续产生,并释放到周围组织和血液中。(B) 内皮损伤触发成纤维细胞的活化,其沉积胶原蛋白和纤维连接蛋白,导至纤维化。(C) 内皮损伤、补体激活、血小板激活和血小板-白细胞相互作用、促炎细胞因子的释放、正常凝血途径的破坏和缺氧可能导至长期高炎性状态和高凝状态的发展,增加血栓形成风险。


「疲劳」方面,一系列中枢、外周和心理因素可能会导至长期的慢性疲劳。大脑以及神经肌肉接头处的慢性炎症可能导至长期疲劳。在骨骼肌中,肌膜损伤和纤维萎缩和损伤可能在疲劳中起作用,许多心理和社会因素也可能出现疲劳。


「中枢神经系统」方面:(A) 长期免疫反应会激活慢性损害神经元的神经胶质细胞。(B) 高炎状态和高凝状态导至血栓事件的风险增加。(C) 血脑屏障损伤和失调导至病理性通透性,使血源性物质和白细胞浸润脑实质。(D) 脑干慢性炎症可能导至植物神经功能障碍。(E) 大脑中长期 COVID 的影响会导至认知障碍。



参考文献 (可上下滑动浏览)


[1]Avanzato VA, et al. Cell. 2020 Dec 23;183(7):1901-1912.e9.

[2]Borges V, et al. mSphere. 2021 Aug 25;6(4):e0024421.
[3]https://nextstrain.org/ncov/gisaid/global/6m
[4]https://ngdc.cncb.ac.cn/ncov/monitoring/global
[5]McLean G, et al. mBio. 2022 Apr 26;13(2):e0297921.
[6]Kompaniyets L,et al. Prev Chronic Dis. 2021 Jul 1;18:E66.
[7]https://www.cdc.gov/coronavirus/2019-ncov/science/science-briefs/underlying-evidence-table.html#print
[8] Crook H, Raza S, Nowell J, Young M, Edison P. Long covid-mechanisms, risk factors, and management. BMJ. 2021;374:n1648. Published 2021 Jul 26.
[9] Siripanthong B, Asatryan B, Hanff TC, et al. The Pathogenesis and Long-Term Consequences of COVID-19 Cardiac Injury: State-of-the-Art Review. JACC Basic Transl Sci.
[10] Ramakrishnan RK, Kashour T, Hamid Q, et al. Unraveling the Mystery Surrounding Post-Acute Sequelae of COVID-19. Front Immunol. 2021;12:686029.
[11] Zhang L, Richards A, Barrasa MI, et al. Reverse-transcribed SARS-CoV-2 RNA can integrate into the genome of cultured human cells and can be expressed in patient-derived tissues. Proc Natl Acad Sci U S A. 2021;118(21):e2105968118.
[12] Long covid—mechanisms, risk factors, and managementBMJ 2021;374:n1648 http://dx.doi.org/10.1136/bmj.n1648



专家介绍

卢洪洲

内科学博士、留美博士后、主任医师、二级教授;内科学、公共卫生管理与护理学博士生导师;曾任上海市(复旦大学附属)公共卫生临床中心党委书记、复旦大学附属华山医院院长助理,现任深圳第三人民医院院长。入选美国斯坦福大学2021全球前2%顶尖科学家榜单(World’s Top2% Scientists 2021)及《终身科学影响力排行榜》。

美国微生物科学院院士、深圳市首届疫情防控公共卫生专家组组长;教育部长江学者、国家百千万人才工程、“有突出贡献中青年专家”、享受国务院特殊津贴。学术任职:世界卫生组织新发传染病临床诊治培训与研究合作中心主任;国家疾病预防控制专家委员会委员,国家卫健委艾滋病、流感、埃博拉病毒病、感染病质量控制中心专家,国家新冠病毒病救治专家组与境外抗疫专家组后方支持团队成员。


本文由《呼吸界》编辑 Jerry 整理,感谢卢洪洲教授的审阅修改!


* 辉瑞投资有限公司 特约


本文完

责编:Jerry



声明:
1、凡本网注明“来源:小桔灯网”的所有作品,均为本网合法拥有版权或有权使用的作品,转载需联系授权。
2、凡本网注明“来源:XXX(非小桔灯网)”的作品,均转载自其它媒体,转载目的在于传递更多信息,并不代表本网赞同其观点和对其真实性负责。其版权归原作者所有,如有侵权请联系删除。
3、所有再转载者需自行获得原作者授权并注明来源。

最新评论

关闭

官方推荐 上一条 /3 下一条

客服中心 搜索 洽谈合作
返回顶部