立即注册找回密码

QQ登录

只需一步,快速开始

微信登录

微信扫一扫,快速登录

搜索
小桔灯网 门户 资讯中心 医学关注 查看内容

顶刊!《SCIENCE》重量级综述:癌症早筛面临的五大挑战

2022-3-28 14:20| 编辑: 沙糖桔| 查看: 9227| 评论: 0|来源: 小桔灯网 | 作者:动力彩虹

摘要: 癌症是一个重大的全球公共卫生问题;2020年,全世界有1000万人死于癌症。它是全球第二大死因,每六人中就有一人死亡。对于几乎所有癌症来说,如果在早期发现、诊断和治疗该疾病,存活的机会会显著增加。早期检测的目 ...


癌症是一个重大的全球公共卫生问题;2020年,全世界有1000万人死于癌症。它是全球第二大死因,每六人中就有一人死亡。对于几乎所有癌症来说,如果在早期发现、诊断和治疗该疾病,存活的机会会显著增加。


早期检测的目的是在干预可以提高生存率或降低发病率的最早时间点识别继发性癌症或癌前病变。重大的疾病会在个体预期剩余寿命内导至死亡或大量发病。在从正常细胞活动到失调再到癌症的转变过程中,早期检测可以跨越几个窗口进行;这不仅包括在癌症发展的早期检测癌症本身,还包括检测前体变化。本文从筛查和症状检测两方面对原发性癌症和癌前病变的早期检测进行综述。


早期癌症检测研究和开发已经产生了巨大的健康效益,例如,通过对宫颈癌、乳腺癌和结直肠癌的既定筛查方法,这些癌症现在在晚期诊断的频率低于未经既定筛查的癌症。但许多癌症,如食管癌、胰腺癌和卵巢癌,仍然经常在晚期诊断,而晚期的预后非常差。被诊断为晚期癌症的患者可能会错过治疗干预的窗口,而昂贵的晚期全身治疗往往与严重的副作用和更糟糕的结果有关。在早期发现成功的基础上进行进一步的研究,并将其推广到其他癌症类型,可能会改变患者的预后。


近日,顶刊SCIENCE刊登了一篇重量级综述----癌症的早期检测。为了实现所有癌症的早期检测,必须克服许多挑战。在这篇文章中,研究团队将早期检测研究面临的挑战分为五大类。更好地了解谁患癌症的风险最大是至关重要的。还需要阐明癌前和早期癌症的生物学和发展轨迹,以确定需要干预的后果性疾病。必须将见解转化为敏感和特定的早期检测技术,并进行适当评估,以支持实际的临床实施。跨学科合作是关键;技术和生物学理解的进步突出表明,现在是加速早期检测研究和改变癌症生存率的时候了

图片来源:SCIENCE


主要内容

研究团队强调了该领域面临的五大挑战、这些领域的当前工作,以及需要进行更多研究以实现早期检测的地方。


癌症早筛的挑战和前进的道路

图片来源:SCIENCE


挑战1

了解早期癌症的生物学

在肿瘤发生中有一个连续的过程,从正常到失调再到癌症。在这个连续体中,癌症检测既有机遇,也有挑战。一个关键的挑战是理解这一生物学,以便我们能够预测我们检测到的变化的未来轨迹,并确定早期疾病何时会变得严重和/或致命。年度筛查可能无法检测到在两次筛查之间发生的快速、侵袭性癌症。相反,通过对高危人群的积极监测和筛查,可以追踪几年内经历恶性转化的缓慢生长的癌症。


从正常状态到癌症的转变也受到细胞微环境的影响。早期肿瘤也可能导至其微环境发生可检测的变化,产生潜在的检测生物标志物。免疫细胞或其产物本身可能有助于早期检测。人类免疫系统可以充当肿瘤信号的放大器(每个肿瘤细胞可能暴露于许多免疫细胞),可以用来发出癌症的信号。目前正在研究的免疫系统生物标记物包括外周循环中的整体免疫环境、自身抗体、T细胞库和白细胞外分泌体。


疾病的生物学模型


我们已经开发出癌症模型来探索肿瘤发生的潜在机制。然而,很少有非常早期癌症或癌前疾病的模型能够忠实地再现导至免疫活性天然组织微环境中疾病的体细胞事件。通过开发具有免疫活性的小鼠模型,该模型具有多种癌症相关基因的组成性和条件性突变,并包含肿瘤微环境和表观遗传调节因子,早期癌症模型得到了改进。例如,非黑色素瘤鳞状细胞癌、胰腺癌、结肠癌和肺腺癌的小鼠模型可以探索早期肿瘤发生,并且可以更接近地再现人类疾病。下一波模型系统使用的方法包括循环肿瘤细胞患者来源的外植体,患者来源的异种移植物,以及涉及多种细胞类型的复杂类器官的创建,随着患者衍生模型和先进的非人模型系统的越来越复杂的相互作用,我们可以更好地理解早期癌症生物学、早期检测标志物、预后和早期癌症的适当干预。


挑战2:确定患癌症的风险

确定患癌症的风险

了解测试对象、方式和时间以及测试结果应如何解释需要了解个体癌症风险。早期检测策略不会对每个人都有同等价值。因此,重要的是确定癌症风险较高的人群,并针对该人群制定早期检测策略,以最大限度地提高早期检测的效益,并将危害降至最低(通过过度或欠诊断和治疗)


风险模型


风险评估模型可以识别特定癌症风险增加的个人或人群。风险分层包括有关年龄、家族史、暴露和生活方式的信息,可以通过基因筛查来检测与癌症相关的基因变异。目前,很少有高危单基因(如乳腺癌BRCA1和BRCA2),如何探索多基因风险评分,考虑多个遗传变异所带来的风险。在识别需要筛查以进行早期癌症检测的高危人群时,需要更高的精确度。通过发现和使用更多的信息基因组和表型(例如,乳房密度)的风险标记,可以整合到多因素模型中,例如家庭历史和行为因素,从而提高了风险建模的准确性。


筛查高危人群


筛查的目的是通过邀请无症状、表面健康的人进行检测来检测早期癌症。理想情况下,癌症筛查应该是微创或无创的、低成本的,并提供最小的假阴性或阳性,以最大限度地减少危害和最大限度地发挥筛查的效益。现有的几种筛查试验改善了癌症特异性死亡率或总体死亡率,包括乳腺癌钼靶摄影检查、宫颈癌巴氏涂片检查、结直肠癌结肠镜检查和肺癌低剂量CT检查。虽然有效,但这些技术不一定是微创的、低成本的、高度敏感的和特殊的。这些检测也不适用于所有相关的高危人群。例如,乳腺结节活检(由乳房X光片阳性触发)是一种低风险的门诊手术。相反,肺活检(由肺部CT阳性筛查触发)具有高度侵入性和相对较高的风险。必须根据阳性结果的后果校准初级筛查测试的性能特征,以及为阳性或阴性测试结果设置的阈值。


挑战3

寻找和验证癌症检测生物标志物

生物标志物验证面临的挑战


许多用于早期癌症检测的生物标志物已经被提出,但很少在大型试验中得到验证。例如,血液中前列腺特异性抗原(PSA)升高是前列腺癌早期检测的候选生物标志物。然而,随着年龄的增长(或发展成其他非恶性前列腺疾病),个体之间和个体内部的PSA差异很大,这可能导至过度诊断、不必要的诊断性检查,以及对无关紧要的疾病的过度治疗。因此,一般不建议将PSA作为主要人群水平筛查。癌症血液标记物的另一个例子是卵巢癌的CA-125;虽然使用该标记物增加了早期诊断的数量,减少了晚期诊断的数量,但这并没有伴随死亡率的降低。一个有用的生物标志物必须提供足够的预后、可操作的信息,为临床决策提供信息。


有前途的生物标志物


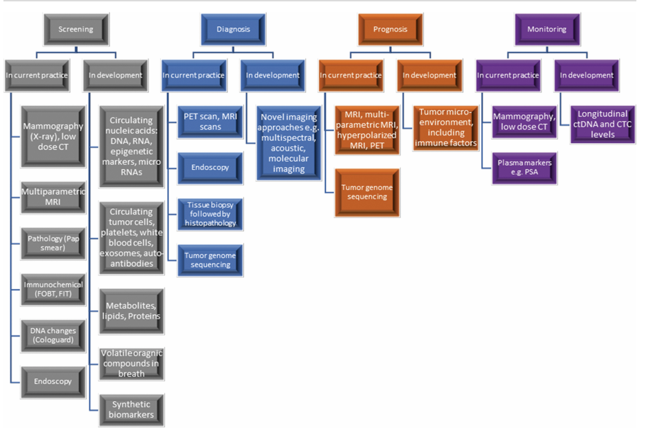
早期癌症的生物标志物包括可见的组织结构变化和生化变化。首选最小侵入性采样方法,尤其是需要从健康和高危个体重复采样的情况。比如成像;采集血液、唾液或尿液等体液;以及通过拭子或刷子取样组织。呼出的呼吸是另一种生物标记物的来源,特别是癌症和相关代谢物的挥发性有机化合物(VOC)特征。液体活组织检查(体液取样)比如循环肿瘤DNA(ctDNA)。一个关键的挑战是,在早期癌症中,ctDNA和所有生化癌症生物标记物的浓度都极低。需要新的方法来改进当前的检测极限,以解决这一限制。


人类基因组测序为癌症基因组提供了前所未有的见解,阐明了癌症的遗传变异模式。表型正常组织也存在一系列体细胞突变,这些突变通常被认为是癌症的标志或是癌症发生的驱动因素。DNA的表观遗传修饰提供了早期检测生物标记物的另一个来源。这些包括癌症特异性DNA甲基化图谱、非编码RNA、小调控RNA和DNA修饰5-hy-羟甲基胞嘧啶。其他潜在的检测生物标记物包括循环肿瘤细胞、外泌体、细胞融合、代谢产物和蛋白质。此外,某些微生物可能会导至对某些癌症的易感性,从而产生另一个潜在的生物标记物库。临床上正在使用或正在开发各种类型的信号模式用于早期癌症检测。与使用单一类型生物标记物的检测相比,多模式检测最终可能实现更高的早期癌症敏感性和特异性。


多种生物标记物模式,用于癌症的早期检测和诊断

图片来源:SCIENCE


挑战4

开发准确的早期检测技术

发展具有检测最早期肿瘤的敏感性和减少假阳性的特异性的技术是一个关键挑战。早期检测的一个目标是检测易受治疗且不太可能转移的新发实体瘤。这通常意味着在形成支持增强血管生成的肿瘤微环境之前,以及在抑制抗肿瘤免疫之前,当肿瘤直径约为1毫米(由10^5到10^6个细胞组成)。


新技术


检测肿瘤代谢物和其他比肿瘤细胞含量相对更丰富的次级产物的最新技术提高了灵敏度。基于活性的诊断使用酶活性生成外源性生物标记物,以指示癌症的存在。例如,已经开发出纳米颗粒,这些纳米颗粒被癌细胞中失调的蛋白酶活性切割,以生成尿液报告物,而癌症相关酶可以代谢外源性VOC探针,以生成用于无创检测的挥发性报告物。新的合成生物学工具包括工程益生菌和免疫细胞诊断,通过放大、基于活性的读数进行肿瘤检测。材料工程和微加工技术的发展已经产生了能够模拟生理微环境的设备,用于探测肿瘤生物学,并从患者样本中分离循环肿瘤细胞(CTC)和细胞外小泡。


成像技术


分子成像技术,如MRI和PET,可以进行早期诊断和分期。这些技术的增强变化提供了更高灵敏度、特异性或PPV的可能性,例如,time-of-flight PET,以及超极化MRI。成像技术具有无创性和易于重复检测生长肿瘤的优点。例如,长期重复低剂量CT扫描的肺癌筛查可以区分低恶性潜能的良性肺结节和早期肺癌结节。


计算机辅助诊断系统帮助放射科医生解读图像,这是AI和ML有机会帮助检测癌症和预测进展风险的领域,尽管必须解决透明度和再现性问题。人工智能在成像中的应用将需要在标准化条件下获取大量注释良好的图像数据,公平地代表所有人群,并通过成熟的图像存储库广泛提供。新兴的荧光内镜技术,连同荧光分子成像探针,已被用于增强巴雷特食管癌和结肠肿瘤性息肉患者病变的检测。


挑战5

评估早期检测方法

早期检测试验的主要挑战在于其规模和解释。


早期检测试验的规模


目前,关于采用癌症筛查测试的决定通常基于对死亡率的影响:筛查测试的使用是否意味着癌症死亡人数少于未筛查的人群?证明这一点需要大量的参与者(考虑到无症状人群中癌症的发病率相对较低)和很长的时间线(考虑到试验开始、特定个体发生癌症和癌症导至死亡之间的潜在延迟)。例如,评估卵巢癌和前列腺癌筛查的试验分别涉及20多万名女性和18.4万名男性。默认情况下,该量表使大多数早期检测试验成为多中心试验。


解读试验结果


解释早期检测技术的临床试验结果时,应考虑谱分量偏差和领先时间偏差。当在不反映预期目标人群的人群中评估测试时,会产生谱分量偏差。当使用高发病率的高危人群(如重度吸烟者)进行检测,但拟用于普通人群(发病率较低)时,也会产生谱分量偏差。这种测试将失去敏感性,甚至失去特异性,因为现实世界的目标人群疾病和其他混杂因素的患病率较低。这可能导至假阳性,甚至过度诊断。领先时间偏差描述了从早期发现疾病到临床表现症状和体征的时间。如果你通过人为地将起始块移回时间更早地检测到癌症,即使早期检测没有影响个体死亡的时间点,这也会使存活时间看起来更长。


结论

癌症的早期检测有可能改变患者的生存率,并日益被公众、患者、决策者和研究资助者视为一个尚未得到满足的领域。我们需要持续努力,为在本综述中描述的许多挑战找到切实可行的长期解决方案。研究团队提出了一个框架,该框架将有意义地加快进展。


克服障碍,实现早期发现

图片来源:SCIENCE


跨学科文化对早期检测研究和开发至关重要,而早期检测研究和开发需要生物学理解、临床洞察力、技术创新、数据科学、风险分层和卫生系统研究的融合。如果没有这些基本组成部分中的任何一个,改变癌症生存率的目标就无法实现。为了对生存率产生有意义的影响,早期检测必须纳入医疗系统,并且必须导至基于证据的早期干预,以防止癌症进展或治愈癌症。最后,也是至关重要的一点是,研究人员必须牢记,所有人都应该根据需要进行早期检测,不能加剧健康不平等,必须寻求不造成伤害(尽量减少过度诊断和过度治疗)。随着生物学洞察力的不断深入和技术创新的步伐,我们正处于癌症早期检测研究的转折点,并将其转化为早期治疗干预和提高癌症生存率的最终目标。


声明:
1、凡本网注明“来源:小桔灯网”的所有作品,均为本网合法拥有版权或有权使用的作品,转载需联系授权。
2、凡本网注明“来源:XXX(非小桔灯网)”的作品,均转载自其它媒体,转载目的在于传递更多信息,并不代表本网赞同其观点和对其真实性负责。其版权归原作者所有,如有侵权请联系删除。
3、所有再转载者需自行获得原作者授权并注明来源。

最新评论

关闭

官方推荐 上一条 /3 下一条

客服中心 搜索 洽谈合作
返回顶部