立即注册找回密码

QQ登录

只需一步,快速开始

微信登录

微信扫一扫,快速登录

搜索
小桔灯网 门户 资讯中心 共识指南 查看内容

指南共识 | 感染性眼病的病原微生物实验室诊断专家共识

2022-3-25 15:37| 编辑: 沙糖桔| 查看: 5267| 评论: 0|来源: 唯菌论

摘要: 摘要感染性眼病是发展中国家重要致盲原因之一,病原微生物检查是感染性眼病诊断的金标准。由于眼部组织取材困难、标本量少,实验室诊断阳性率偏低,严重影响疾病的诊断和预后。我国大多数医疗机构感染性眼病实验室诊 ...


摘要


感染性眼病是发展中国家重要致盲原因之一,病原微生物检查是感染性眼病诊断的金标准。由于眼部组织取材困难、标本量少,实验室诊断阳性率偏低,严重影响疾病的诊断和预后。我国大多数医疗机构感染性眼病实验室诊断能力不足,缺乏眼部微生物检测的标准化方法。为此,北京医学会检验分会组织专家和相关课题组通过讨论和临床验证,总结出适合我国眼科临床实践的病原学诊断路径,形成感染性眼病实验室诊断专家共识(通讯作者:首都医科大学附属北京同仁医院鲁辛辛教授、首都医科大学附属北京同仁医院梁庆丰教授。该共识从常见感染性眼病临床表现和送检指征入手,规范眼部标本采集、转运、质量评估的方法和流程;强调眼科医师应与微生物检验人员充分配合,正确选择适宜的微生物检测方法,提倡床旁接种,同时针对刮片细胞学检查、传统微生物培养、棘阿米巴培养以及核酸检测、宏基因组测序等技术提出建议。



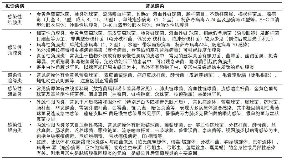
常见病原体及送检指征


具体内容请点击链接:

感染性眼病的常见病原体及送检指征



标本采集及质量评估


01

标本采集及转运原则


02

标本质量评估


刮片标本评估

进行刮片细胞微生物学检查的标本,如分泌物、脓液或坏死组织应制成均匀薄层涂片,直径约10 mm。除玻璃体灌洗液需离心后取沉淀或甩片外,其余均应使用原始标本。

(1)组织标本评估:载玻片上肉眼可见分泌物、脓液或坏死组织薄层平铺,不形成组织细胞堆积。

(2)角膜刮片评估:角结膜病灶及周围脱落或炎性细胞数量须≥ 1级。


培养标本评估

包括标本采集前是否使用抗菌药物、抗菌药物种类及时间;采集方式、转运装置、采样量;是否床旁接种、是否在2 h内送达实验室;申请检查项目的适宜性等。由于不建议拒收标本,因此对评估不合格的标本需在结果报告中进行描述。



实验室检查

声明:
1、凡本网注明“来源:小桔灯网”的所有作品,均为本网合法拥有版权或有权使用的作品,转载需联系授权。
2、凡本网注明“来源:XXX(非小桔灯网)”的作品,均转载自其它媒体,转载目的在于传递更多信息,并不代表本网赞同其观点和对其真实性负责。其版权归原作者所有,如有侵权请联系删除。
3、所有再转载者需自行获得原作者授权并注明来源。

最新评论

关闭

官方推荐 上一条 /3 下一条

客服中心 搜索 洽谈合作