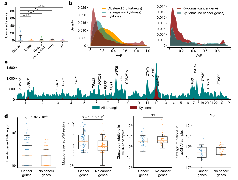
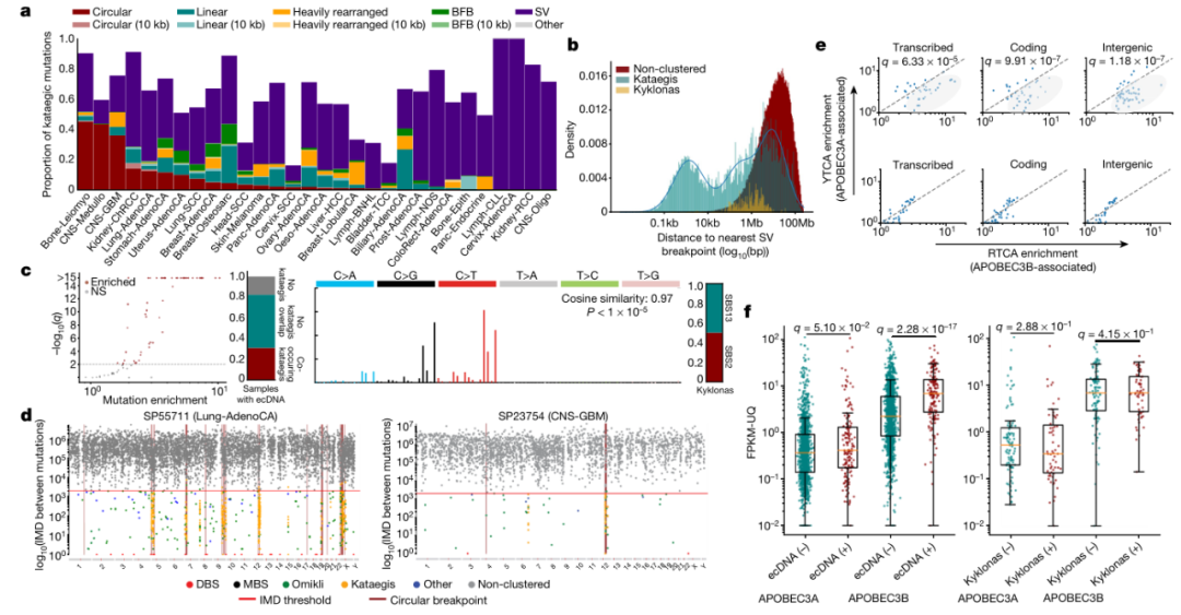
 癌症是由基因引起的疾病,癌症基因组中包含着许多不同的体细胞突变,大多数单碱基替换和InDel独立的分散在基因组中。但在某些情况下这些突变会聚集。聚集体细胞基因突变在癌症基因组中不可忽视,目前的研究已经描述出几种类型的成簇突变,包括:双碱基替换(DBS),多碱基替换(MBS),弥散性超突变(omikli)和长链协调事件(kataegis)。 DBS相关研究揭示了可导至这些事件的多种内源性和外源性过程,包括DNA修复失败和暴露于环境诱变剂。MBS尚未得到全面研究,可能是由于它们在癌症基因组中的数量很少。只有少数癌症突变过程与omikli 和kataegic事件相关,其中多数事件与激活诱导的脱氨酶(AID)和APOBEC3脱氨酶家族相关。APOBEC3脱氨酶在先天抗病毒免疫过程中发挥重要作用,APOBEC3对外源性逆转录病毒具有广泛的免疫功能,个别APOBEC3家族成员还可以阻断乙型肝炎病毒(逆转录病毒的远亲)的复制。染色体外DNA(ecDNA)是独立于染色体外的相对较小的染色体颗粒,由DNA和蛋白质组成。研究表明,环状ecDNA以高拷贝数存在,通常包含已知的癌症基因,并且存在于大多数癌症中。由于cDNA的环状性质及其快速复制的特性,类似双链DNA病毒病原体,表明它们可能是APOBEC3作用的底物。近日,美国加州大学圣地亚哥分校的Ludmil B. Alexandrov教授团队在Nature上发表题为“Mapping clustered mutations in cancer reveals APOBEC3 mutagenesis of ecDNA”的研究文章。研究团队分析了来自30种癌症的2500多个全基因组数据,绘制了已知聚集性体细胞突变最全面、最详细的图谱,揭示了ecDNA中APOBEC3的突变特征,这种此前未被发现的突变模式导至了约10%的人类癌症的发展。研究发现,kataegic事件中有76.1%表现出与激活诱导的脱氨酶(AID)和APOBEC3脱氨酶家族相关的突变模式。在31%的ecDNA样本中发现APOBEC3相关的kataegis事件和染色体外DNA(ecDNA)的共同出现,并将这种情况称为kyklonas事件。文章第一作者Erik Bergstrom博士表示:“聚集突变在很大程度上被忽视了,因为它们只占所有突变的很小一部分。但通过深入研究,我们发现它们在人类癌症的病因学中发挥着重要作用。”研究团队分析了来自全基因组泛癌分析(PCAWG)项目的2583个癌症全基因组测序数据,共发现1,686,013个聚集的单碱基替换和21,368个聚集的插入缺失。DBSs、MBSs、omikli和 kataegis分别占所有样本中聚类替换的45.7%、0.7%、37.2%和7.0%。随后,对每一类估计聚集事件进行突变特征分析,识别了12个DBS、5个MBS、17个omikli、9个kataegic和6个聚集indel特征(图1)。研究人员着重分析了kataegic事件,发现所有kataegic事件中有36.2%发生在结构断点10kb范围内,但不在检测到的焦点扩增上(图2a)。kataegic事件中有21.8%发生在检测到的焦点扩增或焦点扩增结构断点的10kb内:9.6% 发生在环状ecDNA上,6.3%发生在线性重排中,3.3%发生在重排事件中,2.6% 发生在与断裂-融合-桥接循环中。42.0%的kataegic事件既不在结构断点的10kb 范围内,也不在检测到的焦点扩增范围内。对kataegic事件和近端的结构变化之间的距离分布进行建模发现(图2b):kataegis在10kb内、大约1 Mb或超过1.5Mb可检测断点。图2. Kataegic事件与大多数形式的结构变异共存。 研究发现,与ecDNA相关的kataegis(即kyklonas)与近端断点的平均距离约为750 kb,只有0.35%的kyklonic事件发生在ecDNA上和断点的10 kb内(图2b)。虽然只有9.6%的kataegic事件发生在ecDNA区域内,但超过30%的ecDNA具有一个或多个相关的kyklonic事件,这些ecDNA区域内的突变以APOBEC3模式为主。(图 2c,d)此外,kyklonic事件中APOBEC3B表现出C>T和C>G突变的富集(下划线表示该核苷酸发生突变),表明APOBEC3B可能在环状DNA中具有重要的诱变作用(图2e)。与没有ecDNA的样品相比,在具有ecDNA的癌症中检测到的APOBEC3B表达量增加(图2f)。图3. ecDNA的复发性APOBEC3超突变。
此外,与其他形式的结构变异相比,在环状ecDNA区域中检测到更多复发的APOBEC3 kataegis事件(图3a),即在ecDNA区域内平均检测到2.5个 kyklonic事件。在已知的癌症相关基因(包括TP53、CDK4和MDM2等)内或附近,复发性kyklonas事件增加(图3c)。在包括胶质母细胞瘤、肉瘤、头颈癌和肺腺癌在内的许多癌症中都检测到了这些复发性kyklonas。值得注意的是,与没有任何已知癌症相关基因的ecDNA区域相比,已知癌症相关基因的ecDNA区域具有显著更高数量的kyklonic事件和kyklonas突变负担(图3d)。此外,研究发现的kyklonas事件与已知癌症相关基因的共现率更高,其突变率是没有癌症相关基因ecDNA的2.5倍。总体而言,41%的kyklonic事件是在已知癌症驱动基因的足迹中发现的。这些富集不能通过总体突变的增加或这些样品中总体聚集突变的增加来解释(图3e )。综上,癌细胞中通常充满了携带着已知癌症驱动基因的染色体外DNA (ecDNA)环状结构,在单个ecDNA分子中存在着聚集突变。癌症中的聚集突变可以通过不同过程发生,其中AID和APOBEC3脱氨酶具有最突出的作用。研究团队检测到具有上述突变模式SV断点的10 kb范围内发生了很大比例的kataegic事件,表明APOBEC3的诱变活性。在环状ecDNA上观察到一些不同的kataegic事件,其与检测到的断点无关,表明APOBEC3诱变反复发生,这些ecDNA的反复诱变揭示了已知癌基因内的功能效应。文章通讯作者Ludmil B. Alexandrov教授表示:“这是一种全新的肿瘤发生模式。在大约10%的人类癌症中,聚集体细胞突变有助于癌症的进化。该研究为开发新的治疗方法奠定了基础,临床医生可以考虑限制APOBEC3酶的活性和/或针对染色体外DNA的癌症治疗。”Bergstrom, E. N., Luebeck, J., Petljak, M., et al. (2022). Mapping clustered mutations in cancer reveals APOBEC3 mutagenesis of ecDNA. Nature, 1-8.https://www.nature.com/articles/s41586-022-04398-6
|