ICL获省级质量奖
近日,吉林省人民政府发布吉林省质量奖获奖企业名单,金域医学集团旗下吉林金域医学检验所有限公司(以下简称“吉林金域”)位列表彰榜单之首,获2021年“吉林省质量奖”,成为吉林省第三方医检行业首家获此殊荣的企业。
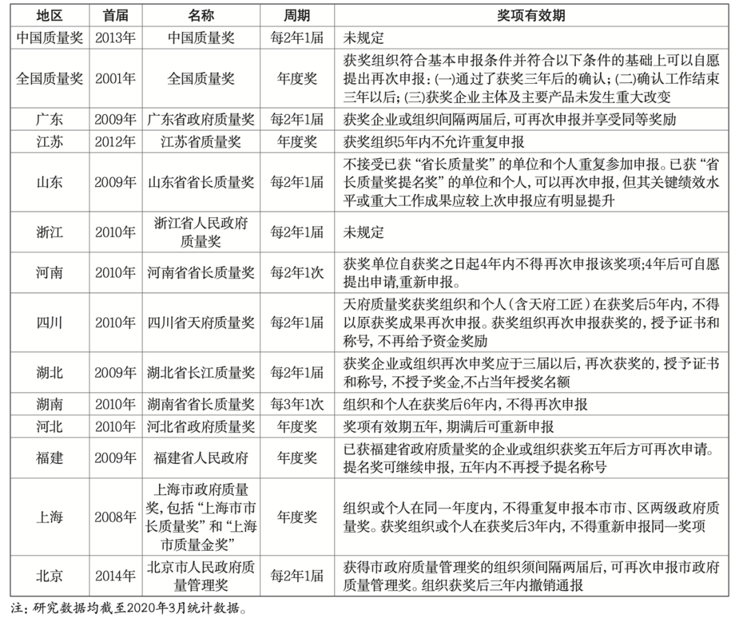
随着国内外竞争日益激烈,市场竞争正从过去的数量竞争向质量竞争转变。为了进一步提升企业的经营管理水平,提高企业竞争力,为顾客提供更好的产品和服务,促进区域发展,世界上许多国家和地区都设立了政府质量奖。截至目前,全球共有80多个国家和地区设立了质量奖,在众多的政府质量奖中,比较著名的是美国波多里奇国家质量奖、日本戴明奖和欧洲质量管理基金会卓越奖三大政府质量奖。我们有30个省(区、市)设立了政府质量奖。2004年,深圳市率先设立市长质量奖,在国内首次以地方政府名义设立质量奖,至今国内质量奖的发展接近20年,各地开展质量奖也各有特点。我国的政府质量奖共分为四个层次:国家层面质量奖、省(直辖市、自治区)层面质量奖,市(州、盟、区)级层面质量奖,县(市、区、旗)级层面质量奖。与中国质量奖设立性质一致,各省(市)将省政府(省长)质量奖设立为本地区质量领域最高荣誉,由本地政府表彰。并根据地区特点质量奖名称有所差异,如四川省奖名称为:四川省天府质量奖。主要目的一致,各级质量奖设立主要为推动地区质量经济发展,表彰为质量做出突出贡献的组织或个人。「在我国,中国质量奖和全国质量奖均为国家级质量奖,前者是政府授予的最高质量荣誉,后者则是我国2001年最早开展的质量奖项,且评审标准参考了美国波多里奇国家质量奖标准“卓越绩效模式”并制定了国家标准GB/T19580、GB/T19579。主要目的一致,各级质量奖设立主要为推动地区质量经济发展,表彰为质量做出突出贡献的组织或个人。」质量奖不仅是最高的质量荣誉,更是企业是否能以高质量发展,展示出核心竞争力的体现。吉林省于2012年设立省长质量奖,授予积极推行卓越绩效等先进的质量管理方法,产品质量、服务质量和经营质量水平拔尖的企业。以下是2021年获得吉林省质量奖的企业。质量奖不仅仅是荣誉,同时也实际的推动了企业的发展,有研究总结了2012-2015年,获得过吉林省质量奖的44家企业,后续发展的调研,采用了反实事分析、效益的定量分析和广泛调研等措施,结论如下:在吉林省省长质量奖的带动下,企业在高层领导团队、战略、顾客与市场、人力资源、财务资源、信息与知识资源、技术资源、基础设施、相关方关系、过程管理和绩效管理等方面均做了较大的改进与提升。其中,企业在高层领导团队、战略和人力资源等方面做的改进较大,说明吉林省省长质量奖对样本企业在高层领导团队、战略和人力资源三个方面影响较大。根据吉林省统计年鉴数据,吉林省2015年总体企业数量为172127家,其中制造业为34021家,服务业为125444家。37家样本企业中,制造业31家,服务业6家。可以看出,虽然从数量上获奖企业占比极小,但获奖企业在产值、资产总额、主营业务收入和利润等绩效指标上均占吉林省比重较大,是吉林地区发展的中坚力量。在企业绩效结果与吉林省平均水平对比上,获奖企业的产值、资产总额、主营业务收入和利润年平均增长率均高于吉林省年平均增长率,其中利润更是高出近20个百分点,可以看出吉林省省长质量奖可以显著提升和促进企业绩效结果,并且引领吉林省地区发展,带动吉林省地区绩效增长。

附件、各地区质量奖数量与奖励情况(部分)
参考资料: 政府质量奖效益评价研究-以吉林省为例,仝锡良; 我国主要地区质量奖现状比较研究,冯立君等;
|