立即注册找回密码

QQ登录

只需一步,快速开始

微信登录

微信扫一扫,快速登录

搜索
小桔灯网 门户 资讯中心 共识指南 查看内容

2022血栓弹力图相关共识两篇解读

2022-2-21 14:36| 编辑: 沙糖桔| 查看: 5921| 评论: 0|来源: 盛域医疗

摘要: 血栓弹力图检测作为出凝血检测技术,在近年被更为广泛的认知和更为深入的应用,与临床有了更为细致的结合。18 年血栓弹力图被纳入《内科输血》国家行业标准、2020 年全军重症医学专业委员会与中国研究型医院学会血栓 ...

血栓弹力图检测作为出凝血检测技术,在近年被更为广泛的认知和更为深入的应用,与临床有了更为细致的结合。


18 年血栓弹力图被纳入《内科输血》国家行业标准、2020 年全军重症医学专业委员会与中国研究型医院学会血栓与止血专业委员会抽取在武汉抗疫一线的专家共同制定《新型冠状病毒肺炎重症患者相关凝血功能障碍诊疗专家共识(2020)》,其中指出了血栓弹力图检测对于新冠肺炎患者能提供更有效的凝血管理方案。同年自然流产诊治中国专家共识编写组编写了《自然流产诊治中国专家共识(2020)》,其中提及了血栓弹力图可以对复发性流程患者进行易栓症筛查。


2021 年中国输血协会临床输血学专业委员会、外科 ICU 患者血液管理专家共识编审委员会发表了《外科 ICU 患者血液管理专家共识(2021版)》,其中建议对于大量出血患者需要通过血栓弹力图进行评估。并且在2021年发布的《中国输血医师规范化培训实施方案专家共识》则明确提到了输血医师应掌握血栓弹力图检测技术的方法、原理、适用范围、检测注意事项、结果判读等。除此之外,还有许多不同学科的共识提及血栓弹力图检测,这里不一一列举,由此可见近年来学术界对于血栓弹力图检测的重视程度到达了一个前所未有的高度。


2022年至今2个多月的时间,又有两篇重量级的专家共识发表。分别是由中国输血协会临床输血学专业委员会主导发表的《产后出血患者血液管理专家共识(2022年版)》和由全军重症医学专业委员会、中国医药教育协会血栓与止血危重病专业委员会发表的《重症患者凝血功能障碍标准化评估中国专家共识》,今日主要是对这两篇最新的重量级“共识”和血栓弹力图的相关性进行讲解。






《产后出血患者血液管理专家共识(2022年版)》


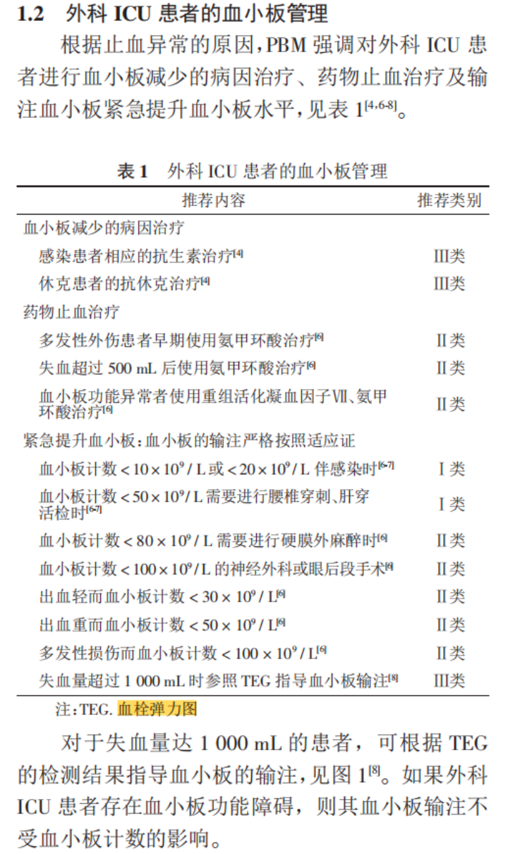
产后出血(postpartum hemorrhage , PPH)指胎儿娩出 24h 内,阴道分娩者出血量≥500 mL,剖宫产分娩者出血量 ≥1000mL。患者血液管理(patientblood management, PBM)是利用基于循证医学证据的多学科手段,通过减少失血、优化凝血、促进造血、减少不必要的输血、最大限度地降低风险等方法,从而达到改善患者预后的目的。



其中 3.2 PPH的凝血因子管理




该建议应该是借鉴了《外科 ICU 患者血液管理专家共识(2021版)》,如下:




可见,两者都提到了对于出血量超过 1000mL 的患者应通过血栓弹力图进行凝血管理,因为无论是产后出血,还是由于重症外伤造成的出血,在机体大量失血后,均会引起体液内环境的紊乱,导至血小板功能以及凝血通路的异常。

这种异常,常规凝血检测(CCTs)反应往往具有滞后性或者根本无法反应,而基于黏弹力实验的血栓弹力图检测可以更有效提示患者真实凝血状态,帮助临床进行凝血管理。



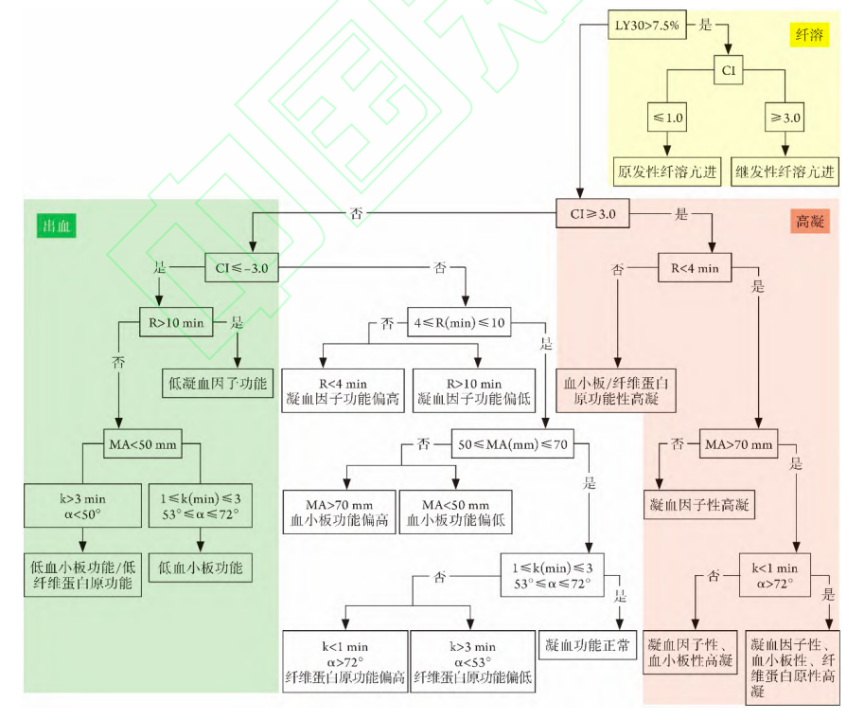
《重症患者凝血功能障碍标准化评估中国专家共识》


40%以上的重症患者会发生凝血功能障碍,合并凝血功能障碍重症患者的出血不良事件、输血量及死亡率可升高 4 倍以上。早期识别凝血功能障碍并准确评估凝血功能,是尽快纠正凝血功能障碍的前提及保障。2020年《中国成人重症患者血小板减少诊疗专家共识》中就提到了要通过黏弹力凝血实验来进行血小板功能强弱判定,但并没有给出详细的阈值数据,而本次共识则非常明确的定制了阈值方案指导临床:



该共识定制了非常细致的流程图,并且给出了非常明确的参考范围。不过值得一提的是,凝血是一个非常复杂的过程,不同类型的人群(包括性别、年龄、病种、地域等)都可能在凝血状态上有一定区别,因此在参考该流程的同时,也需要结合临床实际情况进行范围上的微调配适。


声明:
1、凡本网注明“来源:小桔灯网”的所有作品,均为本网合法拥有版权或有权使用的作品,转载需联系授权。
2、凡本网注明“来源:XXX(非小桔灯网)”的作品,均转载自其它媒体,转载目的在于传递更多信息,并不代表本网赞同其观点和对其真实性负责。其版权归原作者所有,如有侵权请联系删除。
3、所有再转载者需自行获得原作者授权并注明来源。

最新评论

关闭

官方推荐 上一条 /3 下一条

客服中心 搜索 洽谈合作
返回顶部