立即注册找回密码

QQ登录

只需一步,快速开始

微信登录

微信扫一扫,快速登录

搜索
小桔灯网 门户 资讯中心 医学关注 查看内容

世界最知名学府的研究成果——基于CRISPR的微流控平台,高通量,多样本多病原体,还能 ...

2022-2-21 10:30| 编辑: 沙糖桔| 查看: 4855| 评论: 0|来源: 小桔灯网 | 作者:动力彩虹

摘要: 2019冠状病毒疾病暴露在全球传染病诊断和监测能力中的重大缺口。这场大流行迅速需要高通量诊断来检测大量人群,但由于早期诊断工作遇到了技术挑战,使美国在早期应对中浪费了宝贵的时间。随着大流行的发展,对高度复 ...


2019冠状病毒疾病暴露在全球传染病诊断和监测能力中的重大缺口。这场大流行迅速需要高通量诊断来检测大量人群,但由于早期诊断工作遇到了技术挑战,使美国在早期应对中浪费了宝贵的时间。随着大流行的发展,对高度复合监控技术的需求越来越高。我们迫切需要一种监控技术,可以鉴别一同流行的有新冠病毒相似症状的人类呼吸道病毒,以及SARS COV-2型变异毒株(VOCs)。


一个理想的诊断应该具备同时处理数百个患者样本、检测多种病毒、区分病毒变体和量化病毒载量的监控能力。目前,临床认可的高通量和同时检测的患者样本和/或病原体数量之间存在权衡。例如,RT-qPCR是高通量的,它至少检测88个样本,但一次只能检测1-3个分析物;多重技术,如Cepheid Xpert Xpress,每次运行最多可检测16个样本中的4种呼吸道病毒,BioFire可同时检测1个样本中的22种呼吸道病原体。只有少数临床诊断方法能全面检测SARS-CoV-2变异突变,这就是为什么新冠突变株检测在很大程度上是通过下一代测序(NGS)实现的,尽管它耗时、昂贵,并且需要生物信息学专业知识来分析。


基于CRISPR的诊断为检测多种病毒和变种提供了另一种方法。CRISPR效应蛋白Cas12或Cas13在CRISPR RNA(crRNA)靶向结合后激活,剪切酶活性会改变荧光报告系统,以读出病毒阳性状态。crRNA靶向结合事件具有高度特异性,并因序列变异的存在而改变。大多数CRISPR诊断对每个样本检测一到三个目标,这不足以通过全面的微生物或变体识别进行鉴别诊断。


近日,来自于世界最知名学府——哈佛和普林斯顿等团队在Nature Medicine上发表了一篇名为“Multiplexed CRISPR-based microfluidic platform for clinical testing of respiratory viruses and identification of SARS-CoV-2 variants”的文章,研究团队在文章中为了扩大基于CRISPR的诊断能力,开发了CARMEN系统。CARMEN v1可以在8个样本中同时检测169种人类相关病毒。为了满足公众健康对快速检测多种病毒和变种的临床相关监测技术的需求,研究团队还开发了微流控系统(mCARMEN)。mCARMEN以CARMEN v1为基础,使用商用的Fluidgm microfluidics进行整合。mCARMEN是至今唯一一个将监控功能整合到单一技术平台的诊断工具,它能够在一天内检测数百个样本,以检测多种呼吸道病毒和变种,同时还能量化病毒基因组拷贝。


图片来源:Nature Medicine


结果

1. 用于呼吸道病毒检测的微流控CARMEN

mCARMEN以CARMEN v1为基础,使用商用的Fluidgm microfluidics进行整合。为了测试mCARMEN平台,研究团队设计了一个检测21种临床相关人类呼吸道病毒的面板。这包括BioFire RP2.1覆盖的所有病毒、SARS-CoV-2、四种其他人类相关冠状病毒和两种流感病毒株,以及一些其他致病病毒。


通过比较mCARMEN和CARMEN v1在检测21种病毒靶标的DNA片段方面的性能,发现mCARMEN与CARMEN v1具有相同(13种病毒)或更好(8种病毒)的分析灵敏度。mCARMEN和CARMEN v1均具有100%的分析特异性,但mCARMEN对100拷贝/μL的敏感性为100%,对10拷贝/μL的敏感性为98.4%。


然后,研究团队对患者标本上的CARMEN诊断与RT-qPCR和/或无偏宏基因组NGS的性能进行了测试。通过对一组6例SARS-CoV-2阳性、4例SARS-CoV-2阴性和8例甲型流感病毒(FLUAV)阳性的患者样本进行初步检测,结果显示mCARMEN和CARMEN v1与RT-qPCR、NGS以及彼此之间有100%的一致性。


将mCARMEN与宏基因组NGS结果进行比较。mCARMEN和NGS在13个样本(7个FLUAV、2个HCoV-229E、1个HCoV-NL63、1个HCoV-OC43、1个HMPV和1个HRV)中检测到相同的呼吸道病毒,在42个样本中均未检测到呼吸道病毒,并且在3个样本中的结果不同,总体一致性为93%。


使用微流控系统mCARMEN提高了灵敏度和检测速度。 

图片来源:Nature Medicine


2. 临床环境中RVP性能的评估

为了推动临床应用,研究团队优化了mCARMEN工作流程。


研究团队在马萨诸塞州总医院(MGH)经CLIA认证的临床微生物学实验室中实施了mCARMEN RVP,以建立符合FDA指南的临床验证检测灵敏度和特异性。研究团队首先评估了检测限(LOD),HCoV-HKU1、HCoV-NL63、HCoV-OC43、FLUAV和FLUBV的LOD为500拷贝/mL,而HMPV和SARS-CoV-2为1000拷贝/mL,HPIV-3和HRSV为10000拷贝/mL。


在MGH,存档的临床标本包括166份标本,共137份病毒临床结果:31份FLUAV,30份SARS-CoV-2,30份HRSV,29份FLUBV,8份HMPV,5份HCoV-NL63,1份FLUBV和HCoV-NL63合并感染,1份HCoV-HKU1,1份HCoV-OC43,30份临床阴性。此外为以下每种病毒补充了30个人工样本:HCoV-HKU1、HCoV-OC43、HCoV-NL63、HPIV-3和HMPV,总共150个人工样本。


所有RVP病毒靶点的阴性符合率(NPA)均为100%,除HMPV外,所有RVP病毒靶点的阳性符合率(PPA)均高于各自之前的对照试验结果的95%,超过了FDA设定的最低临床表现。在137例先前呈阳性的临床结果中,mCARMEN在95%(130/137)的时间内正确检测到病毒核酸。对于同时评估的样本,mCARMEN和比较器分析有9个不一致的结果(128/137),除HMPV样本外,其他所有样本的灵敏度相同;BioFire在3个样本(1个FLUAV、1个FLUBV和1个HRSV)中未检测到病毒,mCARMEN在6个样本(1个FLUAV、1个FLUBV、1个HRSV和3个HMPV)中未检测到病毒。mCARMEN和BioFire均鉴定出5个样本存在合并感染(FLUAV样本中的HCoV-NL63,FLUBV样本中的HPIV-3,2个HRSV样本中的HCoV-HKU-1,以及HRSV样本中的HCoV-NL63)。连同最初临床检测到的合并感染,样本集中有6例(1.1%)合并感染。总体而言,mCARMEN和BioFire的一致性为99.4%(1485/1494个个体测试)。对于人造样本,mCARMEN正确识别了99%(148/150)。


在CLIA认证实验室对RVP进行临床评估

图片来源:Nature Medicine


3. 使用Cas12和Cas13动力学对病毒拷贝进行定量

为了使mCARMEN定量,研究团队利用多个具有不同反应动力学和酶活性的CRISPR/Cas蛋白,以及FluidGM生物标记检测到的3个荧光通道。研究团队使用Cas12捕捉高拷贝目标标准曲线上的动力学曲线,使用Cas13捕捉低拷贝目标的动力学曲线。


将生成的标准曲线与使用相同系列稀释液的RT-qPCR生成的标准曲线进行比较,发现SARS-CoV-2和FLUAV IC50值与Ct值之间存在线性关系(R2分别为0.901和0.881)。总之,这些结果表明,通过结合使用Cas12和Cas13,可以定量跨越100-106个目标浓度范围的病毒拷贝数。


使用Cas12和Cas13动力学对病毒拷贝进行定量

图片来源:Nature Medicine


4. SARS-CoV-2变异谱系鉴别

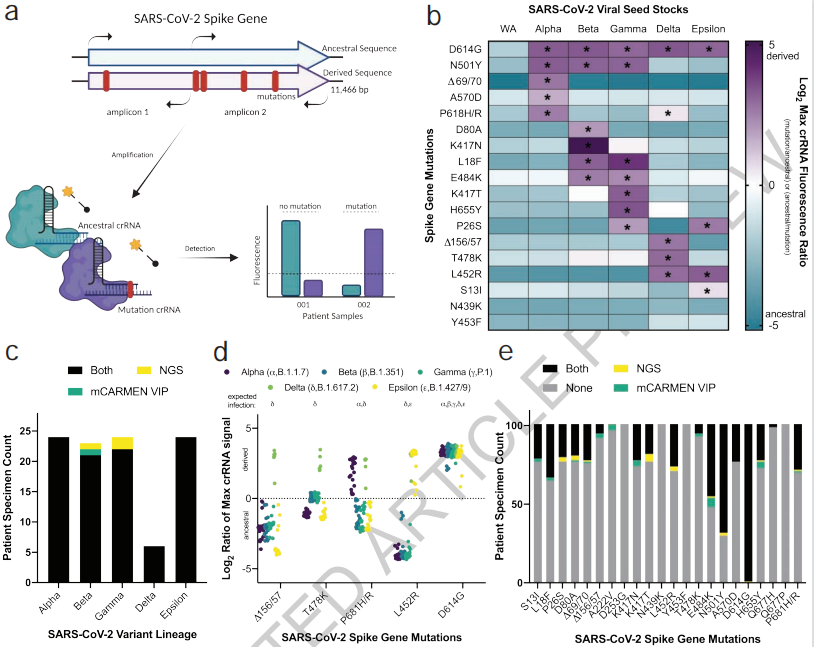
由于目前的临床诊断无法很好地识别SARS-CoV-2变异谱系中携带的突变(单核苷酸多态性(SNPs)、插入或缺失),研究团队希望开发一个具有诊断和监测能力的单一平台,用于全面检测26个SARS-CoV-2突增基因突变,以及希望大大简化每一种新的SARS-CoV-2突变或变体的检测工作。


因此,研究团队开发了一种易于适应的方法来跟踪这些变化,称之为mCARMEN变体识别面板(VIP)。VIP在spike基因的保守区域内有两个不重叠的引物对集,用于扩增全长序列以用于任何crRNA对。这26对crRNA,单独或组合使用,以跟踪现有的变体,以及识别新出现的变体。


研究团队应用VIP和分析管道在101例已知SARS-CoV-2阳性患者标本中鉴定了变异谱系,包括24α、23β、24γ、6δ和24ε。在有NGS结果的101个样本中,除3个(97%)样本(1个β和2个γ)外,所有样本都获得了正确的变体谱系鉴定。β样本有β特异性SNP的信号K417N,但也有δ特异性SNPΔ156/57的信号。γ样本没有独特的信号,也没有与β谱系重叠的突变的共享信号。在NGS和VIP之间,只有1个突变E484K有超过5个样本的结果不同。VIP与NGS在等位基因鉴别方面的一致性为97.7%。


SARS-CoV-2变异谱系鉴别

图片来源:Nature Medicine


5. VIP在地方和州层面识别Omicron

2021年11月,2019冠状病毒疾病的SARS COV-2变异系,由南非NGS首次鉴定,并与病例计数迅速增加有关。到十二月,Omicron在美国被检测到,此后又驱动了新一轮的全球COVID-19。然而,Omicron的检测和跟踪一直具有挑战性,NGS报告从收集日期起滞后7-14天。Omicron的迅速出现表明,需要一种基于核酸的诊断方法,其周转时间类似于RT-PCR,但同时需要提供突变特异性信息的能力。mCARMEN满足这一需求。


在Omicron出现时,mCARMEN VIP已经能够通过在我们的变异组中特异性检测9个Omicron标记突变,将其与其他SARS-CoV-2变异区分开来。研究团队将VIP应用于12月6日至16日在哈佛大学CLIA实验室(HUCL)采集的430个样本,发现Omicron的比率在10天内从15%增加到80%,超过了之前的主要变体Delta。


基于这些数据对公共卫生的重要性,马萨诸塞州公共卫生部(MADPH)请求研究团队支持Omicron在全州范围内的监测。研究团队测试了1557个样品,从2021年12月13-22日这10天内,检测结果显示整个马萨诸塞州的Omicron从约8%增加到77%。总之,mCARMEN VIP实时应用于局部Omicron暴发和全州Omicron波,检测结果与NGS几乎完全一致,检测时间比NGS提前约4-7天。


使用mCARMEN VIP快速、特异地鉴定Omicron变异体

图片来源:Nature Medicine


总结

2019冠状病毒疾病流行已经证明了对高通量、敏感检测方法的需求,用于检测SARS COV-2和其他呼吸道病毒以及新冠病毒新变异株。研究团队设计了一个经济高效的病毒和变异检测平台,称为微流控CARMEN(mCARMEN),它结合了基于CRISPR的诊断和微流控技术,开发了mCARMEN呼吸道病毒检测板(RVP),以检测多达21种病毒,包括SARS-CoV-2、其他冠状病毒和两种流感毒株,并在学术环境中对525个患者标本和临床环境中的166个标本展示了其诊断性能。研究团队进一步开发了一个mCARMEN VIP面板,以鉴定6个SARS-CoV-2变异谱系,包括Delta和Omicron,并在2088例患者标本上对其进行了评估,与基于测序的变异分类接近完全一致,检测时间可提前4-7天。总之,mCARMEN平台能够同时对多种病毒和变种进行高通量监测,同时还能量化病毒基因组拷贝。


声明:
1、凡本网注明“来源:小桔灯网”的所有作品,均为本网合法拥有版权或有权使用的作品,转载需联系授权。
2、凡本网注明“来源:XXX(非小桔灯网)”的作品,均转载自其它媒体,转载目的在于传递更多信息,并不代表本网赞同其观点和对其真实性负责。其版权归原作者所有,如有侵权请联系删除。
3、所有再转载者需自行获得原作者授权并注明来源。

最新评论

关闭

官方推荐 上一条 /3 下一条

客服中心 搜索 洽谈合作
返回顶部