立即注册找回密码

QQ登录

只需一步,快速开始

微信登录

微信扫一扫,快速登录

搜索
小桔灯网 门户 资讯中心 注册认证 查看内容

2022年1月获批产品208件,体外诊断试剂居首

2022-2-20 22:56| 编辑: 小桔灯网| 查看: 3484| 评论: 0|来源: 众成医械

摘要: 2月18日,国家药监局网站发布《国家药监局关于批准注册208个医疗器械产品公告》。2022年1月,国家药品监督管理局共批准注册医疗器械产品208个,相较于2021年1月的117个,同比增长78%。其中境内三类产品增加65件,增 ...


2月18日,国家药监局网站发布《国家药监局关于批准注册208个医疗器械产品公告》。


2022年1月,国家药品监督管理局共批准注册医疗器械产品208个,相较于2021年1月的117个,同比增长78%。其中境内三类产品增加65件,增幅达76%,进口产品增加23件。



其中,境内第三类医疗器械产品151个,进口第三类医疗器械产品21个,进口第二类医疗器械产品33个,港澳台医疗器械产品3个。


从细分领域来看,体外诊断试剂数量居首,为32件,无源植入器械及医用成像位列二三,为30件及23件。


数据来源:JOINCHAIN® 众成数科 


从地域分布来看,北京市、广东省、江苏省分别以33、28、26件位列前三。


进口产品产地分布中,有14件产品产自德国,数量最多,其次为美国11件,日本6件。


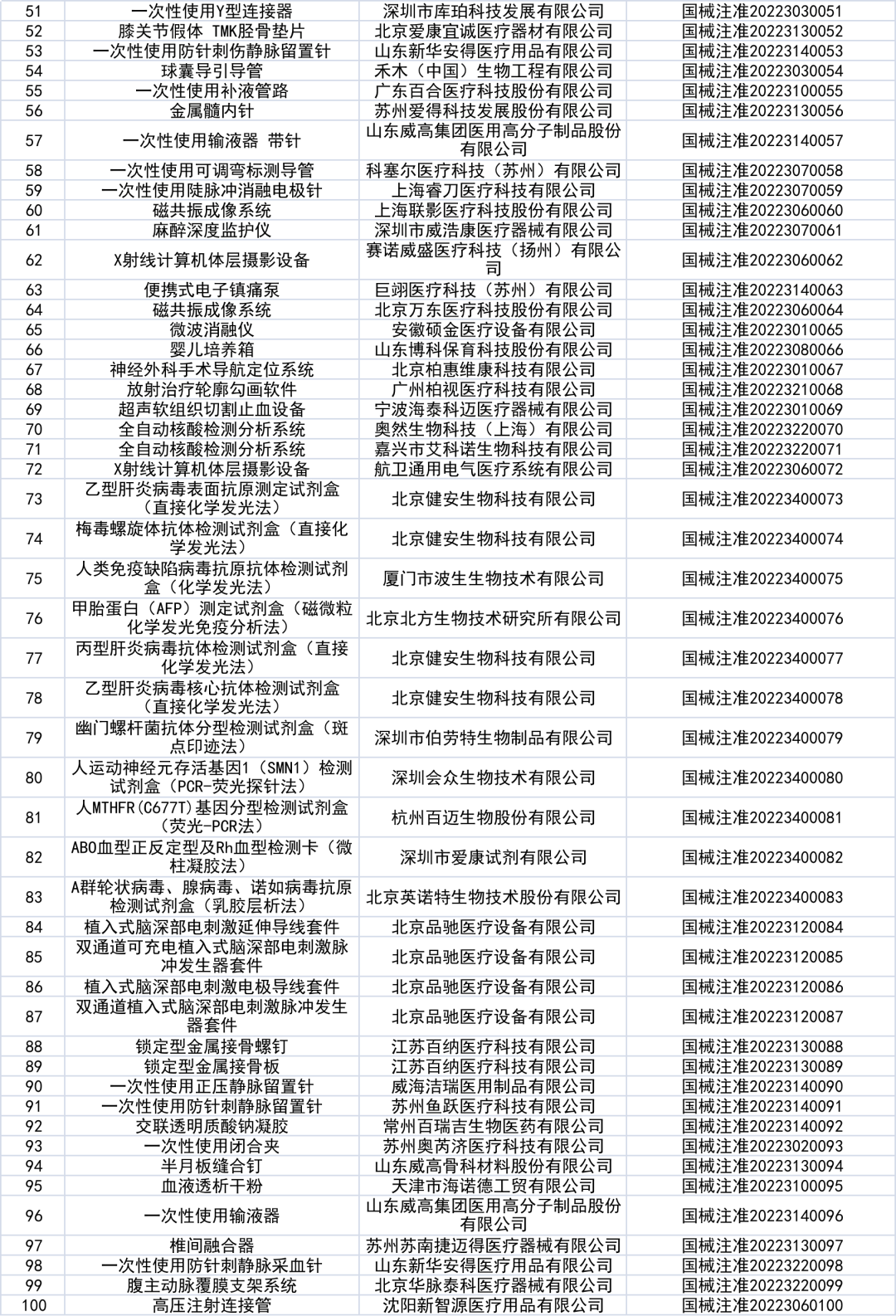
以下为获批产品具体情况:




声明:
1、凡本网注明“来源:小桔灯网”的所有作品,均为本网合法拥有版权或有权使用的作品,转载需联系授权。
2、凡本网注明“来源:XXX(非小桔灯网)”的作品,均转载自其它媒体,转载目的在于传递更多信息,并不代表本网赞同其观点和对其真实性负责。其版权归原作者所有,如有侵权请联系删除。
3、所有再转载者需自行获得原作者授权并注明来源。

最新评论

关闭

官方推荐 上一条 /3 下一条

客服中心 搜索 洽谈合作
返回顶部