立即注册找回密码

QQ登录

只需一步,快速开始

微信登录

微信扫一扫,快速登录

搜索
小桔灯网 门户 资讯中心 临床CRO 查看内容

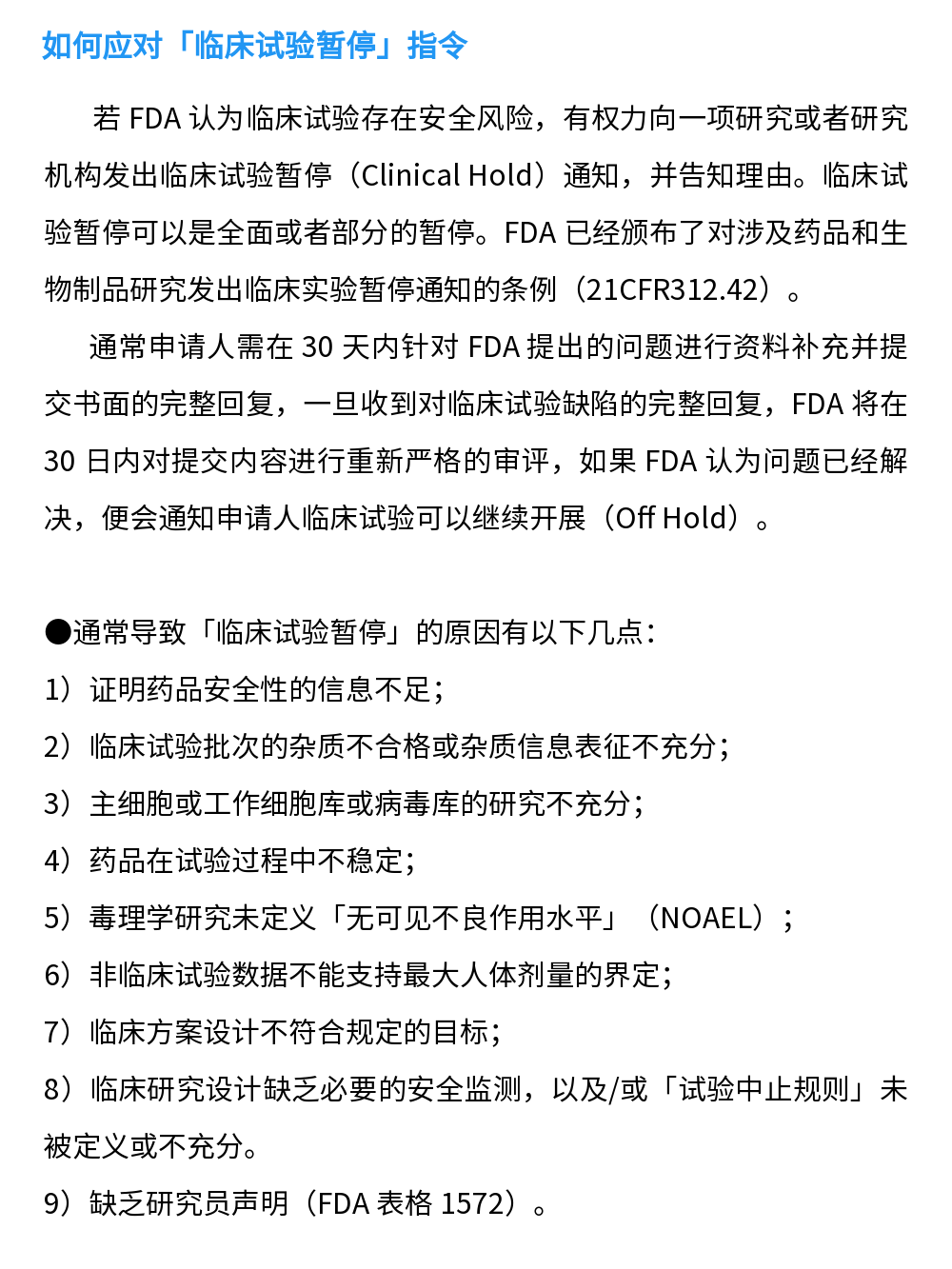
新药临床试验IND申请攻略

2022-2-5 22:55| 编辑: 小桔灯网| 查看: 13087| 评论: 0|来源: 生物制品圈

摘要: IND申请攻略 新药临床试验申请(Investigational New Drug Application,IND)是美国 FDA 对尚未上市审批、需要进行临床试验的药物的许可。另外,美国联邦政府禁止未获 FDA 批准的药品在美国进行跨洲际间运输和分发 ...

IND申请攻略


    新药临床试验申请(Investigational New Drug Application,IND)是美国 FDA 对尚未上市审批、需要进行临床试验的药物的许可。另外,美国联邦政府禁止未获 FDA 批准的药品在美国进行跨洲际间运输和分发,因此,对于主办者将药品运输到外州进行临床试验的情况,IND 也是申请对这项法律条款的豁免权。

     每年 FDA 都会收到很多 IND 申请,中国企业向 FDA 申请的 IND 数量也颇为可观,但是中国企业大多数 IND 申请是在国内已经开展临床试验甚至上市后,或者在澳洲启动临床试验后,再向 FDA 申报 IND,直接向 FDA 申报 IND 开展首次临床试验的较少。

     那么,什么情况下需要提交 IND 申请呢?在新药或生物制剂完成临床前研究,准备开展临床试验时,需要提交 IND 申请。亦有在已获批药物或生物制剂发生新的适应症、重要标签变更、以及剂型、给药途径或患者群体的变更时也需要提交 IND 申请。


参考文章:粤港澳台国际药品注册平台 


声明:
1、凡本网注明“来源:小桔灯网”的所有作品,均为本网合法拥有版权或有权使用的作品,转载需联系授权。
2、凡本网注明“来源:XXX(非小桔灯网)”的作品,均转载自其它媒体,转载目的在于传递更多信息,并不代表本网赞同其观点和对其真实性负责。其版权归原作者所有,如有侵权请联系删除。
3、所有再转载者需自行获得原作者授权并注明来源。

最新评论

关闭

官方推荐 上一条 /3 下一条

客服中心 搜索 洽谈合作
返回顶部