立即注册找回密码

QQ登录

只需一步,快速开始

微信登录

微信扫一扫,快速登录

搜索
小桔灯网 门户 资讯中心 药物基因 查看内容

关注 | 2021年12月中美欧批准上市25款新药

2022-1-20 22:17| 编辑: Longcj525| 查看: 10588| 评论: 0|来源: 中国食品药品监管杂志

摘要: 2021年12月,中美欧共批准上市25款新药,较上月增加1倍有余。该月批准上市的新药中,三地均有应对新冠肺炎疫情的疫苗或治疗药物获得紧急批准。中国批准12款新药上市2021年12月,我国批准了12款新药上市,其中5款为自 ...

2021年12月,中美欧共批准上市25款新药,较上月增加1倍有余。该月批准上市的新药中,三地均有应对新冠肺炎疫情的疫苗或治疗药物获得紧急批准。



中国批准12款新药上市 


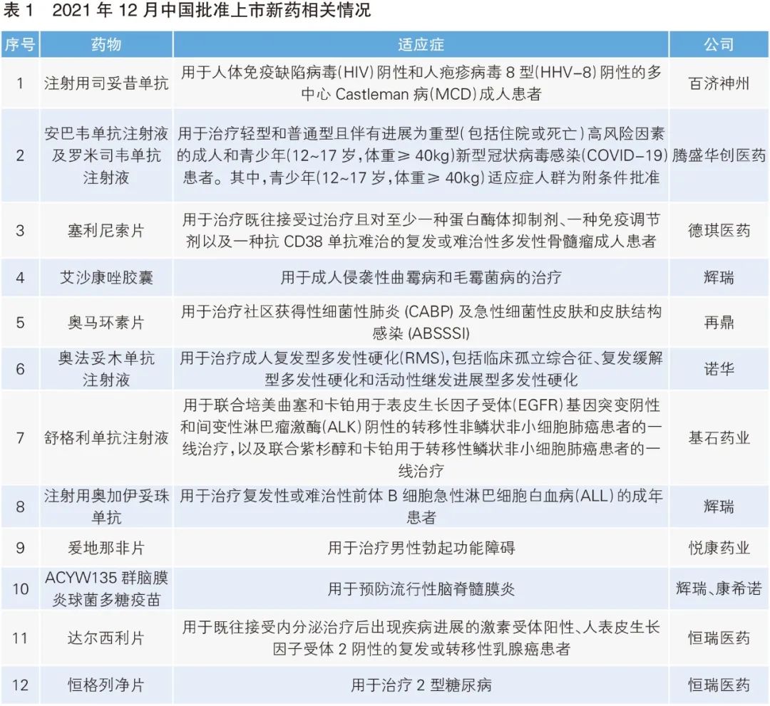
2021年12月,我国批准了12款新药上市,其中5款为自主研发,2款为我国药企引进开发(详见表1)。



2018年,司妥昔单抗因为罕见病用药而被纳入《第一批临床急需境外新药》名单。2020年1月,百济神州与EUSA Pharma达成合作,获得包括司妥昔单抗在内的两款药物大中华地区开发和商业化权利。2021年12月,百济神州的注射用司妥昔单抗通过优先审评审批程序在我国获批上市,用于人体免疫缺陷病毒(HIV)阴性和人疱疹病毒8型(HHV-8)阴性的多中心Castleman病(MCD)成人患者。


国家药监局应急批准腾盛华创医药的新冠病毒中和抗体联合治疗药物安巴韦单抗注射液(BRII-196)及罗米司韦单抗注射液(BRII-198)注册申请。这是我国首家获批的自主知识产权新冠病毒中和抗体联合治疗药物。


德琪医药引进的多发性骨髓瘤治疗药物塞利尼索片,是口服核输出蛋白1(XPO1)抑制剂。塞利尼索方案在国内获批,是基于在中国人群中进行的MARCH研究。研究结果显示,该药对复发难治多发性骨髓瘤受试者、既往接受过达雷妥尤单抗治疗患者,以及既往接受过CAR-T治疗的受试者均具有一定的客观缓解率。


基石药业舒格利单抗注射液为我国批准的第4款、国产第2款PD-L1抗体药物。该药品适用于联合培美曲塞和卡铂用于表皮生长因子受体(EGFR)基因突变阴性和间变性淋巴瘤激酶(ALK)阴性的转移性非鳞状非小细胞肺癌患者的一线治疗,以及联合紫杉醇和卡铂用于转移性鳞状非小细胞肺癌患者的一线治疗。其获批基于一项Ⅲ期临床研究(CS1001-302,LBA-4 GEMSTONE-302)中期分析结果,该项研究创新性地把鳞状和非鳞状非小细胞肺癌放在同一项研究中,该药联合化疗在鳞癌和非鳞癌患者中均有获益。


当月,恒瑞医药有两款新药获批。其中,恒格列净片是首个在国内获批上市的国产钠-葡萄糖协同转运蛋白2(SGLT2)抑制剂,适用于改善成人2型糖尿病患者的血糖控制;达尔西利片是一种口服、高效、选择性小分子周期蛋白依赖性激酶4和6(CDK4和CDK6)抑制剂,能够将细胞周期阻滞于G1期,从而起到抑制肿瘤细胞增殖的作用,适用于既往接受内分泌治疗后出现疾病进展的激素受体阳性、人表皮生长因子受体2阴性的复发或转移性乳腺癌患者。


美国批准7款新药上市


2021年12月,美国批准上市7款新药,其中3款为紧急使用授权(EUA)用于COVID-19治疗的药物(详见表2)。根据Phar madigger数据库,除Incl isir an和Tralokinumab(曲罗芦单抗)在欧盟首先获批外,其余新药均为全球首次批准。



Tezepelumab由阿斯利康和安进联合开发,是全球首款针对靶向胸腺间质淋巴细胞生成素(TSLP)的抗体药物,通过阻断TSLP阻止免疫细胞释放促炎细胞因子,从而预防哮喘发作和改善哮喘控制。2018年9月,美国食品药品管理局(FDA)授予Tezepelumab治疗无嗜酸性粒细胞表型严重哮喘的突破性药物资格。该药此次获批,基于两个名为PATHWAY和NAVIGATOR的Ⅲ期临床试验的疗效和安全性数据。数据显示,与安慰剂组相比,接受Tezepelumab治疗的患者哮喘恶化的年化率显著降低,需要急诊和/或住院治疗的病情恶化也较少。


Efgartigimod是新生儿Fc受体(FcRn)抗体药物,可与FcRn结合并降低循环中的IgG抗体,用于治疗乙酰胆碱受体(AChR)抗体阳性的成人全身型重症肌无力(gMG)。乙酰胆碱受体自身抗体在神经肌肉接头处的作用是gMG的关键驱动因素。AChR抗体阳性的成人gMG占gMG总体人群的85%。2021年1月,再鼎医药宣布与Argenx达成合作,以7500万美元预付款加1亿美元里程碑金额,从Argenx获得Ef gar tigimod的大中华区的独家开发和商业化权利。当前,再鼎医药已在我国开展该药Ⅰ期临床试验及治疗原发免疫性血小板减少症(ITP)的Ⅲ期临床试验。


“Tixagevimab+Cilgavimab”是两种长效抗体的组合。这两种抗体最早由范德比尔特大学医学中心发现,均来源于康复患者的B细胞,可以结合SARS-CoV-2刺突蛋白的不同位点。该组合是FDA批准的首个用于COVI D-19暴露前预防的抗体疗法。


Molnupiravir是第一个被批准用于治疗COVID-19的口服抗病毒药物。该项EUA基于Ⅲ期临床MOVe-OUT研究的积极中期分析结果。


另一个治疗COVI D-19的口服抗病毒药物是“Nrmatrelvir+Ritonavir”复方制剂,根据EPIC-HR研究,该药可降低住院或死亡风险。


欧盟批准6款新药上市 


2021年12月,欧盟批准了6款新药上市,但都不是全球首次批准的新药,与新冠肺炎防治相关的共2款(详见表3)。



值得一提的是,此次获批的新药Abrocitinib(阿布昔替尼),曾于2020年获英国药品和健康产品管理局授予的“潜力创新药(PIM)”称号。该药是口服Janus激酶1(JAK1)抑制剂,此次获批是基于5项Ⅲ期临床试验和一项纳入超过3100例患者的长期扩展临床研究的结果。

声明:
1、凡本网注明“来源:小桔灯网”的所有作品,均为本网合法拥有版权或有权使用的作品,转载需联系授权。
2、凡本网注明“来源:XXX(非小桔灯网)”的作品,均转载自其它媒体,转载目的在于传递更多信息,并不代表本网赞同其观点和对其真实性负责。其版权归原作者所有,如有侵权请联系删除。
3、所有再转载者需自行获得原作者授权并注明来源。

最新评论

关闭

官方推荐 上一条 /3 下一条

客服中心 搜索 洽谈合作
返回顶部