立即注册找回密码

QQ登录

只需一步,快速开始

微信登录

微信扫一扫,快速登录

搜索
小桔灯网 门户 资讯中心 肿瘤诊疗 查看内容

泛癌分析揭示年轻个体肿瘤的独特特征!

2021-12-21 18:06| 编辑: 沙糖桔| 查看: 3678| 评论: 0|来源: 基因Talks

摘要: "近日,美国威尔康奈尔医学院的研究人员对癌症基因组图谱(TCGA)队列进行了泛癌系统分析,以阐明年轻肿瘤患者和老年肿瘤患者之间的的分子特征是否存在差异,并发现年轻个体的肿瘤具有可用于设计新疗法的独特特征 ...



"

近日,美国威尔康奈尔医学院的研究人员对癌症基因组图谱(TCGA)队列进行了泛癌系统分析,以阐明年轻肿瘤患者和老年肿瘤患者之间的的分子特征是否存在差异,并发现年轻个体的肿瘤具有可用于设计新疗法的独特特征。

"

衰老是指生理功能随时间下降,导至患病风险增加,包括癌症。



癌症,一般都是在老年人中诊断出来。年龄较大是癌症的一个重要危险因素,但近年来,年轻人的癌症发病率正在以惊人的速度增加。1,2,3 在美国,根据最近的一份报告,在49岁以下的男性和女性中,有1/29和1/17的概率会罹患癌症。4 乳腺癌,结直肠癌,生殖道肿瘤,皮肤癌,软组织肿瘤和甲状腺癌在这个年龄阶段最常见。


但目前,我们对癌症年龄相关的病因学和生物学差异了解知之甚少。


了解与衰老相关的的肿瘤变化可能有助于完善各种预防和治疗方案。

为了解决这个问题,2021年12月7日,《Cell Reports》发表了一项泛癌研究结果,揭示了与年龄相关的癌症分子模式。研究结果表明:1)年轻个体的肿瘤表现出一种失调的分子衰老表型,并且与过早衰老的特征相关;2)年轻个体的肿瘤富含驱动基因突变(包括DDR基因),导至同源重组缺陷;3)观察到老年患者免疫浸润和功能下降的趋势,在免疫学上,年轻个体的肿瘤组织类似于老化的健康组织。同时,该研究发现年轻个体的肿瘤具有可用于设计新疗法的独特特征。5



研究人员对公开可用的癌症基因组图谱(TCGA)队列进行了泛癌系统分析,以阐明不同年龄组的肿瘤复杂而独特的生物学特性。研究人员使用肿瘤类型特异性回归模型测试了年龄与临床特征之间的关联,例如肿瘤分期、性别、种族、分级、组织学类型以及饮酒和吸烟状况。


该研究的主要发现有:


1)识别了年龄相关性癌症。研究人员根据总生存期(OS)和差异基因表达(DGE)信号定义了年龄相关性肿瘤和非年龄相关性肿瘤两大类。



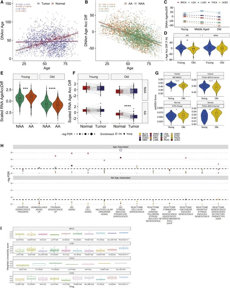
研究人员首先使用诊断年龄和混杂因素作为协变量,通过Cox回归选择按诊断时年龄分层的患者总生存期(OS)的肿瘤类型。生存分析确定了OS与年龄呈负相关的16种肿瘤类型(HR>1.0与年轻患者的生存率增加有关,下图A)。


随后,研究人员通过对差异基因表达(DGE)的分析进一步识别年轻肿瘤患者和老年肿瘤患者中具有年龄依赖性分子表型的肿瘤,从而缩小了该列表的范围。年龄组间差异基因表达超过1%的肿瘤类型被认为显示出与年龄相关的分子表型(错误发现率FDR<0.05),最终确定了6种年龄相关性肿瘤类型,包括脑低级别胶质瘤LGG),浸润性乳腺癌BRCA),卵巢浆液性囊腺癌OV),肺鳞状细胞癌LUSC),甲状腺癌THCA)和子宫内膜癌UCEC)(下图B),这些肿瘤亦呈现出与衰老相关的不同分子模式。


▲ 肿瘤类型选择


2)年轻个体的肿瘤表现出一种失调的分子衰老表型,并且与过早衰老的特征相关。


研究人员根据肿瘤的基因表达和DNA甲基化谱来表征肿瘤的分子年龄。发现来自年轻个体的肿瘤组织与表观遗传年龄加速有关表观遗传年龄和实足年龄之间的差异),这种表观遗传年龄加速的肿瘤与致癌信号增加和细胞应激有关。


▲ 年轻肿瘤患者与衰老和加速老化有关


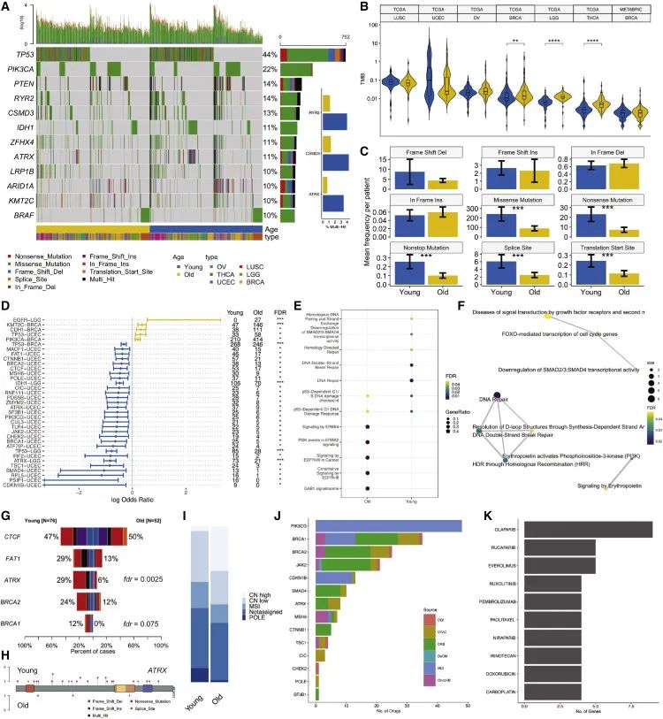
3)年轻个体的肿瘤富含驱动基因突变(包括DDR基因),导至同源重组缺陷。


大多数人类癌症是由几个基因在数年的过程中顺序变化引起的。研究人员比较了年轻肿瘤患者和老年肿瘤患者之间的体细胞突变,以了解与年龄相关的突变模式。具有年龄依赖性结果的癌症中最常见的突变基因是TP53(44%)、PIK3CA(22%)、PTEN(14%)和RYR2 (14%)。此外,基因通路富集分析显示,年轻肿瘤患者与DNA损伤修复通路的缺陷有关,而老年肿瘤患者与EGFR、PIK3CA和TP53信号通路有关。


▲ 年轻肿瘤患者和老年肿瘤患者之间的突变模式


4)观察到老年患者免疫浸润和功能下降的趋势,在免疫学上,年轻个体的肿瘤组织类似于老化的健康组织。


此外,研究人员假设药物化合物可以逆转年轻患者的衰老基因特征。这些化合物可以作为senolytics(一类能够靶向清除衰老细胞的药物)并有助于治疗决策。随着衰老清除剂与传统化疗药物的联合给药越来越受到关注,此项研究数据表明,年轻肿瘤患者可能比老年肿瘤患者更容易受到这种治疗策略的影响。为了验证这一理论,研究人员还鉴定了化合物,如达沙替尼和Src抑制剂WH-4-025(已被证明可以改善衰老表型)。


综合而言,即使年轻肿瘤患者与更好的生存预后相关,但分子数据表明这些肿瘤患者与肿瘤增殖增加、衰老失调和免疫衰竭有关。与年轻个体肿瘤相关的异常老化和致癌过程可用于不同的治疗策略和生物标志物的发现。


参考资料: 

1.Anders CK, Johnson R, Litton J, Phillips M, Bleyer A. Breast cancer before age 40 years. Semin Oncol. 2009 Jun;36(3):237-49. doi: 10.1053/j.seminoncol.2009.03.001. PMID: 19460581; PMCID: PMC2894028.

2.Ahnen DJ, Wade SW, Jones WF, Sifri R, Mendoza Silveiras J, Greenamyer J, Guiffre S, Axilbund J, Spiegel A, You YN. The increasing incidence of young-onset colorectal cancer: a call to action. Mayo Clin Proc. 2014 Feb;89(2):216-24. doi: 10.1016/j.mayocp.2013.09.006. Epub 2014 Jan 4. PMID: 24393412.

3.Ben-Aharon I, Elkabets M, Pelossof R, Yu KH, Iacubuzio-Donahue CA, Leach SD, Lowery MA, Goodman KA, O'Reilly EM. Genomic Landscape of Pancreatic Adenocarcinoma in Younger versus Older Patients: Does Age Matter? Clin Cancer Res. 2019 Apr 1;25(7):2185-2193. doi: 10.1158/1078-0432.CCR-18-3042. Epub 2019 Jan 7. PMID: 30617137; PMCID: PMC6786265.

4.Siegel RL, Miller KD, Jemal A. Cancer statistics, 2020. CA Cancer J Clin. 2020 Jan;70(1):7-30. doi: 10.3322/caac.21590. Epub 2020 Jan 8. PMID: 31912902.

5.Shah Y, Verma A, Marderstein AR, White J, Bhinder B, Garcia Medina JS, Elemento O. Pan-cancer analysis reveals molecular patterns associated with age. Cell Rep. 2021 Dec 7;37(10):110100. doi: 10.1016/j.celrep.2021.110100. PMID: 34879281.



声明:
1、凡本网注明“来源:小桔灯网”的所有作品,均为本网合法拥有版权或有权使用的作品,转载需联系授权。
2、凡本网注明“来源:XXX(非小桔灯网)”的作品,均转载自其它媒体,转载目的在于传递更多信息,并不代表本网赞同其观点和对其真实性负责。其版权归原作者所有,如有侵权请联系删除。
3、所有再转载者需自行获得原作者授权并注明来源。

最新评论

关闭

官方推荐 上一条 /3 下一条

客服中心 搜索 洽谈合作
返回顶部