药物球囊最全解析:万元药物球囊离“千元时代”还远吗?
2021-12-16 21:33|
编辑: Longcj525|
查看: 12167|
评论: 0|来源: 医疗器械创新网
摘要: 与冠脉支架(药物洗脱支架)一样,药物涂层球囊(Drug Coated Balloon,简称DCB)也是用于冠心病介入治疗的一种高值耗材。其中,药物洗脱支架(Drug Eluting Stent,DES)是目前冠心病介入治疗的常规方式,而药物球 ...
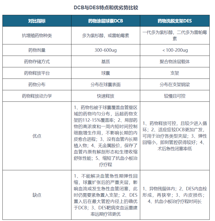
| 与冠脉支架(药物洗脱支架)一样,药物涂层球囊(Drug Coated Balloon,简称DCB)也是用于冠心病介入治疗的一种高值耗材。其中,药物洗脱支架(Drug Eluting Stent,DES)是目前冠心病介入治疗的常规方式,而药物球囊则被认为是冠脉支架的重要补充和完善,主要用于治疗支架内再狭窄(ISR)和冠状动脉新生小血管病变。但因为更加符合冠脉狭窄治疗“介入无植入”的理念和发展趋势,加上适用人群的慢慢扩大,近年来药物球囊的使用量也在不断增加。数据显示,2015~2019年,中国药物涂层球囊行业的市场规模由22.9亿元增长至43.9亿元,年复合增长率17.7%。业界预期,随着中国介入手术量不断增长,药物涂层球囊的需求还会越来越高。药物洗脱支架是首个进行国家带量采购的高值耗材品种,去年11月初,经过集采降价后,价格从原先的均价1.3万元,一举降至700元左右。相比之下,药物球囊2万元左右的价格确实不够亲民。但是,就在今年的9月6日,国家医保局官网发布文章《国家组织冠脉支架集采平稳实施中选产品供应充足》,直面回应关于支架产品供应不足、药物球囊增长过快等问题的相关质疑。关于心脏支架集采后药物球囊的使用量明显上升这一现象,一位上海三甲医院心内科的医生曾分析:“对一些可用支架也可用药物球囊的手术,集采后医生更倾向于使用药物球囊;或者可放支架可不放的临界状态,会选择多使用球囊”。医保局提出的解决方案是,规范药物球囊使用,会同相关部门规范药物球囊使用,推动地方开展药物球囊集采,对使用药物球囊非正常增长的医疗机构加强监管力度,必要时函询约谈。9月8日,京津冀采购中心发布《关于开展京津冀“3+N”联盟冠脉药物球囊类和起搏器类医用耗材带量联动采购有关工作的通知》,再一次扩充国内高值耗材带量采购的“版图”!这次项目,无论是在品种选择、还是集采规则上,都有一定的突破,选择全国集采联盟“排头兵”3+N来执行,更是对日后全国耗材集采的走向意义深长。10月29日,省际联盟冠脉药物涂层球囊带量采购办公室发出通知,11月19日正式进行价格申报。本次采购联盟由江苏、山西、福建、湖北、湖南等12个省市组成,年度约定采购量为 51400 个。面向贝朗医疗、辽宁垠艺生物科技、凯德诺医疗器械、上海申淇医疗、乐普(北京)医疗器械、上海赢生医疗科技、浙江巴泰医疗科技等7家企业采购8个品种。地方性集采已成必然趋势。药物涂层球囊是将普通球囊成形技术(POBA)与药物洗脱技术结合,将抑制细胞增生的药物附着在球囊表面,膨胀过程中将球囊上的药物输送到病变局部血管壁内,达到抑制平滑肌细胞增生的作用,防止血管再狭窄。随着冠心病介入治疗器械研发,治疗冠心病手段也越来越多,在门诊经常有冠心病介入治疗患者咨询药物球囊和可吸收支架问题,临床实践中药物球囊使用量也大幅增加,似乎有取代支架的趋势,那么药物球囊真的能代替国内常用的药物金属支架吗?答案是否定的,其实药物球囊虽然有它的特殊优势,但也仅适用小部分群体,药物球囊是作为冠心病介入优化治疗的重要补充和完善。DCB 由球囊、抗增殖药物(紫杉醇或雷帕霉素)和包被载体物质三个部分组成,通过向冠状动脉血管壁释放抗增殖药物,从而达到抑制血管内膜增生的效果。与药物洗脱支架(DES)相比,DCB 无聚合物基质,无金属网格残留,从而减少了内膜炎症反应,大大降低血栓形成风险,可缩短双联抗血小板治疗的时候(DCB 术后仅需要 1~3 个月双联抗血小板治疗)。同时,DCB 避免了异物置入,为患者保留了必要时的后续治疗机会。药物球囊主要用于支架内再狭窄,支架手术后再狭窄问题是一个医学难题,现在可以使药物球囊用于再扩充,同时DCB 能将药物均匀涂布于血管壁,可减少支架金属杆的不均匀分布而引起的内皮化延迟;因此对于 DES 治疗困难,如小血管、解剖弯曲的血管、弥漫长病变、分叉病变、口部病变,DCB 是可选择的方法。1.首先药物球囊价格昂贵,在支架集采后,无论国产和进口药物涂层支架,价格低廉,支架治疗性价比高,而目前药物球囊的价格可能接近20-30个支架的费用。2.对主支血管或优势血管使用药物球囊要特别谨慎,任何球囊扩张都可能导至血管夹层或撕裂,如果在手术中识别比较好办,可以植入支架补救。但有时候血管损伤造影显影不容易识别,容易遗漏,术后一旦发现急性血栓或血管闭塞其结果可能是灾难性的。3.药物球囊治疗后残余狭窄高于支架。由于药物球囊对狭窄病变只是一个临时的扩张,不能充分把狭窄病变扩张而解除狭窄,所以残余狭窄高于支架。而支架植入后金属网状结构可以对狭窄病变血管提供一个永久的支撑,残余狭窄小,所以对于钙化病变或斑块较硬的狭窄病变首选支架。  在药物球囊领域,公开资料显示,最早于2009年左右才在欧洲率先应用,全球市场上,美敦力、波士顿科学、德国贝朗、德国百多力是主要玩家,但该产品的广阔前景也吸引多家国产械企相继布局。国产发展仍处于起步期,目前国内获批上市的药物球囊产品仅数十款,2017年,大连垠艺的药物球囊才获得中国第一张注册。2019年,第二个注册证被上海申淇摘得。4月20日,远大制药与德国Cardionovum共同开发的球囊获得NMPA批准;4月28日,微创旗下心脉医疗拿到了外周药物球囊的国内审批;7月14日,乐普的药物球囊也于上市后进行了首例临床应用。此外,蓝帆医疗旗下吉威医疗的药物球囊已于2021年8月进入国家药监局医疗技术评审中心的特别审查程序。截止到2020年上半年,垠艺生物、远大医药、先瑞达、心脉医疗、乐普医疗等多家本土企业研发的药物涂层球囊产品获批上市,且仍有数十家企业正在从事药物涂层球囊研发,预计未来将陆续上市。 受限于技术及资金等因素,中国药物球囊行业起步较晚,据统计,中国药物球囊行业2015的市场规模为22.9亿元。预计2019-2024年将以13.8%的年复合增长率保持高速增长,预计2024年市场规模将达到83.8亿元。其中外周药球球囊导管,主要用于人的四肢较粗的血管,我国≥ 35 岁的自然人群下肢动脉疾病患病率为6.6%,据此推测我国下肢动脉疾病患者约为5560 万。其中约1.9% 的患者接受了血运重建,据此估测实施血运重建的例数大约为86 万。到2022年,中国外周动脉介入手 术量将达到170,798台,2017年到2022年的年复合增长 率为11.4%,目前处于早期培育阶段。 中国外周动脉介入支架和球囊市场 2013-2022预计 据相关数据显示,如果不实施集采,药物涂层球囊将在冠状动脉和外周介入领域,将实现对于药物洗脱支架治疗方法的快速渗透和替代,如果渗透与替代充分,国内的市场空间约 115亿元左右,并且预计未来每年将会保持20%左右的快速增长。根据广发证券发展研究中心数据显示,目前单个药物涂层球囊进口单个价格在2.5万元左右,国产单个价格在2万元左右,总体均价2万左右。随着全国多个省份陆续开展地方性集采,或许药物涂层球囊的“千元时代”已不远矣!
|
声明:
1、凡本网注明“来源:小桔灯网”的所有作品,均为本网合法拥有版权或有权使用的作品,转载需联系授权。
2、凡本网注明“来源:XXX(非小桔灯网)”的作品,均转载自其它媒体,转载目的在于传递更多信息,并不代表本网赞同其观点和对其真实性负责。其版权归原作者所有,如有侵权请联系删除。
3、所有再转载者需自行获得原作者授权并注明来源。