立即注册找回密码

QQ登录

只需一步,快速开始

微信登录

微信扫一扫,快速登录

搜索
小桔灯网 门户 资讯中心 肿瘤诊疗 查看内容

免疫检测点那么多?谁会是下一个PD-1?

2021-12-15 14:50| 编辑: 沙糖桔| 查看: 4054| 评论: 0|来源: 医麦客

摘要: 2021年12月15日/医麦客新闻 eMedClub News/--随着癌症发病率的上升,肿瘤已经成为优先的治疗领域。预计到2026年,肿瘤治疗的销售额预计将达到3112亿美元。肿瘤销售额的增长归因于肿瘤免疫的增长,2019年至2026年期间 ...

2021年12月15日/医麦客新闻 eMedClub News/--随着癌症发病率的上升,肿瘤已经成为优先的治疗领域。预计到2026年,肿瘤治疗的销售额预计将达到3112亿美元。肿瘤销售额的增长归因于肿瘤免疫的增长,2019年至2026年期间,肿瘤免疫的CAGR将达到20.2%,这主要是由PD-1抑制剂Keytruda和Opdivo的增长推动的。在肿瘤学领域,肿瘤免疫药物和蛋白激酶抑制剂的销售额将在2026年占销售额的66%。肿瘤免疫治疗具有疗效好、副作用小和防止复发等优点。其中又以免疫检查点阻断疗法在多种类型的肿瘤免疫治疗中表现最为出彩。


免疫检查点是指在免疫细胞上表达、能调节免疫激活程度的一系列分子,它们对防止自身免疫(免疫功能发生异常,对正常细胞发动攻击)作用的发生,起着重要作用。肿瘤细胞会表达一些物质,来激活免疫检查点,后者一旦被激活,就如同踩下“刹车“, 使抗原不能被提呈至T细胞,阻断了肿瘤免疫环中的提呈抗原过程,从而抑制T细胞的免疫功能,自己就能逃脱监视、存活下来。


常用的免疫检查点有PD-1 (程序性细胞死亡蛋白T, programmed death-1)、CTLA-4 (细胞毒T淋巴细胞相关抗原-4, cytotoxic T lymphocyte-associated antigen-4)等。它们都是T淋巴细胞表面的一种蛋白(受体)。如何从众多免疫检查点中筛选出新一代可用于诊断和治疗癌症的第二代“PD-1/PD-L1”也成为众多科学家的研究热点。


肿瘤免疫周期的相关因子



助力肿瘤免疫检查点的研究肯定少不了赛默飞生命科学的身影,赛默飞生命科学提供了一系列已验证过的高质量的肿瘤免疫共检查点筛选的多因子试剂盒,可以从少量珍贵样本中同时检测多达37种蛋白靶点(见下图)。




应用案例分享


1. “精细免疫检查点联盟” ——新型免疫检查点研究的理想候选靶标。

参考文献1:Identification of immune checkpoint and cytokine signatures associated with the response to immune checkpoint blockade in gastrointestinal cancers



这项研究共招募了82名患不同疾病的的癌症患者,并根据其是否接受过抗PD-1/PD-L1的治疗分为两个独立的数列。使用Procarta Plex多因子试剂盒(Cytokine/Chemokine/Growth Factor 45-Plex Human ProcartaPlex™ Panel; Immuno-Oncology Checkpoint 14-Plex Human ProcartaPlex™ Panel 1)共检测了患者血浆样本中59种免疫相关分子,包括细胞因子、趋化因子、生长因子及免疫共检查点等。值得注意的是,该研究发现在胃肠道癌症的病人血清样本中,免疫共检查点信号( checkpoint signature )及T细胞信号的传输( trafficking of T-cell signature )的同时高表达与患者的病症缓解和高预后密切相关。通过进一步的研究分析,PD-L1,TIM3,CD28在这两组病人的队列中表现较为明显,这三个基因被称为精细免疫检查点联盟,可以作为后续新的免疫检查点方向研究的理想候选[1] 。


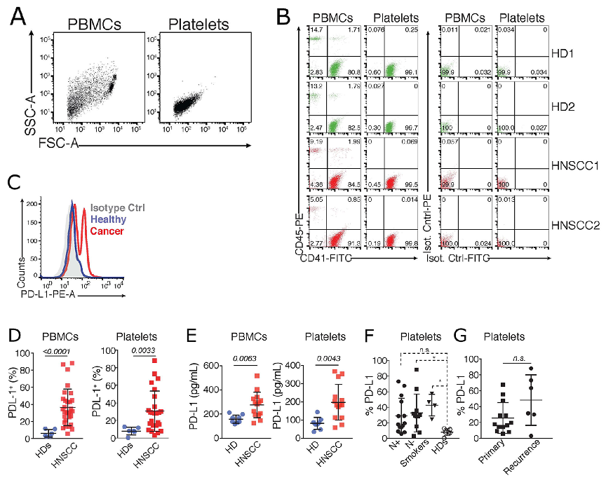
2. 血小板中“竟然”检测到PD-L1表达,并受到肿瘤免疫检查点疗法影响。

参考文献2:PD-L1 is expressed on human platelets and is affected by immune checkpoint therapy.



这项研究通过不同定性和定量检测方法(ELISA、ProcartaPlex多因子检测方法及流式抗体 ),检测吸烟者、头颈部鳞状细胞癌(HNSCC)或肺癌患者pbmc和血小板中PD-L1的表达,并证明PD-L1的表达上调与肿瘤分期无关。此外,在使用Atezolizumab(一种抗PD-L1的全人源单克隆抗体)进行治疗后,4例肺癌患者血小板中PD-L1表达下降,并持续20多天。如图C和E,使用流式抗体和Procarta多因子试剂盒(Immuno-Oncology Checkpoint 14-Plex Human ProcartaPlex Panel 1)同时验证HNSCC患者的PBMC和血小板样本中PD-L1表达上调。不同于其他检测样本,该研究作者以血小板作为检测样本,并证实PD-L1在血小板中高表达,说明血小板可能在癌症免疫治疗中也发挥着积极地作用,并在预后生物标志物研究中具有一定参考价值[2]。


3. 3D培养类器官型肿瘤球体,一种可用于体外模拟免疫检查点封锁治疗模型。

参考文献3:3D Microfluidic Ex Vivo Culture of Organotypic Tumor Spheroids to Model Immune Checkpoint Blockade.



近年来,科学家对3D培养系统在帮助解决癌症生物学中重要问题的作用越来越感兴趣,特别是最近兴起的微流体系统。3D微流控培养系统为在相关模型系统中评估大量复杂生物现象提供了更高水平的精度检测。这项研究描述了一种新的方法,利用悬挂在3D微流控装置中的胶原水凝胶中培养的器官型肿瘤球体来分析肿瘤对PD-1抑制剂的反应。患者或小鼠来源的器官型肿瘤球状体(MDOTS/PDOTS)保留了其自体免疫细胞并对PD-1的体外阻断剂产生了一系列反应。在不同时间点采集器官型肿瘤球状体(MDOTS/PDOTS)的培养上清液,使用ProcartaPlex多因子试剂(Immuno-Oncology Checkpoint 14-Plex Human ProcartaPlex Panel 1检测肿瘤免疫共检查点的变化,并同时检测其多种细胞因子的变化,从而在体外模型中评估肿瘤对免疫检查点阻断治疗(Immune checkpoint blockade, ICB)的敏感性和耐药性。另外,MDOTS/PDOTS还可以作为一个平台,用于测试与PD-1阻断剂同时使用的新型联合疗法,比如抑制剂TBK117或CDK4/617,这两种药物均可增强PD-1阻断剂的体外治疗效果,并随后在体内实验中证实了联合疗法的疗效。该研究对MDOTS/PDOTS平台(“版本1.0”)的构建方法进行了详细的描述,并提出一些3D微流控培养系统的新应用[3]。


引用文献:

1. Zhao, C., et al., Identification of immune checkpoint and cytokine signatures associated with the response to immune checkpoint blockade in gastrointestinal cancers. Cancer Immunol Immunother, 2021. 70(9): p. 2669-2679.

2. Rolfes, V., et al., PD-L1 is expressed on human platelets and is affected by immune checkpoint therapy. Oncotarget, 2018. 9(44): p. 27460-27470.

3. Aref, A.R., et al., 3D microfluidic ex vivo culture of organotypic tumor spheroids to model immune checkpoint blockade. Lab Chip, 2018. 18(20): p. 3129-3143.



声明:
1、凡本网注明“来源:小桔灯网”的所有作品,均为本网合法拥有版权或有权使用的作品,转载需联系授权。
2、凡本网注明“来源:XXX(非小桔灯网)”的作品,均转载自其它媒体,转载目的在于传递更多信息,并不代表本网赞同其观点和对其真实性负责。其版权归原作者所有,如有侵权请联系删除。
3、所有再转载者需自行获得原作者授权并注明来源。

最新评论

关闭

官方推荐 上一条 /3 下一条

客服中心 搜索 洽谈合作
返回顶部