11月15日至17日,共计154家机构通过现场或电话会议形式调研了海尔生物,上投摩根、国投瑞银、嘉实基金、易方达基金等多家知名机构在列。自10月28日至今,公司已经披露了4份投资者关系活动记录,接待机构数量近300家。 海尔生物如此受机构青睐并不是偶然,整体来看是基本面、调整后的市值、近期布局规划的事件催化三方因素的共振。财报显示,海尔生物2021年前三季度实现营业收入15.20亿元,同比增长54.89%;实现归母净利润6.98亿元,同比增长156.28%。今年以来,海尔生物股价经历了一个大的“过山车行情”,自今年8月19日盘中创出150.88元/股的历史高点以来,海尔生物近3个月股价已回撤超过四成。11月初,海尔生物在进博会上与近10家生物安全赛道的产学研巨头签订了战略合作协议,让人对公司的未来,浮想联翩。在进博会上,海尔签约战略合作的伙伴包括空桥货运航空、辉瑞、安捷伦、上海超立安、上海理工大学、雄帝科技、友邦易融等10家机构。以俄罗斯空桥货运航空为例,海尔生物与其合作围绕高端航空冷链运输设备进行技术攻坚。航空冷链,咋一听起来并不是多么有吸引力的市场,但数据会说话,2020年我国航空冷链物流规模已近300亿元,由于技术壁垒很高、赛道玩家稀少,竞争格局良好。以生鲜果蔬为例子,欧美冷藏运输平均损耗率已经降至10%以内,而中国则是常年在10%以上,存在巨大的差距。与辉瑞的合作则是围绕疾病预防和疫苗接种领域,这不仅脉络更加清晰,且两者还是明确的上下游关系,辉瑞mRNA技疫苗,长时间存放需要保存在-70℃以下的低温环境中。安捷伦是全球知名的生物样品质控方案提供商,海尔将引入其自动化电泳系统,实现生物样品质量控制的标准化;引入雄帝科技、友邦易融机进行合作,可以提升智能识别技术,升级城市疫苗接种方案,进一步提升用户的疫苗接种体验。梳理下来可以发现,除了开拓全新的市场外,海尔生物已经悄然缔结打造了一个集合疫苗研发、生产、运输、存储、接种、管理于一体的生态链。
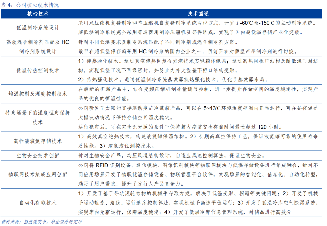
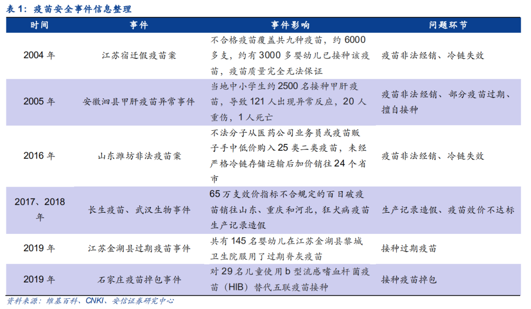
二、国内医疗低温储存领域的绝对龙头,受益医药生物行业高速发展海尔生物作为国内低温储存的龙头,在生物安全设备的基本盘十分稳固。 低温储存的应用在生物医疗领域非常广泛,不仅仅在新冠疫苗、血液制品需要用到,且在生物药方向亦有运用(约27%占比的药品需要冷藏保存)。不起眼的“冰箱”,也有意想不到的广阔市场。下方梳理了近20年来国内发生的疫苗安全事故,常见的问题包括非法经销、冷链失效、接种错疫苗、接种过期疫苗和疫苗掉包等。这是由传统的疫苗接种流程所决定的,曾经带过孩子接种疫苗的家长就深有体会,有一本预防接种证记录,各个环节人的因素影响过大,容易忙中出错。所以,建立一套关于疫苗的信息化可追溯系统,可以有效降低人为出错对于受接种者利益的损害,同时可以有效起到对于接种人工作人员和生产运输厂家的监督。另外,在保证疫苗离开厂家后能够合理储存保证效果,提升生物医药冷链设备的普及度也是核心痛点。从行业主要应用场景来看,主要是生物样本库、冷藏药品、疫苗和血液四大细分领域。目前生物样本库和冷藏药规模占比较高,2019年分别达到44.9%和42.6%;我们认为,未来整个储存设备市场保持高速发展的主要推动场景在于生物样本库和疫苗。→ 下游机构蓬勃发展推动生物样本库数量提升:生物样本库场景的规模增长与下游机构发展息息相关,客户主要面向科研院校、医院、创新药企、第三方医学实验室,而无论是疾病的防控、生物技术的研发应用还是实验室生物安全的保障,建立完善的、设施齐全的生物样本库(包含专业低温储存设备与生物安全产品)都是首要的。2019年我国生物低温样本库储存市场规模约为7.86亿元,同比增长21.5%,实现2013-2019年复合增长率约22.9%;预计到2027年,我国生物低温样本库储存市场规模有望达到 29亿元,实现2019-2027年复合增长率约17.7%,保持较快增长。→ 新冠疫苗持续接种+二类苗大品种的时代来临:2019年我国疫苗低温储存市场规模约为1.09亿元,同比增长14.6%,实现2013-2019年复合增长率约16.4%;预计到2027年,我国疫苗低温储存市场规模有望达到4.42亿元,实现2019-2027 年复合增长率约19.1%。注意上述预测数据发布于疫情前,预计会有更快增幅。2013年,海尔生物率先打破国外技术垄断,实现了-196°C至+8°C全温域全场景覆盖,获得国家科技进步二等奖,是中国医用低温制冷行业唯一被授予国家科技进步奖的公司。低温到-60℃以下技术壁垒极高,公司低温技术突破低温温域限制,低温直到-196℃,国内能做到的公司屈指可数。● 国内第一、全球第三的低温储存品牌:目前生物医疗低温存储设备行业中,一类是赛默飞世尔科技、普和希健康医疗等国外厂商,另一类是海尔医疗、中科美菱等国产厂商,由于赛默飞世尔科技、普和希健康医疗两家厂商技术突破较早,在国内乃至全球占据相当的市场份额。海尔生物是国内较早完成技术突破、构成生物医疗低温存储设备的进口替代的国内领先厂商,2017年,海尔生物医疗的全球市场份额为10.7%,全球市场排名上升到全球第3位;海尔生物在生物医疗低温存储行业国内市场的占有率则高达35%,相比国内竞争对手中科美菱、澳柯玛,公司营收规模和市场份额均遥遥领先,是绝对的龙头。
三、布“网”初显成效,创新物联网业务成为增长主力军
2018-2020年,海尔生物的物联网业务销售收入也从0.32亿元增长至2.81亿元,占海尔生物总收入的比重从5%提升至20%。2021年前三季度,物联网方案业务收入增幅155.45%,占整体收入比重提升至28.71%。

可见,海尔生物的物联网业务模块已经成为公司业绩增长的主力之一。尽管市场有人并不看好海尔医疗从医疗设备提供商跨界至物联网领域,但从不同的场景看,公司已经取得了一定的成绩。 在血液安全领域,“取血周期长、不合理用血率高”一直都是医疗机构传统的临床用血模式(输血科审批→血库转运→临床使用),不仅提升了患者手术用血的安全隐患,同时也增加了就医成本。海尔医疗通过物联网技术与存储设备的融合,大大减少血液转运时间,并根据实际需求取用,提高用血效率。其物联网无人值守血液方案,将临床用血等待时间由半小时提速至不到2分钟,已经在部分医院落地。在疫苗安全领域,前面我们提到痛点在于疫苗信息的可追溯,海尔智慧疫苗网(下图)以网器为基础,将物联网技术嵌入接种箱、保存箱、冷冻箱等智能终端产品,实现扫码、叫号、接种、留观等场景互联互通。不仅完成了疫苗信息的全追溯,还高效完成了疫苗和接种者的信息匹配,实现高效接种。这种物联网化的商业模式的好处是什么?一是大大提升了设备单价,二是原本公司的设备销售是一锤子的买卖,在某些场景中,物联网设备还可以收取运营相关费用,加强了与客户的联系。
随着公司物联网技术和生态不断完善,剩下可能只是市场推广的问题。
结语:从近期与多家公司合作进入各个新领域的动作来看,海尔生物无疑是怀有巨大野心的,这样的公司显然不会满足于当下的现状。不过,投资人同时也需要考虑疫情消退带来部分受益业务的增长降速。
|