立即注册找回密码

QQ登录

只需一步,快速开始

微信登录

微信扫一扫,快速登录

搜索
小桔灯网 门户 资讯中心 企业杂谈 查看内容

罗氏与测序仪的故事

2021-11-10 17:32| 编辑: 沙糖桔| 查看: 6467| 评论: 0|来源: 我是建设者 | 作者:lizimo

摘要: 基因测序的历史上少不了罗氏的身影。在桌面测序仪盛行之前,罗氏在收购454之后,也曾是主要的测序仪厂商之一。然而,随着Illumina和Life Tech在测序仪市场上站稳脚跟,不断推出新产品在市场份额上争夺竞争,罗氏454 ...


基因测序的历史上少不了罗氏的身影。在桌面测序仪盛行之前,罗氏在收购454之后,也曾是主要的测序仪厂商之一。然而,随着IlluminaLife Tech在测序仪市场上站稳脚跟,不断推出新产品在市场份额上争夺竞争,罗氏454被挤出历史舞台。但罗氏上下捭阖,通过技术和资本的联谊,不断寻求新的发展机会,胸怀抱负伺机推出可能的测序仪。

罗氏测序仪开发及商业化的发展历史,根据公开消息自制

 

当然罗氏押注的是纳米孔测序。在这个雄伟蓝图中,罗氏先是放弃了IBM的合作,之后又揽入了GeniaStratos两家公司。罗氏早在2010年夏天就与IBM 签署了一项协议,开发基于 IBM DNA 晶体管技术的纳米孔测序仪。罗氏为这项技术开发提供了资助,并拥有基于该技术产出产品的独家销售权。IBM DNA Transistor 技术解决了纳米孔测序的基本挑战:控制 DNA 分子穿过膜的易位速度以实现对核苷酸的精确检测,同时,这种固态硅纳米孔比依赖生物纳米孔的方法更容易扩展。之后,罗氏还从亚利桑那州立大学和哥伦比亚大学获得用于 DNA 碱基传感和读取的专利许可,以期在IBM持续合作的基础上,开发和商业化单分子纳米孔测序仪。但很快随着部门重组,考虑到技术的高风险,罗氏终止了与IBM 的合作开发。


IBM DNA Transistor 工作原理示意,来源:IBM Research

 

在测序领域瞄了一年多后,罗氏终于盯上了Genia,并最终在2014年中以1.25 亿美元现金和高达 2.25 亿美元的里程碑付费收购了这家公司,获得了其基于半导体的单分子纳米孔测序平台。Genia 技术的核心是半导体集成电路,其中脂质双层中的纳米孔(α-溶血素孔)自动组装,加上其可测量电信号的传感技术及专有的 NanoTag 化学体系能实现准确的碱基检出,无需复杂的光学、放大或流体学组件。


Genia 是通过与哥伦比亚大学Jingyue Ju教授和哈佛大学的George Church教授团队合作开发此单分子测序平台,获得了Jingyue Ju教授和美国国家标准与技术研究所(NISTJohn Kasianowicz 团队开发的纳米孔合成测序技术的独家许可(称为 Nano-SBS NanoTag 测序),并计划将其与其纳米孔芯片平台整合,并使用哈佛大学开发的聚合酶融合蛋白。哥伦比亚的 Jingyue Ju  NIST John Kasianowicz 的团队在2013年发布了NanoTag 测序的概念验证,与蛋白质纳米孔偶联的聚合酶将标记的核苷酸合并到 DNA 模板中,每种类型的核苷酸都带有不同大小的标签。在论文中,他们为此使用了不同长度的聚乙二醇(PEG)分子。当标签在聚合酶反应结束时被释放,进入纳米孔,在那里会产生一个独特的离子电流阻断信号,从而可以将四种不同标记的核苷酸区分开。


哥伦比亚大学的Jingyue Ju教授及其在Sci. Rep上发表的概念验证工作


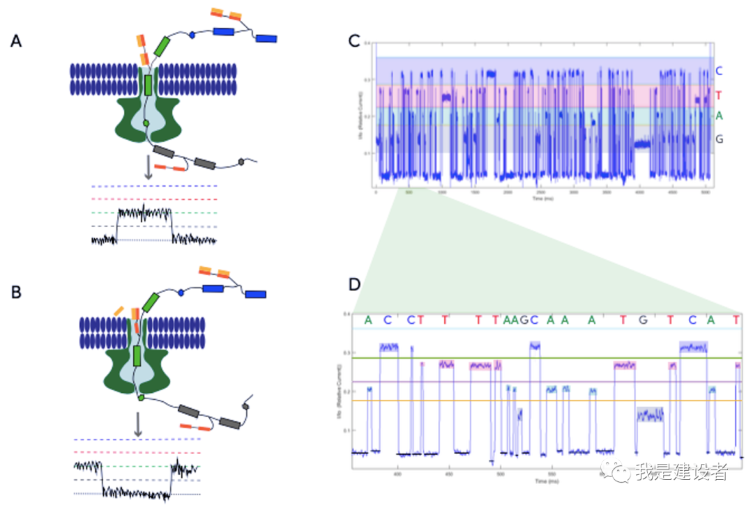
Nano-Tag测序原理示意图,改编自Kumar, S. et al 2012


在被收购前,Genia计划在2013年底前向测试版客户发货,计划在2014 年将商业产品推向市场。然而在收购以后的几年,罗氏并没有把Genia的测序仪推向市场,原因是在收购之后罗氏重新审视了他们认为将测序仪推向临床测序市场所需的规格,而罗氏的要求Genia 之前设定的推出可行产品的目标要严格得多


Genia公司CEO Stefan Roever在2012 PMWC


2016年,Genia 小组再次与与 Jingyue Ju 实验室、 George Church 小组以及NIST的研究人员合作,证明他们可以设计一个包含264 个纳米孔的阵列并使用标记技术来区分四种核苷酸和 DNA 序列。与之前概念验证工作不同的是,这项工作中使用了四种独特的寡核苷酸标签,这些标签与四种核苷酸中每一种的末端磷酸酯偶联,在DNA 聚合酶合成反应中会自然脱离。他们将高度持续性的 DNA 聚合酶连接到每个 α-溶血素纳米孔。当标记的核苷酸与聚合酶和引物/模板 DNA 形成三元复合物时,寡核苷酸标记就会纳米孔捕获并进入孔中,产生特定的可区分的离子电流阻塞,从而能够记录该核苷酸序列。这与2013年的平台相比已经不太一样,2013年的体系有点类似于 Oxford Nanopore 最初的纳米孔测序方法,即纳米孔记录了被核酸外切酶一一切割掉的核苷酸。一些人认为,由于这些相似之处,Genia 如果继续开发这个平台可能侵犯 Oxford Nanopore 的专利权。虽然Oxford Nanopore很快放弃了这种方法,转而采用目前的链测序,DNA 全链完整地穿过孔从而被记录测序。Genia 2016年的这项研究显然已经改进了之前的测序体系,避免了可能的专利冲突。


Genia和合作者在2016年PNAS上所发表的两篇研究工作进展


改进的Genia纳米孔测序体系,摘自上述两篇PNAS文章


在内部集中精力开发Genia测序平台的同时,罗氏还在2013年与PacBio达成了一项价值7500万美元的协议,共同开发基于PacBio单分子SMRT技术的测序系统,用于临床诊断的目的。但光景不长,在2016年底,罗氏终止了这项合作开发、商业化和许可协议,因为罗氏确定无法在设定的时间表内实现其成为临床测序领导者的战略目标” 。罗氏的目标一直是在临床测序领域打造一个端到端的解决方案,实现样本进报告出的终极应用。不管是Genia的开发还是PacBio的合作,罗氏都没有尝到触手可及的果实,虽然一直致力于开发新的测序平台,但几乎没有太多关于其进展的公开信息,也尚未将测序平台商业化。


2014年,罗氏向位于西雅图的Stratos Genomics公司投资了500万美元,用于其开发扩展测序 (SBX) 的化学体系,即在分析之前将DNA转化为所谓的可扩展的Xpandomer。罗氏认为,这个化学体系与Genia纳米孔平台联合使用会产生协同效应。随着Stratos达到设定的技术里程碑,其又获得了罗氏额外的1000 万美元投资。但Stratos化学体系的开发独立于罗氏的仪器和检测方法,其寻求不同测量Xpandomer 的体系,虽然最终走向了纳米孔检测的道路。


Stratos 最初证明它可以使用连接酶方法对大约 200  DNA 碱基进行测序,但此后转向了一种更简单的、基于聚合酶的转换过程,只需要四种不同的 X-NTP。每个 X-NTP 都包含一个带有可切割键的发夹和一个报告基因,这是一种聚合物,可根据所使用的检测技术而有所不同。随着这一关系的深入,罗氏最终在20205月以2.5亿美元现金加未知里程碑付款收购了Stratos Genomics,这是对现有纳米孔技术开发的很好补充。

Stratos SBX测序原理示意,改编自Stratos ASHG 2018 poste


Stratos SBX测序原理示意,来源:罗氏官网


SBX DNA 序列转化为一种简单的替代分子 Xpandomer。与PCR相似,Xpandomer 合成使用工程化的聚合酶,基于 DNA 复制的自然属性。Xpandomer 合成基于四种易于区分的 X-NTP(也称为高信噪比报告基因),对应四个DNA碱基。聚合酶将这些修饰的核苷酸整合到 Xpandomer 中,从文库中精确复制目标DNA模板。当 Xpandomer 分子穿过纳米孔时,每个碱基报告基因的不同电信号很容易识别,实现基于纳米孔的高精度和高通量测序。


SBX纳米孔测序原始信号读取及碱基识别,摘自Stratos ASHG 2018 pos9



SBX纳米孔测序碱基识别,来源:罗氏官网


不管是nano-tag还是SBX,化学体系中都依赖于对聚合酶及其底物的大量化学修饰及改造。罗氏在蛋白质设计、聚合酶诱变、修饰核苷酸化学和稀有试剂制造方面的显然是更有专业知识和经验,这显然为后续可能的商业化提供了比较好的保障,可以为寡核苷酸标签及Xpandomer 设计高效、低成本的样品制备方法。但话说回来,这种到处都需要定制的试剂生产成本可能也不会低。


对于GeniaStratos这两种不同的化学体系来讲,每一种都有自己的最佳应用和局限性。虽然四碱基特定的寡核苷酸标签和Xpandomer的设计的确为纳米孔碱基识别提供了比较高的信噪比,因此原始信号读取的准确率也会更高,但读取时间与直接链测序相比还是会延长。ONT使用马达蛋白控制链易位速度,加上深度神经网络的碱基识别,可能会在速度及准确率之间达到最佳的平衡。此外,GeniaStratos都使用基于合成的方式来对目标链进行间接读取,一方面聚合酶合成互补链会有瓶颈,可能很难达到ONT2Mb的记录,另一方面,工程化改造活性更佳更适用修饰碱基的聚合酶也需要在酶动力学等方面做更多的基础研究来优化反应体系,这其中的基础工作量必然不会少。总体上来看,nano-tagSBX是两种完全不同的化学体系,虽然在底层的纳米孔使用及集成电路平台会都能兼容,但由于没有公开数据,也很难判断两者孰优孰劣。两者对于罗氏来讲都可能成为弹药,形成补充,都出现在未来的产品组合中。


罗氏在不断增长的分子诊断市场中已经形成了明确的头部优势,除了核心平台和检测目录等不断加强,在特定疾病领域比如肿瘤方面也是积极拓展。罗氏测序解决方案目前在产品提供上基本涵盖了NGS上机测序前的流程,同时也提供了NIPT和肿瘤相关的应用检测。测序仪无疑是临门一脚,一旦推出无疑会为助力罗氏提供全流程解决方案。此外,nano-tagSBX测序体系也比较适用罗氏肿瘤NGS检测,这与传统长读长测序所关注的体质性遗传病WGS检测、HLA分型、药物基因组学等应用甚至是基因组重测序等科研场景不同,而更贴合罗氏目前的战略发展目标。


罗氏测序解决方案战略规划,来源:罗氏IR官网(2017年演讲)


罗氏在 DNA 测序技术领域的收购和合作经历了漫长而曲折的过去。454退出历史舞台,敌意收购Illumina 失败,PacBio合作开发失败,Genia命运未知… 虽然罗氏在2020年初与illumina达成了基于其测序系统合作开发体外诊断检测的协议,但对于一头曾经称霸的巨兽来说,这可能是委曲求生存,但显然满足不了壮大的胃口。当今天下,竞争格局虽相对落定,但后来者虎视眈眈,未来三五年的形势却都不好说,于是期待着罗氏什么时候能把酝酿如此之久的测序仪推向市场,已不知是不是一种妄想。



 

题外话一,这两年罗氏在测序仪开发方面应该也都没有完全放弃,pubmed检索还是能看到罗氏参与发表的纳米孔测序相关的文章;同时也能在罗氏的招聘渠道上看到其还在招募测序体系开发、商业化相关的职位,未来还依然可期。



 

题外话二文中提到的开发nano-SBS技术并将其授权给Genia公司的Jingyue Ju(车靖岳)教授真乃华人之光。作为测序底层技术开发中的华人科学家,Ju教授率先应用化学和荧光能量转移(FRET)原理构建ET分子标签用于一代测序,解决了一代测序中使用多路激光、光路复杂的历史难题,成为一代测序领域里的标配技术。后面他又发明了边合成边测序(SBS)的高通量DNA测序技术,包括设计和合成可切割的荧光核苷酸可逆终止子,成为现在NGS系统中普遍使用的主要方法(当然这也少不了一系列哥伦比亚大学和Illumina公司的专利纠纷)。Ju教授的SBS技术成功授权给美国Intelligent Bio-System公司进行测序仪的开发和商业化,其后来又成功被Qiagen收购。在三代测序方面,Ju教授和George Church教授合作开发了基于纳米孔的单分子边合成边测序(nano-SBS)系统,就有了上文的故事。




声明:

本人不持文中所述公司的股票,与上述公司不存在任何利益往来;

本文仅代表个人观点,引用信息源可能存在偏差或不实,仅供读者参考。

欢迎行业专家指正;欢迎留言、私信沟通讨论。

声明:
1、凡本网注明“来源:小桔灯网”的所有作品,均为本网合法拥有版权或有权使用的作品,转载需联系授权。
2、凡本网注明“来源:XXX(非小桔灯网)”的作品,均转载自其它媒体,转载目的在于传递更多信息,并不代表本网赞同其观点和对其真实性负责。其版权归原作者所有,如有侵权请联系删除。
3、所有再转载者需自行获得原作者授权并注明来源。

最新评论

关闭

官方推荐 上一条 /3 下一条

客服中心 搜索 洽谈合作
返回顶部