立即注册找回密码

QQ登录

只需一步,快速开始

微信登录

微信扫一扫,快速登录

搜索
小桔灯网 门户 资讯中心 企业杂谈 查看内容

跟踪迈瑞12载,关于采集我想说

2021-9-16 10:31| 编辑: 沙糖桔| 查看: 2452| 评论: 0|来源: 思医辨药

摘要: mindray看她宴宾客,看她起高楼,看她再起高楼2021年8月20日,对于医药板块来说,是个至暗的日子。自己从业经验尚浅,自从自己2015年由实业转入券商分析,6年时间医药核心信仰双巨跌的情景应该是第一次见到。我看到 ...


mindray

看她宴宾客,看她起高楼,看她再起高楼


2021年8月20日,对于医药板块来说,是个至暗的日子。自己从业经验尚浅,自从自己2015年由实业转入券商分析,6年时间医药核心信仰双巨跌的情景应该是第一次见到。我看到的是数字和颜色的组合,但是我知道背后这将是多少专业的机构投资人,失眠辗转的夜晚。我还记得多少个周末、深夜,专业投资人还在约路演,还在探讨行业,还在出差路上,他们既专业又勤奋,还在终身学习。朋友找我推荐股票,我都直接让他们去买基金,中国这些顶级的优秀人才做的决策,一定是最有效最聪明的决策。但是即使如此,市场变化风云莫测,瞬息万变。白马是很多人的底仓甚至重仓,我不是当局人,没什么资格说自己感同身受,只能发表下自己浅薄的思考,能多点燃一盏微弱的希望微光。


对于未来市场经济的预期,大家戏称房子、教育、医疗,只剩下医疗了,君子应该不立于危墙之下。再随之医疗板块的政策、新闻被市场放大,导至对于医药行业产生了困惑、不安。说好的支持创新,鼓励高端制造,但是一边鼓励一边重锤,到底是什么顶层思考,前途晦暗不清?


此种感受非常熟悉,好像回到了2018年,在市场凄惨的时候,信心产生了极大的动摇。也是在这种情况下,迈瑞、药明,医药行业的标杆企业陆续上市。自己还清晰的记得2018年中,迈瑞2个涨停板打开,历史上这么样的新股上市,也是屈指可数,据说上一个是海天味业。



因为自己的背景,2个板打开后,就持续的研究,路演,组织交流。累积到现在,路演超过700+场,反路演+调研超过100多场,各种行业专家组织也不计其数。自己对于公司的每一个波动的浪花,都历历在目,从2018年开始,极大的预期差和对于财报的不信任(当年甚至很多人都没关注到迈瑞在IPO中的业绩预告,一直在说20增长,20倍合理),到2019年对于公司龙头地位的确认和信任建立,到2020年疫情后市场对于迈瑞更深刻的基本面理解产生信仰,再到2021年,迈瑞成为医药股的第一大市值公司。


我们都说医药与政策强相关,到底是政策干废了产业,还是产业催生了政策?这是一道鸡生蛋,蛋生鸡的问题。仿制药的集采其实比较容易理解,产品研发投入少,产品没有更新换代的研发投入,营销能力成为最核心竞争力,仿制药的营销体系建立的基础,大家都懂。仿制药卖专业药的价格,也不能说都错了,企业很大程度上缓解了对于医疗体制带来的价值扭曲,在一定的历史阶段,他是有价值的。但是10年20年都如此,产业可以躺赢,舒适环境下,大家失去了前进的驱动力,这是不是合理,需要探讨。其本质是这个行业出现了问题,他的进步在停滞,他的生命周期进入后段。继续躺平,伤害的是我们的产业发展。



站在今天来看,我们需要判断的是政策对于行业是灭霸弹指的效果还是更加肃清了竞争环境,用过滤网来过滤最优秀的公司,只有它,才能游向春暖花开的大海。


19号还在跟客户说,迈瑞估值处于历史底部(除去18年),20号就被疯狂打脸,做卖方久了,不仅乙里乙气,被锤来锤去也是常态。按照现在的估值,再过4个月零5天,迈瑞就只有当年32X。



大家问我,到底了还是到山腰?能抄吗?我们来看看全球的器械估值体系,之前我们在报告中也深度探讨了估值这个问题(详情请看《迈瑞医疗百场路演疑问反馈与价值思考》),现在进行了更新,主要结论如下:

1.我们产业阶段比海外平均晚3-40年时间,现在成熟市场的估值体系可作为一个未来的估值标准。

2.医疗器械过去30年平均PEG在2-2.5,估值比药品要高。

3.全球器械龙头大部分在30-50倍,均值45(除去有服务和其他业务的公司),业绩保持在-10~10%的增长。

投资的全球化趋势已经非常明确,未来的资金一定会全球去寻找估值性价比最高的企业。我们中国企业的绝对性的竞争优势,在2020年已经初露锋芒。我们也详细论证了中国医疗企业全球化的优势。


白马龙头需要跟踪的是行业的景气度和自身的周期,这两点判断正确了,就知道他处于上升趋势还是下降趋势,可以做出大概率正确的判断。


安徽集采引发的“医药信仰松动

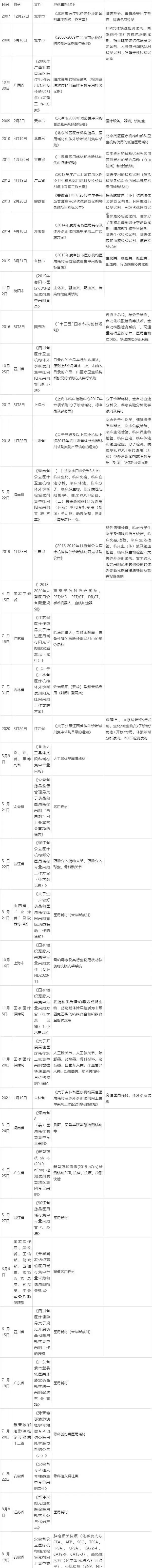
安徽的集采,引发了资本市场的巨大震动。作为地方性的集采,在器械和诊断行业稀松平常,我们也做了很多的政策收集。早在07年行业就有各地的集中采购、阳光挂网,出现在18年药品集采之前的体系,其实与药品是两条线,器械行业的招标就叫集采。


本次安徽集采,首先资本市场的环境比较脆弱,同时似乎集采了之前市场认为不可能集采的化学发光,并且20号又流传了一份7月14号的会议纪要,我也在想,为什么这个纪要不在7月流传,而在今天血条减半的时候,不给补血机会,猛锤血条。集采在行业十几年内都没有太被关注,为何今日频频带着多个感叹号登上头条?因为不这样,没有点击量啊!


在飞刀落下的时候,不是最好的发声时候,我们都明白,此时似乎什么不说比较好一些,但是我还是想说一下自己的看法。每次发出自己的看法,就是一次给自己拉板砖和鸡蛋的时候,有人讽刺,有人谩骂,有人投诉,有人举报,甚至被拉黑,只要不进行人身伤害,我还是想说,这就是我们的职业,市场重大分歧的时候,不表明观点,难道要在太平盛世歌舞升平?繁华时代不缺歌者,战火世界需要写诗,哪怕以我的水平只能写一首打油诗。


电话被打到手机需要冷却才可以再次使用,跟市场的互动,可以初步判断市场在如此极端的急跌状态下,市场的预期如下:

1.未来全品类医疗器械集采;

2.未来全国市场医疗器械集采;

3.价格骨折,跪下的折扣

在如此情境下,才发生了820医药事件,但是真的会如市场想象的那般悲观吗?在底部的时候,实际的风险高于想象的风险,在高位时,实际的风险高于想象的风险。我们到底在哪里?


关于安徽集采,有几个点急需关注:

1.省纪委牵头,整治违规行为。并非由医保全面牵头,具有事件特殊性,地区特殊性,全面推开的观点有待考证。集采几乎没有由纪委牵头的历史。

2.专家参考全省公立医疗机构实际采购价的中位数价、平均价、最低价等价格,论证议定带量采购谈判议价产品的谈判入围价。早在13-14年,各地诊断产品开始阳光采购,挂网采购,统一一定区域内的价格,各规范厂家在此阶段做了大量工作避免出现最低价,因此不太可能产生过低的价格。

3.根据网传的在收费标准上计算采购成本,会全面摧毁外资和规范企业在全国的价格体系,对于企业来说兹事体大,我们认为外资有很大概率会弃标,从公众号流出的纪要内容来看,情绪比较激愤,理性不足,最终还是要落实到产品的实际操作,强行更换后带来巨大的医疗事故潜在风险。按照收费方式加成的模式,是抹杀了企业服务端的价值,漠视了企业为此付出的成本,仪器的维护和维修质量下降,仪器出现各种故障的时候厂家和代理商能否及时响应,检测是否能停?病人是否能等?

4.体外诊断与药品相比,其受众是完全不同的。产品没有标准,产品的质量好坏、稳定与否很难有量化标准,只有操作者才知道区别,是体验式的产品。不用说更换品牌,更换批次都需要再次定标评估,新进设备都会评估个把月,流水线可能需要试行半年才能正常运行,如果全面更换,带来的检测风险,是需要每个医院自行承担?政策制定者和风险承担者并非同一方,是否能有效执行?

5.文中提到如果不降价,就停用设备,医院换仪器,并且出钱买?是否真的可行?2年周期后,如果厂家选择不降价,是否需要医院继续出钱买仪器?在财政紧缺的情况下,是否真是最有效的解决方案?


这些问题可能只是冰山上的问题,解决系统问题而不是解决某个要素问题,才可能是一个能够有效执行的政策,否则大概率会在落地过程中,发现根本无法操作。会如同南京一般不了了之,某外资的态度就是我来了,然后又走了,降价30%免谈,因为话语权还在我这里,我的性能无可替代。


因此,集采的更深层次的可能性在于,产品已经充分竞争和历练,差异化不大,产品可以随意被替代。而国内的医疗器械企业,历史比别人短一半,还是一个少年。



综上,我们有充分信心相信,这也只是医药慢牛长河中的一朵浪花,想想曾经的疫苗、眼科手术、OK镜等等,分歧来的时候,是最好的上车时点,前提是对于产业周期的判断。


退一万步讲,大刀乱砍,血流成河,怕是没有什么赛道是绝对安全的。那有人说,我不配医药了呗,谁想吃药谁去吃,医药伤身,总有不伤心的赛道。too young too naive,万一为了三胎拼了,奶粉尿布也集采,有什么绝对安全的赛道?绝对安全的赛道本身就是不合理的,万事都有缺陷,风险就是不可预测性,当风险已知的时候,他的不可预测性已经消失了,只要被观察到的风险就不是风险,薛定谔的猫,只有一种可能性。


我想我们得接受各个赛道都是要在有序监管的环境下发展的的这个现实。如果对于大部分行业面临类似的监管和不确定性政策环境,其实没有太大的差异。医药依然是一个值得长期配置和持有的赛道,另外我想放下面的图:


美国30年经济上升周期,和日本30年经济下行周期,医药的走势,真是具有富澎湃,穷汹涌的特性。

声明:
1、凡本网注明“来源:小桔灯网”的所有作品,均为本网合法拥有版权或有权使用的作品,转载需联系授权。
2、凡本网注明“来源:XXX(非小桔灯网)”的作品,均转载自其它媒体,转载目的在于传递更多信息,并不代表本网赞同其观点和对其真实性负责。其版权归原作者所有,如有侵权请联系删除。
3、所有再转载者需自行获得原作者授权并注明来源。

最新评论

关闭

官方推荐 上一条 /3 下一条

客服中心 搜索 洽谈合作
返回顶部