立即注册找回密码

QQ登录

只需一步,快速开始

微信登录

微信扫一扫,快速登录

搜索
小桔灯网 门户 资讯中心 法规政策 查看内容

有源医疗器械使用期限验证

2021-9-7 16:59| 编辑: Longcj525| 查看: 4303| 评论: 0|来源: 械事通

摘要: 01.有源设备的使用期限要考虑多方面的因素:高完善性元器件等关键元部件的使用期限;使用中的正常运行和单一故障状态;使用频率;使用环境(腐蚀、磨损、辐射);清洗/消毒/灭菌方法;部件维护情况;前期经验数据等 ...

01.有源设备的使用期限要考虑多方面的因素:


  • 高完善性元器件等关键元部件的使用期限;

  • 使用中的正常运行和单一故障状态;

  • 使用频率;

  • 使用环境(腐蚀、磨损、辐射);

  • 清洗/消毒/灭菌方法;

  • 部件维护情况;

  • 前期经验数据等。


02.加速试验方法概述


任何类型的加速试验都是基于加速损伤理论。产品在生命周期内所承载的各种应力,会对产品造成渐进式的损伤累积,当损伤累积到一定量值,就会导至产品失效。这里的“量值”可能会在产品生命周期内达到,也可能不会。


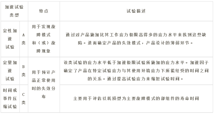
加速试验方法分为三种类型,如表1。

表1 加速试验分类 


03.加速实验模型


1.温度加速因子


温度加速因子由Arrhenius模型计算:



其中,Lnormal为正常应力下的寿命,Lstress为高温下的使用寿命,Tnormal为室温绝对温度,Tstress为高温下的绝对温度,Ea为失效后反应的活化能(eV),K为Bolztman常数,8.62*10-5eV/K,实践表明绝大多数电子元器件的失效符合Arrhenius模型,常见元器件失效后反应活化能可以查询


2.电压加速因子


电压加速因子由Eyring模型计算:



其中,Vstreet为加速试验,Vnormal为正常工作电压,β为电压加速率常数


3.湿度加速因子


湿度的加速因子由Hallberg和Peck模型计算:



其中,RHstress为加速试验相对湿度,RHnormal为正常工作相对湿度,n为湿度的加速率常数,不同的失效类型对应不同的值,一般介于2~3之间。


4.温度变化加速因子


温度变化的加速因子由Coffin-Mason公式计算:



其中stress为加速试验下的温度变化,normal为正常应力下的温度变化,n为温度变化的加速率常数,不同的失效类型对应不同的值,一般介于4~8之间。


加速试验的加速因子应该为各影响因素加速因子的乘积。


如影响某产品使用寿命的是光源和电路板,而决定这些部件的寿命的环境因素是温度和湿度。通过提高温度和湿度来检验产品的寿命,则其试验的加速因子就是温度加速因子和湿度加速因子的乘积:


一般根据产品的特性选择合适的物理模型,设计有效期验证试验方案。根据试验结果计算其理论有效期,但是考虑到试验偏差及一些偶然情况,实际规定的产品有效期会低于试验计算值。


04.应力模型


产品的寿命可能受到单应力或多应力的影响。当寿命(可靠性)受到两种或更多应力影响时,可利用与这些应力相匹配的模型,通过增加各单一的应力来完成试验加速。对于单应力,可以通过建立的解析模型对试验数据进行分析,确定加速寿命的特征参数,利用加速因子,确定实际使用环境等效的特征参数,并用于可靠性设计。


常见的单应力模型见表3

表3 单应力模型


05.总结


有源医疗器械使用期限验证,目前尚没有专门的标准以供参考,就现阶段产品加速试验而言,GB/T 34986-2017《产品加速试验方法》提供了最经济高效的解决方法,为开展使用期限验证,给出了多种模型可供选择,对使用期限验证提供了可以量化的参数,结合医疗器械法规中“安全性”及“有效性”的要求,能够更全面的满足新出台的《有源医疗器械使用期限注册技术审查指导原则》。


参考资料:

1、GB/T 34986-2017《产品加速试验方法》
2、《有源医疗器械使用期限注册技术审查指导原则》

END

声明:
1、凡本网注明“来源:小桔灯网”的所有作品,均为本网合法拥有版权或有权使用的作品,转载需联系授权。
2、凡本网注明“来源:XXX(非小桔灯网)”的作品,均转载自其它媒体,转载目的在于传递更多信息,并不代表本网赞同其观点和对其真实性负责。其版权归原作者所有,如有侵权请联系删除。
3、所有再转载者需自行获得原作者授权并注明来源。

最新评论

关闭

官方推荐 上一条 /3 下一条

客服中心 搜索 洽谈合作
返回顶部