立即注册找回密码

QQ登录

只需一步,快速开始

微信登录

微信扫一扫,快速登录

搜索
小桔灯网 门户 资讯中心 法规政策 查看内容

【重磅】新旧对照丨《医疗器械注册与备案管理办法》

2021-9-2 10:48| 编辑: 沙糖桔| 查看: 5049| 评论: 0|来源: 医械产业合规与加速平台

摘要: 《医疗器械注册与备案管理办法》修订和发布,备受医疗器械从业者关注,也是我国医疗器械行业发展的又一里程碑。正确理解和适用《医疗器械注册与备案管理办法》是每一个医疗器械人的义务和责任,医疗器械合规研究中心 ...


《医疗器械注册与备案管理办法》修订和发布,备受医疗器械从业者关注,也是我国医疗器械行业发展的又一里程碑。正确理解和适用《医疗器械注册与备案管理办法》是每一个医疗器械人的义务和责任,医疗器械合规研究中心拟邀请行业专家、学者就《医疗器械注册与备案管理办法》内容做系列分享,以飨微友!


2014年6月27日,国家食品药品监督管理总局局务会议审议通过了《医疗器械注册管理办法》(国家食品药品监督管理总局局令第4号)。 2021722,国家场监管总局第11次局务会议通过了《医疗器械注册与备案管理办法》(国家市场监督管理总局令第47号)。


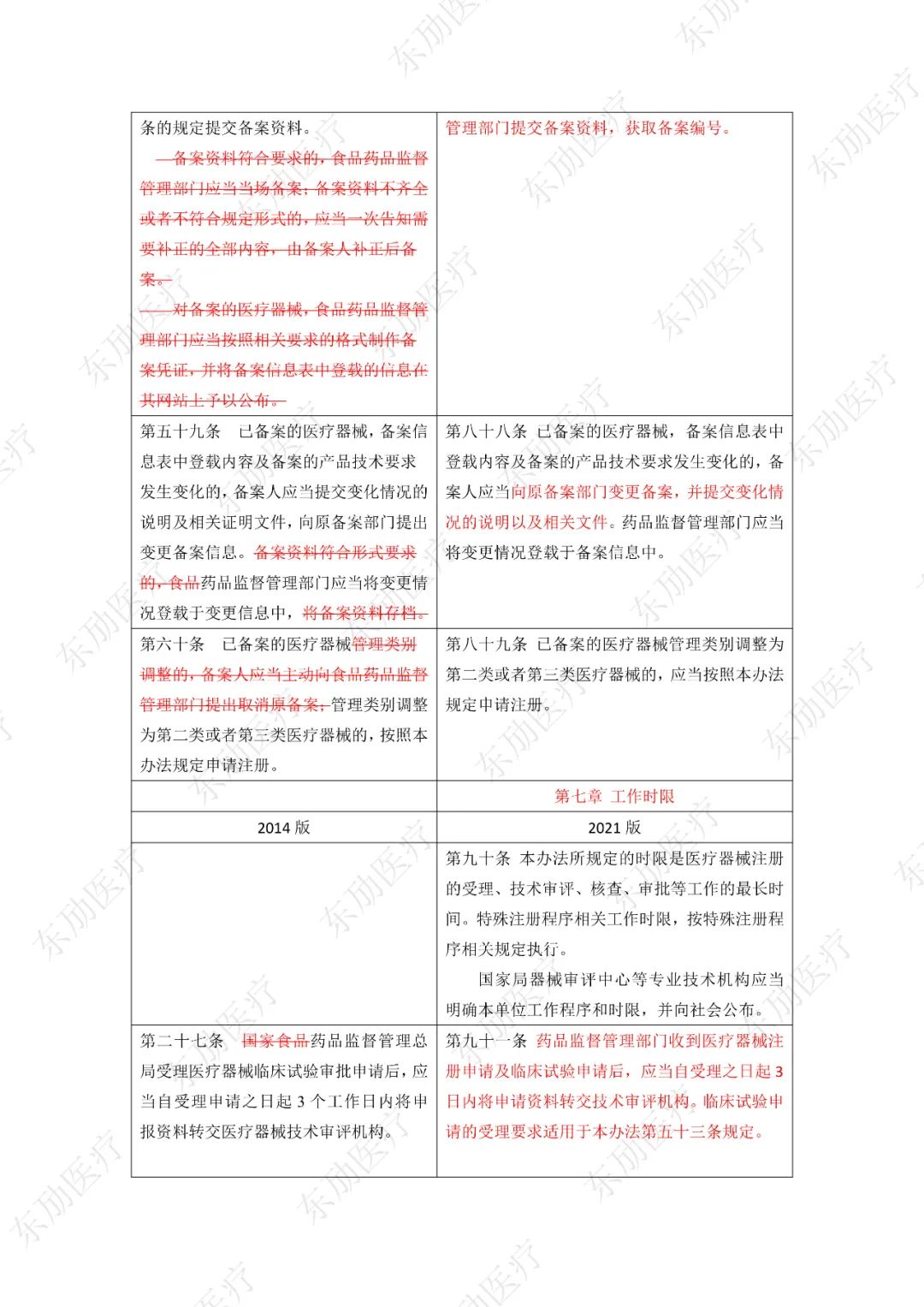
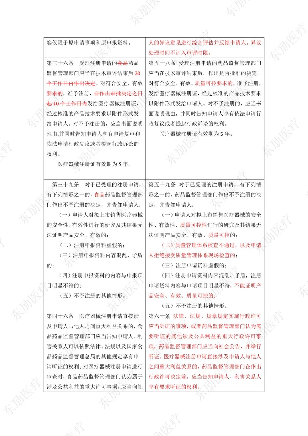
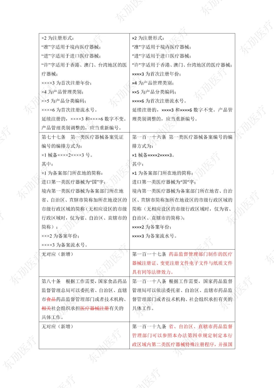
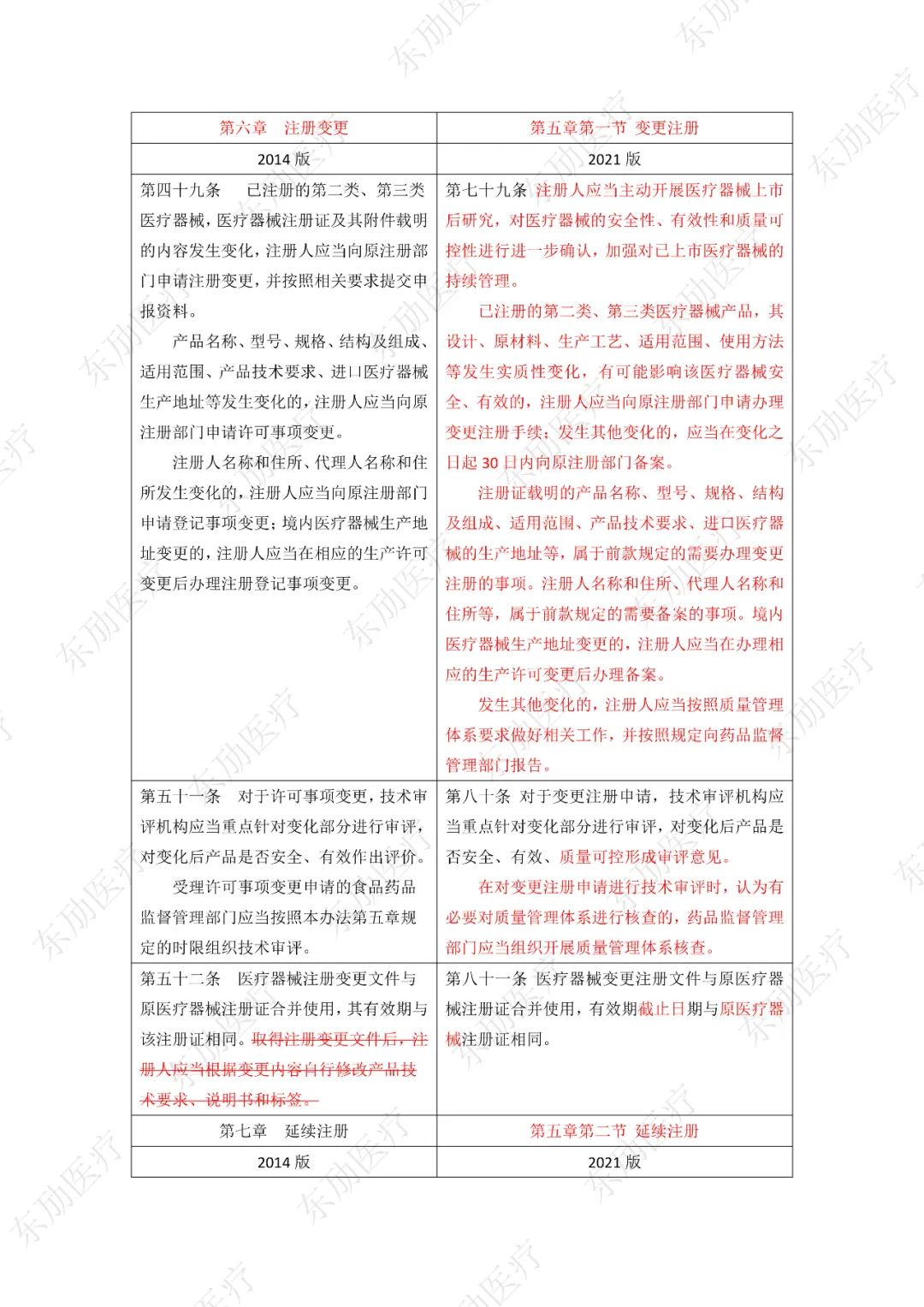
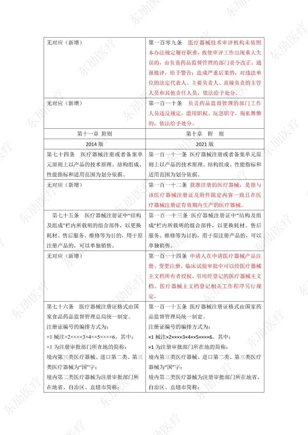
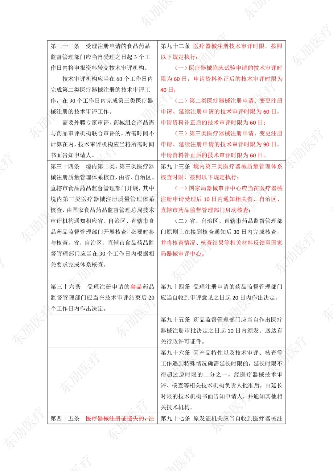
对比2014年《医疗器械注册管理办法》(国家食品药品监督管理总局局令第4号),2021年《医疗器械注册与备案管理办法》(国家市场监督管理总局令第47号)共计十章一百二十四条,其中新增四十二条,将在2021年10月1日正式实施。修改幅度之大、内容之广、受到行业高度关注。为了方便大家进一步理解《医疗器械注册与备案管理办法》最新修订的内容,并在实际工作中参照执行,本文特将《医疗器械注册管理办法》(国家食品药品监督管理总局局令第4号)《医疗器械注册与备案管理办法》(国家市场监督管理总局令第47号)条款内容作出一一对应,以供大家参考。


后续,东劢医疗将通过医疗器械合规研究中心,联合领域专家学者、企业负责人等对新版《医疗器械注册与备案管理办法》进行解读。

注:红色为删除内容;红色为修改内容。











【来源】国家市场监督管理总局

【全文整理】医械产业化合规与加速平台

【声明】部分文章和信息来源于互联网,不代表本订阅号赞同其观点和对其真实性负责。如转载内容涉及版权等问题,请立即与我们联系,我们将迅速采取适当措施。

声明:
1、凡本网注明“来源:小桔灯网”的所有作品,均为本网合法拥有版权或有权使用的作品,转载需联系授权。
2、凡本网注明“来源:XXX(非小桔灯网)”的作品,均转载自其它媒体,转载目的在于传递更多信息,并不代表本网赞同其观点和对其真实性负责。其版权归原作者所有,如有侵权请联系删除。
3、所有再转载者需自行获得原作者授权并注明来源。

最新评论

关闭

官方推荐 上一条 /3 下一条

客服中心 搜索 洽谈合作
返回顶部