立即注册找回密码

QQ登录

只需一步,快速开始

微信登录

微信扫一扫,快速登录

搜索

诊断技术|引物的设计——检测的特异性、稳定性和扩增效率

2021-8-26 16:48| 编辑: 沙糖桔| 查看: 6956| 评论: 0|来源: 诊断科学 | 作者:STEPHEN A.BUSTIN

摘要: 这是一个技术专栏,在这个专栏当中,由全球诊断技术大咖为大家带来诊断技术开发方面的技术谈谈,这是本系列的第十一篇,我们非常有幸邀请到了Anglia Ruskin University的STEPHEN A. BUSTIN教授为带来关于引物设计的 ...


这是一个技术专栏,在这个专栏当中,由全球诊断技术大咖为大家带来诊断技术开发方面的技术谈谈,这是本系列的第十一篇,我们非常有幸邀请到了Anglia Ruskin University的STEPHEN A. BUSTIN教授为带来关于引物设计的讲解。

4

检测的特异性

在大多数情况下,引物设计的目的是最大限度地提高PCR的特异性,这是由许多变量或多或少可预测的影响决定的,其中一个重要变量是引物3’端的序列。


重要的是,为特异性而设计的PCR测定更有可能在宽的动态范围内保持高效率,因为该测定不会产生非特异性的扩增产物,从而竞争PCR试剂或抑制主扩增反应。


当然,在有些情况下,特异性不是最重要的,例如,当目的是量化密切相关但有差异的病原体时,就需要特殊的设计、优化和验证标准。


溶解曲线是评估扩增子特异性的标准方法,至少在是否扩增单一目标方面是如此。然而,必须强调的是,溶解曲线可能具有误导性,因为例如,它们可能受到次优引物和低模板浓度的共同影响。


图5 | 熔解曲线显示了从两个针对不同数量的两个目标DNA的检测中得到的Tm转移。

A、在较高的浓度下(a-d)),qPCR测定完成后没有明显的引物二聚体。随着模板浓度降低到50拷贝(e),一个非特异性产物开始出现,在最低浓度时成为唯一产物(f)。

B、该检测在所有目标浓度下都记录了相同的Tms,即使在最低浓度下(5拷贝)也没有明显的引物二聚体。使用这两种检测方法时,在NTCs中都没有检测到扩增产物。


图5显示了用模板以不同浓度存在的样品得到的溶解曲线。图5a显示,在两个最低的浓度下,产生的非特异性扩增产物的Tms比特异性扩增子低。


显然,这种检测方法不能可靠地用于检测存在于低浓度的目标。


有趣的是,NTCs,即完全没有DNA存在的样品,没有记录(非特异性)扩增产物,表明背景基因组DNA可以参与非特异性扩增/聚合作用。


有时这种背景引物和非特异性扩增是无法补救的,但往往可以设计出在任何模板浓度以及NTC中都没有非特异性扩增的检测方法(图5b)。


在这里,即使是记录Cq为35的目标浓度的扩增,也会产生一个特定的溶解曲线。同样,NTCs没有显示出非特异性放大的迹象。有时,检测行为可能是依赖于母液的,只有在某些缓冲液组成中检测到非特异性扩增,可能与不同的Mg2+浓度有关。


5

检测的稳定性

Ta的优化是qPCR检测的经验验证和优化过程中的一个有用步骤。它通过显示产生最低Cq而不扩增NTC的温度(或温度范围),提供了一个引物组稳健性的直接指示。


灵敏度的两到四倍差异对针对高表达mRNA的人来说可能并不重要,但对诊断性检测来说,它可能意味着阳性和假阴性结果之间的区别。


qPCR引物的Ta特性可能差别很大。有些检测不是很稳健,如果不是在引物的最佳Ta值下进行,就会很快崩溃。


这一点很重要,因为这类检测在现实世界中往往也是有问题的,样品的纯度、DNA浓度或其他DNA的存在都可能不是最佳的。


此外,目标拷贝数可能在很大的范围内变化,试剂、塑料器皿或仪器可能与建立检测时所用的不同。


图6|温度梯度显示了PCR检测的不同稳健性。

A、使用Bioline的Sensifast SYBR mastermix(目录号BIO-98050)对从人脑RNA制备的cDNA进行PCR的方案。

B、使用Bio-Rad公司的CFX qPCR仪器对阿帕林(NM_033207, F: GCCATGGAGGAAAGTGACAGACC, R: CTCATGTGTGGGTGATCTCCTAGG)进行扩增图和溶解曲线记录。

C、ACSBG1 (NM_015162.4, F: CTACACTTCCGGCACCACTGG, R: GTCCACGTGATATTGTCTTGACTCAG)的扩增图和熔解曲线。

D、GFAP (NM_002055.5, F: TGGAGAGGAAGATTGAGTCGCTGG, R: CGAACCTCCTCCTCGTGGATCTTC)的扩增图和溶解曲线。

E、在不同的退火温度下记录的Cqs,显示了在7C温度梯度下记录的Cq的差异。


图6显示了一个不理想的检测的典型结果,其中qPCR使用59 C和67 C之间的梯度Tas(图6a),使用针对三个人脑特异性基因的引物进行的。


从扩增图中可以看出,Opalin引物远非理想,因为它们的最佳Ta范围很窄(图6b),也就是说,Cqs被广泛分散,导至Cqs与它们的最佳Cq相比明显偏低。


这种检测方法不稳定,很可能导至次优扩增,因此,应该重新设计这对引物。此外,溶解曲线分析(插图)表明,这种检测方法的特异性也可能存在问题,因为每个Ta的溶解曲线都不一样。


图6c所示的ACSBG1检测方法比上面的Opalin检测方法更稳健,但仍远非理想,很可能还可以改进。


然而,我们强调,稳健性和特异性没有必然的联系,因为这种检测方法产生的溶解曲线在所有的Tas都显示出相同的峰值(插图)。


另一方面,稳健性检测的容忍度要高得多,在广泛的Tas范围内产生类似的Cqs,如图6d所示的GFAP检测。


在相同的8摄氏度范围内得到的Cqs相差不到1,溶解曲线(插图)证实了该温度范围内的检测特性。值得注意的是,计算的Tas和实际的Ta范围可能有很大的不同。


有许多旨在帮助研究人员设计高效引物的指南,大多是基于长期以来建立的规则,并对引物的3’端给予了很多关注。经常给出的建议是在3’端包括一个G或C,并且有两个G或C碱基(GC钳),但最后5个碱基中不超过两个。


在实践中,这些规则可以指导研究者,但不一定在任何情况下都是正确的。


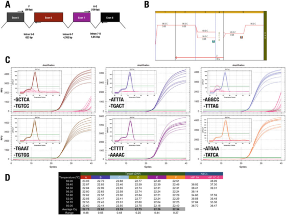
图7 | 引物3’端对特异性或效率的影响极小。

A、针对人类HIF-1α(NM_181054.2)基因的引物的位置。

B、使用安捷伦Brilliant III SYBR Green母液(目录号600882)扩增六个检测项目的方案。

C、由Bio-Rad的CFX qPCR仪器和3’端引物记录的扩增图和溶解曲线。NTCs显示为红色。

D、每个检测项目的Cqs记录


例如,图7中的结果与3’端规则相矛盾,所有设计产生的结果基本相同,只有两个引物组合在NTC中导至非特异性扩增。


然而,我们不能支持GC夹的影响,因为在这种情况下,将A或T作为最多30个碱基并不会降低特异性。


试验C,其中F引物以GGCC结尾,确实在NTCs中记录了Cqs,表明人们可能想在30-末端避免这些序列。我们强调,确定引物对的最佳3’端序列的唯一方法是对一些候选引物进行实验的评估。


6

扩增效率

重要的是,虽然非特异性的PCR检测永远不可能成为特异性的,但扩增效率可以通过改变酶、母液、添加剂和循环条件以多种不同的方式进行调整和最大化。


评估PCR检测的效率最好使用目标核酸的10倍或5倍的连续稀释液,即“标准曲线法”。


如果使用PCR扩增子或合成DNA目标来生成标准曲线,这些目标的连续稀释液应与恒定数量的背景DNA(如基因组DNA)混合。

图8 | 稀释曲线评估PCR的效率。

A、使用针对HIF-1的引物:F:AAGAACTTTTAGGCCGCTCA和R:TGTCCTGTGGTGACTTGTCC和Agilent的Brilliant III SYBR Green mastermix(目录号600882)进行PCR和融化曲线条件。

B、100 ng RNA被逆转录,稀释2倍,将连续稀释的cDNA样品稀释5倍到1 ng人类基因组DNA。熔解曲线显示在插页中。

C、对第二个cDNA样品重复RT反应、稀释和连续稀释,结果相似。


图8显示了两条标准曲线,在两个不同的cDNA样品上使用相同的检测方法,结果是效率相当,约为100%,R2值也相似,即实验数据与回归线的拟合程度或数据的线性程度。


两条标准曲线具有可比性,但并不完全相同,如果目的是准确量化目标,那么必须注意的是,提供拷贝数计算而不说明不确定性是不可接受的。


图9 | 与使用标准曲线进行量化相关的测量不确定性。

A、使用针对GAPDH(NM_002046)的引物进行PCR和溶解曲线条件。F:ACAGTTGCCATGTAGACC和R:TAACTGGTTGAGCACAGG和Bioline的Sensifast SYBR mastermix(目录号BIO-98050)。

B、用Bio-Rad的CFX qPCR仪器记录的扩增图、溶解曲线和标准曲线。

C、标准曲线图和95%的置信区间(CI)。

D、从稀释曲线中得出的三个Cq值的拷贝数和95%的置信区间。


图9显示,对于一个优化的检测,单一标准曲线的固有变异性,大约是2倍(95%置信区间,最小到最大),这可能是可以预期的最小变异性。

 

关于 STEPHEN A. BUSTIN

STEPHEN A. BUSTIN是英国科学家,2004年至2012年曾任伦敦玛丽皇后大学分子科学教授,并于2006年开始担任密德萨斯大学的客座教授。2012年,他被任命为Anglia Ruskin University的联合健康与医学教授。


 

关于Anglia Ruskin University

Anglia Ruskin University是一所在英国英格兰剑桥及切尔姆斯福德设有校舍的公立大学,其原名为Anglia Polytechnic University,通常被人们简称为ARU,在2005年10月改为现在使用的名字。



声明:
1、凡本网注明“来源:小桔灯网”的所有作品,均为本网合法拥有版权或有权使用的作品,转载需联系授权。
2、凡本网注明“来源:XXX(非小桔灯网)”的作品,均转载自其它媒体,转载目的在于传递更多信息,并不代表本网赞同其观点和对其真实性负责。其版权归原作者所有,如有侵权请联系删除。
3、所有再转载者需自行获得原作者授权并注明来源。

最新评论

关闭

官方推荐 上一条 /3 下一条

客服中心 搜索 洽谈合作
返回顶部