立即注册找回密码

QQ登录

只需一步,快速开始

微信登录

微信扫一扫,快速登录

搜索
小桔灯网 门户 资讯中心 感染诊疗 查看内容

施毅教授:CRO感染的治疗除了替加环素、多黏菌素、思福妥这「三剑客」,还能靠啥?丨C ...

2021-7-3 22:16| 编辑: 小桔灯网| 查看: 9464| 评论: 0|来源: 呼吸界丨作者:施毅

摘要: 非常高兴与大家一起探讨关于耐药菌的治疗。大家知道细菌感染属于一个永恒三角,这个「三角」解决起来有点难。最近世界卫生组织(WHO)联合世界动物卫生组织,以及联合国粮农组织,联手将抗菌药物统一命名为抗微生物 ...



非常高兴与大家一起探讨关于耐药菌的治疗。大家知道细菌感染属于一个永恒三角,这个「三角」解决起来有点难。



最近世界卫生组织(WHO)联合世界动物卫生组织,以及联合国粮农组织,联手将抗菌药物统一命名为抗微生物药物(Antimicrobials),就是希望大家能合理地应用。但实际上如果真的要应用起来,其中的差别会很大。打个比喻:有人看到一幅落霞的美景,水面上有无数飞鸟,有水平的人也许会立刻吟诗「落霞与孤鹜齐飞,秋水共长天一色」,而到达不了那个水平的人看到这样的景色,只会大呼一声「这么多鸟!真好看!」这个比喻的意义是,每个人的临床思维,都会根据各人的眼界不同而有所不同,高水平与低水平之间差别巨大,这是由于抗菌药物的合理应用涉及很多方面,但我们最不希望是没有临床思路而只有临床「套路」。


碳青霉烯类抗菌药倒下」后,能指望的是替加环素、多黏菌素、思福妥三剑客……但中国革兰阴性菌感染时「三剑客」也会遇到难以解决的困境


我们知道碳青霉烯类抗菌药是大家都认可的、到目前为止治疗严重感染最重要作用的药物。其结构特殊,与青霉素类的青霉环相似,但噻唑环上的硫原子为碳所替代,6位羟乙基侧链为反式构象,正是这个构型特殊的基团具有超广谱的、极强的抗菌活性,对β-内酰胺酶高度的稳定性以及毒性低等特点;其抗菌谱广:包括革兰阳性菌、阴性菌、需氧菌、厌氧菌均有很强的抗菌活性:公认为目前上市抗菌药物中的最强者;适应证宽:在多重耐药菌感染、需氧菌与厌氧菌混合感染、重症感染及免疫缺陷患者感染中发挥着重要作用。



可是大家知道碳青霉烯类抗菌药物是如何分类的吗?其实过去只有一类(即第二类),包括亚胺培南、美罗培南、帕尼培南、比阿培南、多利培南。后来出现了厄他培南,后者对非发酵菌无效,因此把它们分成了两大类(厄他培南为第一类)。但是所有这些碳青霉烯类再强也不能治疗MRSA,因此希望出第三类,能够同时治疗MRSA的碳青霉烯类抗菌药物。



看看现状:我们有前6种抗菌药物(中国没有引进多利培南),大家好像认为没有能够治疗MRSA的,但接着看,有了托莫培南和阿祖培南,这是能够治疗MRSA的碳青霉烯类。又有人说,碳青霉烯类只有静脉、没有口服的。有了,替吡培南,可以口服。又有人说,这些都是国外的,有我们自己国产的吗?也有了,百纳培南、艾帕培南。因此,碳青霉烯类抗菌药物在不断的发展当中。



这是2017年2月WHO首次发布12种致命耐药细菌清单。其中,被列为1类重点(极为严重)的就是碳青霉烯类耐药的鲍曼不动杆菌(CRAB),碳青霉烯类耐药的铜绿假单胞菌(CRPA),以及碳青霉烯类耐药的、产超广谱β-内酰胺酶(ESBL)的肠杆菌目(CRE)。我们叫它CRO。其中最难对付的就是CRE。



为什么CRE最难对付?因为CRE的问题在全球广泛存在,新定义纳入人群更广泛。


CRE的最新定义是什么?肠杆菌目细菌满足以下任一条件即为CRE:① 对任一碳青霉烯类抗菌药物耐药,亚胺培南、美罗培南或多立培南的最低抑菌浓度(MIC)≥4mg/L,或厄他培南MIC≥2mg/L;② 产生碳青霉烯酶;③ 对于天然对亚胺培南非敏感细菌(如摩根摩根菌、变形杆菌属、普罗威登菌属),需参考除亚胺培南外的其他碳青霉烯类抗菌药物的MIC。



上图可以看到鲍曼不动杆菌、铜绿假单胞菌、肺炎克雷伯菌对亚胺培南和美罗培南耐药的变迁(CHINET 2005-2020)。15年来,碳青霉烯类的使用量不断上爬,与耐药菌的分离率上升密切相关,近年来在严管管理之下,好不容易看到CRO的分离率终于有一点点下降。



针对77株CRE药敏结果数据显示:CRE对临床常用抗菌药物的敏感率均较低。问题在于碳青霉烯类耐药还有药用吗?放眼一看这个柱状图,全是「树桩子」。当然还4棵「树」,但实际只有两个药,多黏菌素和替加环素。四环素类治疗CRE,目前尚无理想的抗菌药物。因此我们应该思考,临床中针对CRE感染,应如何选择适当的抗菌治疗方案?碳青霉烯类抗菌药「倒下去」以后我们还能指望谁?一定是「三剑客」:替加环素、多黏菌素、思福妥。


看XDR、PDR肠杆菌目细菌的抗菌治疗,有多黏菌素(国内品种众多)和替加环素(剂量不断增加),磷霉素的联合治疗(多黏、替加、碳青霉烯类、氨基糖苷类),(头孢他啶、头孢吡肟、亚胺培南)+克拉维酸(对KPC有一定的抑制作用)?以及氨曲南+阿米卡星?(产金属酶包括NDM-1部分菌株仍对此2药敏感),头孢他啶/阿维巴坦(应用经验不足)。因此结论是:治疗CRE尚无理想的抗菌药物。



除了多黏菌素、替加环素,就是新出来的思福妥。这「三剑客」真能满足我们的要求吗?从抗菌谱分布图我们可以一目了然地看到,这「三剑客」的抗菌谱和抗菌活性各有不同。面对碳青霉烯类耐药,临床可选择的治疗药物非常有限。



而抗菌谱最宽的还是多黏菌素。再看看其他药物的缺点,替加环素的问题是剂量不足。即使是首剂200mg,然后100mg/q12h维持都觉得不够,国际上已经有用到150mg/q12h甚至用到200mg/q12,这真的管用吗?真不一定,但不良反应的增加却是一定的。



大家知道现在欧洲已经把替加环素的折点降到了0.5mg/L,如果我国也以0.5mg/L为折点的话,则耐药更为严重了。那就指望多黏菌素?但多黏菌素又有一个异质性耐药问题,它可以导至治疗失败,剂量计算起来又复杂,大家还担心它的肾毒性,所以它也有一定的局限性。



目光又集中在了思福妥(头孢他啶/阿维巴坦)。可是大家看2020年CHINET的数据,在CRKP中,思福妥的耐药率已经达到了15%。思福妥才上市多久啊?所以,中国革兰阴性菌感染时,「三剑客」都会遇到各自存在的一些困境。


针对病原菌CRE、铜绿假单胞菌、鲍曼不动杆菌等,如何推荐治疗方案?……办法是联合药敏和联合治疗,众多指南也提示我们在联合治疗中该如何选择


面对难题,办法就是联合药敏和联合治疗。


当然首先要知道的是面对CRO,不能仅仅是考虑抗菌药物。我们能够做得更好,这就是全方位管理CRO感染。1、从源头遏制耐药菌传播——感控至关重要:手卫生、设备卫生、接触预警、实验室预警、医务人员教育、患者及相关医务人员隔离、耐药菌筛查、抗生素管理;2、合理使用所有的抗菌药物,减少选择性压力——联合治疗:选择适当的联合用药方案。如当细菌对碳青霉烯类药物的MIC≤8-16ug/ml时,可使用含碳青霉烯类的联合治疗方案。其他方案是替加环素为基础、多黏菌素为基础的联合治疗等。精准治疗:基于耐药水平及耐药机制的精准治疗,按照PK/PD原理优化剂量及给药方案;3、健全耐药监测数据——建立本地区流行病学数据资料:除了CARSS CHINET CARST…外,应完善医院或科室自己的致病菌流行病学及药敏监测数据,以指导优化抗菌药物的选择;4、开发新的武器,比如激励新药研发以共抗耐药问题。



当然,最重要的,我们还是得靠治疗。联合治疗是一个方向。如果「三剑客」管用,我们能不能有效的联合治疗?问题的关键在于如何去联合?



从2018中国HAP/VAP 指南推荐来看对CRO感染的联合治疗药物(这是范红教授起草的),其中CRE的联合治疗推荐了多种药物,有磷霉素,阿米卡星等氨基糖苷类,以及碳青霉烯类。如果碳青霉烯类MIC为4~16mg/L时,还可以与其他药物联合使用;但如果碳青霉烯类MIC>16mg/L时,就要避免使用。所以我们看到了有含碳青霉烯类的联合治疗方案,也有不含碳青霉烯类的联合治疗方案。具体应根据患者的个体情况而定。



再看针对铜绿假单胞菌如何推荐药物。同样可以看到对MDR、XDR和碳青霉烯类耐药菌,我们分别提出了联合治疗的方案。因此大家同样可以根据经验的联合治疗方案去选择。



同样,对鲍曼不动杆菌,也提出了推荐药物。什么时候是含有舒巴坦的联合治疗方案,什么时候是不含舒巴坦的联合治疗方案。因此我们还是看到了一定的希望,至少可以通过联合治疗来解决耐药困境。



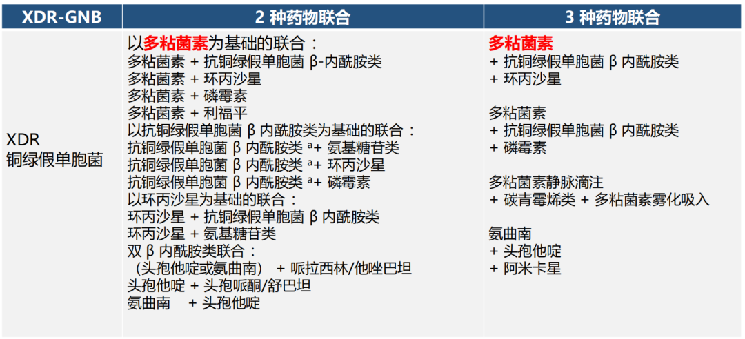
这是2017 XDR感控中国专家共识里面对于CRO感染的推荐治疗。广泛耐药革兰阴性杆菌(XDR):除1~2类抗菌药物(主要指多黏菌素类和替加环素)外,几乎对所有类别抗菌药物不敏感(抗菌药物类别耐药的确定同 MDR)。可以看到肠杆菌目细菌耐药和铜绿假单胞菌耐药时如何联合。


但问题又来了,这么多的方案,大家一定会问,我如何选择抗菌药物的组合呢?这又牵涉到个体化。面对个体化,也有如此多的药物可供选择,我们就必须综合考虑以下因素,来选择最合适的方案:



我们千万不要小看这里的每一个因素。比如既往用药情况和药物过敏史,我们在临床实践中真的看到有的医生,患者在院外已经用了头孢他啶一个星期无效后来住院,他依然给患者用头孢他啶经验性治疗。而头孢他啶要真的对这个患者有作用,那他还需要来住院吗?所以,既往用过的药物就应该回避;其次是患者病情的严重程度,可决定你是用碳青霉烯类药物还是酶抑制剂复方制剂;第3点:患者的器官功能状态、基础疾病,也会决定你在这组方案中选择哪些合适的药物。当然包括你所选用的药物要能够作用到达感染发生的部位,比如说达托霉素,它在肺组织没有浓度,肺部感染时这个药再好你也不要用它。这就是这张图的意义,告诉我们如何在众多的联合治疗方案中,你究竟选哪一种,这就是实际临床诊治中的个体化治疗。


因此,国际共识指南在对多黏菌素的联合治疗中指出,CRE感染的联合治疗多黏菌素B可与一种或多种对CRE敏感的其他药物联合使用,每日给药剂量为1.5-2.5mg/kg,分两次静脉滴注;如无敏感药物,可以优先联合敏感性折点最低的药物(例如碳青霉烯类)。而非发酵菌(CRAB和CRPA)感染的联合治疗,多黏菌素B可与一种或多种对非发酵菌敏感的其他药物联合使用。如无敏感药物,可以单独使用多黏菌素(鲍曼不动杆菌),或优先联合(铜绿假单胞菌)敏感性折点最低的耐药药物(例如碳青霉烯类)。这些指南给予了我们提示,究竟在联合治疗中该如何选择。


从多个试验和试验报告中可了解到,关于联合药敏最核心点是从经验到精准,为我们指明了今后联合治疗的方向


这部分的幻灯片引自胡付品教授



关于联合药敏,它的核心点是从经验到精准。这也为我们指明了今后联合治疗的方向。首先看标准的方法:棋盘法。什么是棋盘法?就是两个一组两个一组地对比,探讨所有的各种组合,但这种方法做起来真难。就算是胡付品教授来做也不一定有精力做,因为太难了。那能不能有选择的两个一组地去做联合药敏呢?目前这是一种可行的方法。这需要一定的技术,但至少可以给我们提供了一个方向。



这张图也是引自胡付品教授的授课内容。中间这一块是阿米卡星,最后才发现,原来它和美罗培南在一块就没有协同作用。但是它和头孢他啶放在一块,就产生了协同作用。因此,联合药敏可以告诉我们,这个病人的这个感染细菌,用阿米卡星加头孢他啶可能是最适合的选择,因为有协同作用。



同样,再看克拉维酸。克拉维酸在前面(图左)这个病人,可以与头孢噻肟一起加亚胺培南产生协同作用。另外一个病人(图右)是克拉维酸加头孢他啶产生协同作用。当然这里主要用的是克拉维酸加亚胺培南,此时克拉维酸要用大的剂量。



这是产KPC联合NDM肺炎克雷伯菌联合,同样可以看到,这么多药物放到一起,其中哪一些是可以产生协同作用的。



除了纸片的联合药敏试验,同样可以用Etest去交叉、去筛选,看能不能找到哪两个药物联合在一起更好。



这里有好几份CRE联合药敏试验报告,上面这个检测做出来的结果可以看到,肺炎克雷伯菌,亚胺培南加磷霉素。联合药敏,用亚胺培南加磷霉素就有效。



这个碳青霉烯类耐药鲍曼不动杆菌联合药敏试验同样可以看到哪些可产生协同作用。因此可以看到,联合药敏是可以帮助我们解决困境的。


未来「三剑客」的希望在哪里?……正在探索的对MDR/XDR革兰阴性菌有效的抗菌药——解决酶的问题



这是一种新药Cefderocol,头孢地尔,据说不会进入中国市场。这种新型铁载体头孢菌素(日本盐野义生产),对碳青霉烯耐药/多重耐药大肠埃希菌具有抗菌活性。它的疗效不亚于思福妥和碳青霉烯类,但它进入不了中国市场,因此不作过多解读。



产β-内酰胺酶是细菌耐药的重要机制。我们现在寄希望于合成一种碳青霉烯酶抑制剂。现在我们都知道,阿维巴坦能够抑制丝氨酸酶中的A类、C类和部分D类β内酰胺酶活性,包括ESBL、KPC、OXA-48和AmpC等,但它解决不了金属酶类。目前只有一个临床应用的药物能对金属酶类产生作用,就是氨曲南。



我们知道阿维巴坦加上头孢他啶就合成了思福妥,2019年,雷利巴坦加亚胺培南,成功合成了超级泰能,但目前尚未完成国内的临床注册研究。同样,在日本,法硼巴坦加美罗培南,合成了超级美平。



对于一直无法解决的金属酶问题,新开发了BOS-228(氨曲南的衍生物——LYS228),它既能解决金属酶,又能解决丝氨酸酶,但关键要看它对丝氨酸酶解决的能力有多强。如果强,还可行。如果不强,没有太大的作用。针对同时产生丝氨酸酶和金属酶的耐药革兰阴性菌,又有人提出,将氨曲南作为治疗革兰阴性菌复方制剂中的主药,且能够克服金属酶,同时联合阿维巴坦,克服细菌产生的丝氨酸酶。目前已有公司对这种药进行研发,并且这种药是有可能以后在中国上市的。



新药-Durlobactam是一种静脉给药的新型广谱A类、C类和D类β内酰胺酶(丝氨酸酶)抑制剂,可以恢复舒巴坦对中国大陆22个临床中心收集的982株鲍曼不动杆菌中大多数的活性;多黏菌素是同时唯一具有类似活性的药物。美国FDA授予舒巴坦/Durlobactam合格传染病产品认证和快速审批通道资格,将舒巴坦作为主药治疗鲍曼不动杆菌引起的HAP/VAP和血流感染。



那能不能有一个酶抑制剂,可以直接同时解决丝氨酸酶和金属酶呢?有。新型酶抑制剂:代号VNRX 5133,能够抑制A类、C类和D类β-内酰胺酶活性,也可以抑制B类β-内酰胺酶(金属酶)活性(除了VIM)。



再看四环素类衍生物,伊拉环素和奥玛环素。奥玛环素很快就要在中国上市了。但是,我个人认为它并没有比替加环素好多少,一是其抗菌谱并不比替加环素好多少(如对MRSA的作用),二是它对CRO的作用似乎也没有更强。目前主要是应用于社区获得性感染。



其实,大家最喜欢的还是多黏菌素。但是多黏菌素有个缺陷就是它的肾毒性。因此,目前正在探索的就是对 MDR/XDR革兰阴性菌有效抗菌药——没有肾毒性的多黏菌素,其方向就是解决多黏菌素类的肾毒性问题。



可以看到,2019年我们有了思福妥,2022年,伊拉环素/奥玛环素会上市,紧接着我们还会有头孢吡肟和5133这个新酶抑制剂的复方制剂,预计2024年会拥有没有肾毒性的多黏菌素。所以还是有许多新的希望来帮助我们。但是,我们也要更加清醒地认识到,抗菌药物的开发,永远也赶不上细菌耐药的产生。所以最终我们寄希望于能够合理地用好现有的抗菌药物,尽量减少耐药菌产生,帮助我们解决耐药的问题,新药只是今后的方向之一。



参考文献 (可上下滑动浏览)


1.Shah PM and Isccas RD. J Antimicrob Chemother,2003,52:538-544

2.Shah PM, Isaacs RD J Antimicrob Chemother 2003;52:538–542;
3.Thomson KS, Smith Moland E J Antimicrob Chemother 2004;54:557–562;
4.Mouton JW et al Clin Pharmacokinet 2000;39:185–201.
5.Vivas R et al. Microb Drug Resist. 2019 Feb 27.
7.胡付品 朱德妹.中国感染与化疗杂志.2018;18(3):331-335.
8.Fupin Hu, et al., JMM 2012; 61:132-136
9.PP-ZVA-CHN-0072 Expiration date:2020-09-08
10.中华医学会呼吸病学分会感染学组. 中华结核和呼吸杂志. 2018;41(4):255-280.
11.王明贵.中国感染与化疗杂志, 2017. 17(01) :82-92.
12.Nation GL,Lancet Infection Dis 2015;15:225-34
13.多黏菌素优化使用国际共识指南
14.Journal of Antimicrobial Chemotherapy
15.From https://doi.org/10.1093/dkaa119
16.Zhanel GG,et al.Drugs. 2019 Feb;79(3):271-289.
17.From http://adisinsight.springer.com/drugs/



专家介绍

施毅

南京大学医学院附属金陵医院呼吸与危重症医学科 教授、主任医师、博士生导师、博士后导师;美国胸科医师学会资深会员;江苏省医学会呼吸病学分会第七、八届主任委员;中国医药教育学会感染疾病专业委员会常委;中国医药教育学会真菌病专业委员会常委;中国老年医学会呼吸病学分会常委兼感染学术委员会主任委员。


本文由《呼吸界》编辑 冬雪凝 整理,感谢施毅教授的审阅修改!


声明:
1、凡本网注明“来源:小桔灯网”的所有作品,均为本网合法拥有版权或有权使用的作品,转载需联系授权。
2、凡本网注明“来源:XXX(非小桔灯网)”的作品,均转载自其它媒体,转载目的在于传递更多信息,并不代表本网赞同其观点和对其真实性负责。其版权归原作者所有,如有侵权请联系删除。
3、所有再转载者需自行获得原作者授权并注明来源。

最新评论

关闭

官方推荐 上一条 /3 下一条

客服中心 搜索 洽谈合作
返回顶部