立即注册找回密码

QQ登录

只需一步,快速开始

微信登录

微信扫一扫,快速登录

搜索
小桔灯网 门户 资讯中心 企业杂谈 查看内容

春寒料峭,呼吸道十二项病原体检测备受关注

2021-3-2 11:29| 编辑: 沙糖桔| 查看: 3236| 评论: 0|来源: ivd行业的硬菜

摘要: 春寒料峭,呼吸道病原体又肆无忌惮的活跃起来。每年冬春季,呼吸道病原体感染都处于高发阶段。医院儿科、呼吸内科、门急诊等都处于超高负荷运转状态。且因引发呼吸道疾病的病原体众多,若医院开展项目不足,往往会导 ...


春寒料峭,呼吸道病原体又肆无忌惮的活跃起来。每年冬春季,呼吸道病原体感染都处于高发阶段。医院儿科、呼吸内科、门急诊等都处于超高负荷运转状态。且因引发呼吸道疾病的病原体众多,若医院开展项目不足,往往会导至医患关系特别紧张。

急性呼吸道疾病是全球范围内人类疾病和死亡的主要原因之一,其主要由细菌和非典型呼吸道病原体引起。近年来随着各种抗生素的广泛应用,呼吸道细菌感染有所降低,而由非典型病原体引起的呼吸道感染呈上升趋势。已报道的非典型呼吸道病原体及病毒有很多,最常见的有:肺炎支原体、肺炎衣原体、呼吸道合胞病毒、腺病毒、流感病毒、副流感病毒、柯萨奇B病毒、人细小病毒B19、麻疹病毒等。


· 常见呼吸道疾病与相关病原体关系 ·



· 临床现状堪忧 ·


■  发病

1) 急性呼吸道感染据我国各类感染首位

2) 呼吸道感染居我国院感首位

3) 肺炎在我国发病率高,在各种致死病因中居前5位

4) 肺炎是我国5岁以下儿童的发病数及死亡数均居疾病之首

5) 肺炎是我国65岁以上老年人疾病死亡的首位

■  临床病程迁延、并发症增多,治疗失败

■  抗生素滥用

■  治疗不足与治疗过度,患者及医疗机构负担重


· “限抗令”下套餐组合更受青睐 ·


呼吸道病原体感染引起的呼吸道疾病是一种常见病、多发病。近年来,由于抗生素的滥用已经造成了严重的耐药现象、降低了治疗效果,同时也增加了经济负担、心理负担。因此,呼吸道疾病应早诊断早治疗,减少其流行的机会。


精准医疗下套餐组合模式,助力限抗令政策



呼吸道病原体检测的方法学有很多,比如培养法、PCR法、间接荧光法、直接荧光法、被动凝集法、胶体金法、化学发光法,真可谓是“百花齐放、百家争鸣”。其中采用最新POCT技术的呼吸道病原体抗体检测产品,在医院门急诊、各临床科室、家庭自检等众多场景中广泛应用,因此备受青睐。


· 康华生物&汉唐生物始终致力于为客户提供更全面的呼吸道病原体抗体检测解决方案 ·


产品种类更全,检测速度更快,质量反馈更优,临床评价更好!



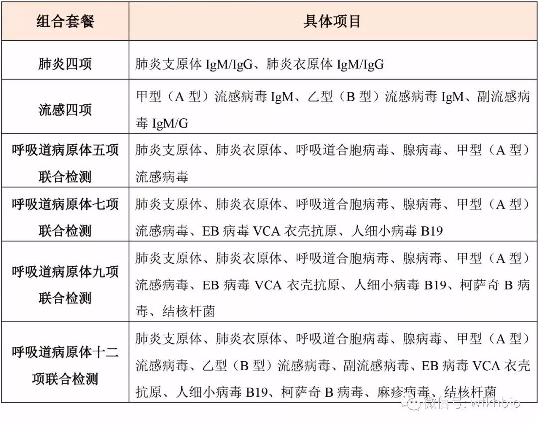
1)肺炎支原体IgM/IgG抗体检测试剂盒

2)肺炎衣原体IgM/IgG抗体检测试剂盒

3)呼吸道合胞病毒IgM/IgG抗体检测试剂盒

4)腺病毒IgM/IgG抗体检测试剂盒

5)麻疹病毒IgM/IgG抗体检测试剂盒

6)人细小病毒B19 IgM/IgG抗体检测试剂盒

7)副流感病毒IgM/IgG抗体检测试剂盒

8)结核杆菌IgG抗体检测试剂盒

9)柯萨奇B病毒IgM/IgG抗体检测试剂盒

10)A型流感病毒IgM抗体检测试剂盒

11)B型流感病毒IgM抗体检测试剂盒

12)EB病毒衣壳抗原(VCA)IgM/IgG/IgA抗体检测试剂盒


产品优势:

① 便捷:无需任何仪器设备,是真正的床旁检测(POCT)技术。

② 权威:肺炎支原体项目取得国家发明专利,康华生物参与了国家相关标准制定。

③ 快:速度更快呼吸道病原体检测试剂

④ 稳:独家工艺制作流程,共价包被更高纯度抗原表位成分,有效提高灵敏度和特异性,试剂盒不受类风湿因子、抗核抗体、抗线粒体抗体、高浓度非特异性IgG和IgM抗体等的干扰。

⑤ 准:采用进口NC膜,基因工程抗原、单克隆抗体等优质原辅材料,进一步保证产品的特异性和灵敏度。不存在HOOK效应,检测结果更准确。


· 应用场景广 ·


适用于医院门急诊、儿科、新生儿科、呼吸内科、诊所、家庭自检等各种POCT应用场景。

声明:
1、凡本网注明“来源:小桔灯网”的所有作品,均为本网合法拥有版权或有权使用的作品,转载需联系授权。
2、凡本网注明“来源:XXX(非小桔灯网)”的作品,均转载自其它媒体,转载目的在于传递更多信息,并不代表本网赞同其观点和对其真实性负责。其版权归原作者所有,如有侵权请联系删除。
3、所有再转载者需自行获得原作者授权并注明来源。

最新评论

关闭

官方推荐 上一条 /3 下一条

客服中心 搜索 洽谈合作
返回顶部