立即注册找回密码

QQ登录

只需一步,快速开始

微信登录

微信扫一扫,快速登录

搜索
小桔灯网 门户 资讯中心 临床CRO 查看内容

临床试验的0,Ⅰ,Ⅱ,Ⅲ,Ⅳ期究竟是研究什么?Ⅱa,Ⅱb期又是什么东东?

2021-2-17 00:21| 编辑: 小桔灯网| 查看: 12566| 评论: 0|来源: 临床与分析的哪些事

摘要: 前言一般化合物至少要经历从I期到III期的临床试验才能在相应的药监部门注册上市,在上市后某些药物可能会做IV期临床试验。临床试验一般会按顺序开展,一般不允许同时开展两个不同期的临床试验。那临床试验的0,Ⅰ,Ⅱ, ...

前言

一般化合物至少要经历从I期到III期的临床试验才能在相应的药监部门注册上市,在上市后某些药物可能会做IV期临床试验。临床试验一般会按顺序开展,一般不允许同时开展两个不同期的临床试验。那临床试验的0,Ⅰ,Ⅱ,Ⅲ,Ⅳ期究竟是研究什么?期研究中的Ⅱa,Ⅱb期又是什么东西?


我们都知道临床试验分为Ⅰ、Ⅱ、Ⅲ、Ⅳ期,不知道的自行补课。

中华人民共和国《药品注册管理办法》,第三十一条,规定:

“申请新药注册,应当进行临床试验。”

“临床试验分为I、II、III、IV期。”


0、Ⅰ~Ⅳ期临床试验,简单归纳描述如下。


0期临床试验:

在新药研究完成临床前试验、但还未正式进入正式的临床试验之前,FDA容许新药研制者使用微剂量(一般不大于100微克,或小于1%的标准剂量)在少量人群(10人左右)进行药物试验,以收集必要的有关药物安全及药代动力学的试验数据。其目的在于加快新药进入市场的速度。再之前,就是临床前研究(Preclincial Phase),包括动物试验等。

I期临床试验:

初步的临床药理学及人体安全性评价试验。观察人体对于新药的耐受程度和药代动力学,为制定给药方案提供依据。该期需要病例数较少,一般为20-80例。且均在专门的I期病房中开展,以便应付各种可能的突发情况。

I期试验的目标是要探索药物在人体使用的安全性问题,因此,除了肿瘤药物以外,通常会在健康志愿者中开展,并从最小剂量开始,摸索着增量来探索药物的最大耐受量,通过密切监测血药浓度来了解和认识药物在人体中的代谢情况(药代动力学),同时观察用药后的反应来确定药物可能的毒性靶器官等安全性问题。

II期临床试验:

治疗作用初步评价阶段。其目的是初步评价药物对目标适应症患者的治疗作用和安全性,也包括为III期临床试验研究设计和给药剂量方案的确定提供依据。此阶段的研究设计可以根据具体的研究目的,采用多种形式,包括随机盲法对照临床试验。该期的病例数比一期多,一般为100-300例。

Ⅱ期临床试验也可分为Ⅱa和Ⅱb试验。

由上可以看出,Phase Ⅱa主要是对疗效的一个探索性试验,而Phase Ⅱb主要是确定剂量,和进一步确定疗效。比如,选择少量病人在Ⅱa的时候针对几个不同适应症进行试验,从中选择效果较好的适应症,进入ⅡB试验以确定剂量。

也有人这么说:

一、“II期主要是探索剂量和给药方法的分期,常规IIa做个剂量探索实验,看到某一个剂量有苗头,再针对这个剂量进行一个小规模的IIB临床试验,进一步看看这个剂量的疗效和安全性,但一般也仅是看看趋势,没有完全展开,不会考虑统计的意义。如果发现不错,那就进行大规模的III期,如果发现苗头不是很好,那就不上III期了,这样主要是为了降低研发风险,毕竟III期的病例数和规模是很大了。

二、还有IIA做多个适应症,然后选一个适应症做小规模的IIB也是常见的,总之II期的目地就是给予III期充分的信心,如果没有信心就是暂停研发的依据。”
IIa进行剂量探索的、IIb验证新化合物有效性的有以下来源:

Clinical studies designed to evaluate dosing are referred to as phase IIA studies,and studies designed to determine the effectiveness of the drug are called phase IIB.

Phase IIA is specifically designed to assess dosing requirements (how much drug should be given).
Phase IIB is specifically designed to study efficacy (how well the drug works at the prescribed dose(s)).
Clinical trial - Wikipedia
IIa进行概念验证、IIb进行剂量探索的的有以下来源(这种最常见):

Phase IIa Studies (Proof-of-Concept)
A Phase IIa study designed to evaluate clinical concept is a study that is further on in the early development value chain; it serves to provide a more "definitive" read on the proof-of-concept for a given indication for which a new molecule is being developed (24–26). These double-blind, randomized, placebo-controlled trials intend to measure effect on a predetermined surrogate and/or clinical endpoint in a larger sample of patients and generally longer duration of therapy (~ up to 12 weeks). These studies provide the best opportunity in early drug development to more accurately refine dose and dosing regimen focus for definitive dose–response Phase IIb investigations.

An EOP2A meeting would occur after the completion of clinical trials that provide data on the relationship of dosing and response for the particular intended use (including trials on the impact of dose ranging on safety, biomarkers, and proof of concept). For the purposes of this guidance, end of phase 2A occurs after the completion of phase 1 trials and the first set of exposure-response trials in patients, and before beginning phase 2B (i.e., patient dose-ranging trial) and phase 3 clinical efficacy-safety trials.

fda.gov/downloads/Drugs
因此,个人感觉最合适的定义如下:
Phase IIa study of a set of Phase II studies, the earlier ones (often on fewer
patients) are sometimes referred to as Phase IIa.
Phase IIb study of a set of Phase II studies, the later ones are sometimes
referred to as Phase IIb.

期临床试验:

治疗作用确证阶段。其目的是进一步验证药物对目标适应症患者的治疗作用和安全性,评价利益与风险关系,最终为药物注册申请获得批准提供充分的依据。试验一般应为具有足够样本量的随机盲法对照试验。该期的病例数更大,一般为1000-3000。

由于样本量较大、观察期较长,药物上市前的大多数安全性数据均由Ⅲ期临床试验提供。 

Ⅲ期临床试验也可分为Ⅱa和Ⅱb试验。

Phase Ⅲa 其实就是注册试验(Pivotal Study),是以NDA为目的的。而Phase Ⅲb虽然也是在审批之前就开始进行了,但它的主要目的是为了发表文章,而不是注册。

IV期临床试验:

新药上市后由申请人自主进行的应用研究阶段。其目的是考察在广泛使用条件下的药物的疗效和不良反应;评价在普通或者特殊人群中使用的利益与风险关系;改进给药剂量等。病例数一般在2000以上。

另外,仿制药(非新药)不需要上述四期试验,而只需要生物等效性试验(BE)。生物等效性试验是指用生物利用度研究的方法,以药代动力学参数为指标,比较同一种药物的相同或者不同剂型的制剂,在相同的试验条件下,其活性成分吸收程度和速度有无统计学差异的人体试验,试验对象为健康男性,一般要求18~24例。

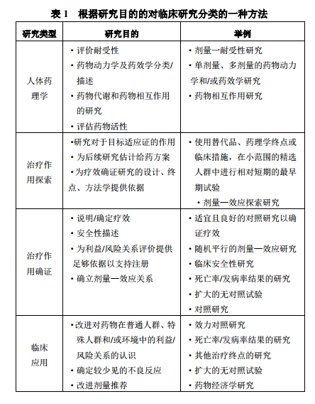
在ICH E8上有更准确的解释:

先就这么着,大家有个大概概念就行,以后找到资料了再更!

参考文献

  • Chow S-C, Liu J-P. Design and analysis of clinical trials : concept and methodologies. 2nd Editon. Hoboken, N.J.: Wiley-Interscience, 2004: 14.

  • Krishna R. Dose optimization in drug development. New York: Informa Healthcare, 2006: 66.

  • Day S. Dictionary for clinical trials. 2nd Editon. Chichester, England ; Hoboken, NJ: John Wiley & Sons, 2007: 153.

声明:
1、凡本网注明“来源:小桔灯网”的所有作品,均为本网合法拥有版权或有权使用的作品,转载需联系授权。
2、凡本网注明“来源:XXX(非小桔灯网)”的作品,均转载自其它媒体,转载目的在于传递更多信息,并不代表本网赞同其观点和对其真实性负责。其版权归原作者所有,如有侵权请联系删除。
3、所有再转载者需自行获得原作者授权并注明来源。

刚表态过的朋友 (0 人)

最新评论

关闭

官方推荐 上一条 /3 下一条

客服中心 搜索 洽谈合作
返回顶部