立即注册找回密码

QQ登录

只需一步,快速开始

微信登录

微信扫一扫,快速登录

搜索
小桔灯网 门户 资讯中心 医界动态 查看内容

最新!政府通知:大批县级医院升为三级医院(附名单)

2021-1-24 00:00| 编辑: 小桔灯网| 查看: 4228| 评论: 0|来源: 医疗器械经销商联盟丨编辑:十一酱

摘要: “文末附设备配置标准清单”政府最新消息,13家县级医院升级为三级综合医院日前(1月15日),河南省人民政府办公室最新召开的发布会上,河南省正式通报,省内13家县级医院晋升为三级综合医院。消息显示,河南首批完 ...




文末附设备配置标准清单


政府最新消息,13家县级医院升级为三级综合医院


日前(1月15日),河南省人民政府办公室最新召开的发布会上,河南省正式通报,省内13家县级医院晋升为三级综合医院。


消息显示,河南首批完成三级综合医院执业登记县级医院分别是:滑县人民医院、汝阳县人民医院、镇平县人民医院、登封市人民医院、太康县人民医院、汝州市第一人民医院、襄城县人民医院、泌阳县人民医院、平舆县人民医院、浚县人民医院、永城市人民医院、光山县人民医院、息县人民医院


不仅如此,据河南省卫健委主任介绍,目前省内已建成三级医院胸痛中心34所、二级医院胸痛中心37所,三级医院卒中中心16所、二级医院卒中中心74所,三级医院创伤中心22所、二级医院创伤中心17所,县级标准化危重孕产妇救治中心与危重新生儿救治中心各88个,其中省内105所县(市)人民医院也均已通过“二级甲等”医院评审。


与此同时,河南省卫健委主任还表示,要在“十四五”期间将综合医院、中医院、妇幼保健院达到“二级甲等”水平,其中70所(40所综合医院、20所中医院、10所妇幼保健院)设置为三级医院,真正把县级医院建成农村三级医疗卫生服务体系的龙头。


也就说,河南省内已经有大批的基层医疗机构成功转型升级,并且在未来5年内,县级医院仍是地区发展的重点。


多地卫健委通知,大批县级医院升三级


事实上,早在此前2020年末,就有多地卫健委发布通知显示,省内多家县级医院已经升为三级。


2020年11月26日,甘肃省4家县级医院被评为三级医院,分别为:庄浪县人民医院、静宁县人民医院、榆中县第一人民医院、靖远县人民医院


2020年4月,上海市9家区级医院将升级为三级综合医院,包括上海市浦东医院、上海市浦东新区公利医院、上海市浦东新区人民医院、上海市浦东新区周浦医院、上海市静安区中心医院、上海市徐汇区中心医院、上海市同仁医院、上海市闵行区中心医院、上海市松江区中心医院


此外,就在前不久,湖南安化县人民医院、安徽庐江县人民医院也被正式批准为三级综合医院。


可以说,随着后疫情时代医疗新基建的不断落地,全国范围内医疗机构的省级扩张也正在不断推进。


按照此前文件显示,县综合医院转三级的特别条件有:


  • 县域医疗中心建设单位;

  • 县(市)域内有2个以上二级医院,或有通过培育可以达到二级综合医院标准的乡镇卫生院;

  • 已经通过“二级甲等”评审,且评审结果在有效期内的医疗机构;

  • 达到国家三级综合医院医疗服务能力;

  • 设有重症医学科,包含ICU(重症监护室)、CCU(冠心病监护病房)、RICU(呼吸重症监护病房)、EICU(急诊重症监护室)、PICU(儿科重症监护病房)、NICU(新生儿重症监护中心)

  • 设有符合国家标准的胸痛中心、卒中中心、创伤救治中心、危重孕产妇救治中心及危重儿童和新生儿救治中心等也可以转三级。


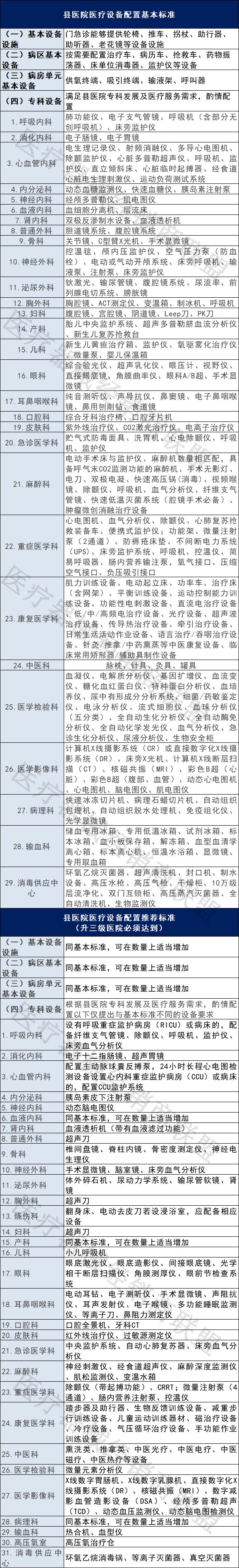
这也就意味着,随着基层医疗机构的不断升级,相关的设备配置及需求都将再度引起一波扩张热潮。


设备配置标准下发,基层医疗市场采购迎来巨大变革


早在2020年的3月底,河南省发布的《河南省三级医疗机构设置规划(2020~2025年)》(以下简称《规划》)中就明确提出,未来到2025年,要将河南省内三级公立医疗机构的数量新增162所,总体数量增加至262所。


其中,县级三级公立医疗机构70所,综合医院40所、中医医院20所、妇幼保健院10所,着重在交通不便、诊疗需求比较突出的偏远地区设置三级医疗机构。


并且,《规划》还鼓励三级综合医院较多的省辖市,专科相对较好的三级(或二级甲等)综合医院转型(或升级转型)为三级专科医院。鼓励现有二级医疗机构向儿童、妇产、精神和老年病等专科医院升级转型,鼓励有条件的二级妇幼保健院通过标准化建设和规范化管理升级为三级妇幼保健院


2025年各省辖市和县级新增三级公立医疗机构分布表  


*不含省本级7所  


就在此前2020年11月末,国家财政部就发布《关于提前下达2021年基本公共卫生服务补助资金预算的通知》表示,将下发542.97亿元的基本公卫补助资金,用于支持基层医疗机构的建设。


显然,随着国家对于基层医疗的投入不断加大,基层医疗市场也逐渐成为医疗器械市场中不容小觑的一部分。


升级三级医院,意味着县级医院不论是在政策支持,还是在医疗设备配置、医疗人才引进、医疗技术水平和诊疗能力提升等方面都将获得极大的好处。


可以说,随着市场的扩容,县域器械耗材市场的采购模式也迎来巨大变革。县域医疗机构会更加趋向于成立医共体,统一采购配送、统一支付货款


毫无疑问的是,大批医疗设备换代升级之后,医疗器械市场势必也将迎来大利好......


声明:
1、凡本网注明“来源:小桔灯网”的所有作品,均为本网合法拥有版权或有权使用的作品,转载需联系授权。
2、凡本网注明“来源:XXX(非小桔灯网)”的作品,均转载自其它媒体,转载目的在于传递更多信息,并不代表本网赞同其观点和对其真实性负责。其版权归原作者所有,如有侵权请联系删除。
3、所有再转载者需自行获得原作者授权并注明来源。

最新评论

关闭

官方推荐 上一条 /3 下一条

客服中心 搜索 洽谈合作
返回顶部