立即注册找回密码

QQ登录

只需一步,快速开始

微信登录

微信扫一扫,快速登录

搜索
小桔灯网 门户 资讯中心 国内新闻 查看内容

《健康体检基本项目专家共识》发布

2014-7-7 22:56| 编辑: 小桔灯网| 查看: 3228| 评论: 0|来源: 幸福侠侣

摘要: 2014年5月10日,第八届中国健康产业论坛暨中华医学会第六次全国健康管理学学术会议新闻发布会在京召开。会上,由全国近百位专家研讨编写的《健康体检基本项目专家共识》(以下简称《共识》)正式发布,《共识》包括 ...
2014年5月10日,第八届中国健康产业论坛暨中华医学会第六次全国健康管理学学术会议新闻发布会在京召开。会上,由全国近百位专家研讨编写的《健康体检基本项目专家共识》(以下简称《共识》)正式发布,《共识》包括健康体检基本项目目录、健康体检自测问卷和体检报告首页三部分。
    据中华医学会健康管理学分会统计,2013年,中国有各类体检机构已增至上万家,每年的体检人次达到3.5亿。在庞大的体检市场需求下,如何在众多体检机构与体检项目中进行选择一直是困扰公众的难题。

    据中华医学会健康管理学分会教授武留信介绍,该《共识》明确了必选和可选的体检项目,“希望能解决目前体检行业面临的基本项目不统一、服务内容不规范及公众不知如何选择等问题”。

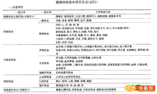
    其中,体检必选项目有三大类,第一类是体格检查,像身高、体重、腰围、臀围、血压、内外科检查、眼科检查等;第二类是实验室检查,包括血常规、尿常规、便常规等一般检查,也包括肝功能、肾功能、血脂、血糖等生化检查,还包括妇科细胞学检查;第三类是辅助检查,像心电图、X线检查、超声检查等。健康体检自测问卷在《共识》中被确定为必选项目。


背景知识:

健康体检或称健康检查是指对无症状个体和群体的健康状况进行医学检查与评价的医学服务行为及过程,其重点是对慢性非传染性疾病及其风险因素进行筛查与风险甄别评估,并提供健康指导建议及健康干预方案[1-2]。健康体检是实施疾病早期预防和开展健康管理的基本途径及有效手段之一[3]。

为了贯彻落实国务院《关于促进健康服务业发展的若干意见》[4]文件精神和前国家卫生部颁布的《健康体检管理暂行规定》(以下简称“体检规定”)[2],引领和促进我国健康管理(体检)机构与行业规范有序地开展健康体检服务。

中华医学会健康管理学分会、《中华健康管理学杂志》自2009年初以来,在前期部分专家工作基础上,组织全国相关领域专家进行健康体检基本项目的调研、论证,在广泛征求全国各级各类健康体检机构和专家、学者及广大健康体检从业者意见的基础上,经过反复讨论和多次修改,形成了《健康体检基本项目专家共识》(以下简称“体检共识”)。

该共识以国家相关政策和法规为基本遵循,以健康管理创新理论为学术指导,以循证医学证据为基本依据,充分学习借鉴欧美发达国家开展健康体检的成功经验,紧密结合我国实际及行业/产业发展的紧迫需求,突出了针对性、实用性及指导性。健康体检基本项目制订遵循以下原则:

1. 以健康评价和健康风险筛查为目的,重点掌握受检者健康状况、早期发现疾病线索;

2. 体检采用的技术方法或手段要科学适宜并有很好的可及性和可接受性;

3. 为保证健康体检的质量和安全,体检项目所采用的仪器、设备及试剂必须是经SFDA认证、有正式批准文号;

4. 体检项目要充分体现最佳成本效益原则,避免优先采用一些高精尖医疗技术设备,以免加重受检者的经济负担。

本共识是我国健康管理(体检)机构开展体检服务的基本参考依据,适用于全国各级各类从事健康体检的医疗机构和单位,对指导和引领我国健康体检机构及行业规范有序发展,促进健康管理学科与相关产业进步具有重大的现实意义。

1. 共识形成的主要经过

本共识的形成主要经历了以下3个阶段。第一阶段:2006至2009年,为本共识的调研论证及健康体检基本项目目录(以下简称“基本目录”)框架提出阶段。

2006初针对我国快速兴起的健康体检行业及服务产业,为引导健康管理服务规范有序发展,前国家卫生部医政司开始组织全国相关领域专家研究起草《健康体检管理暂行规定》(“体检规定”)及“基本目录”,专家组经过三年的努力,完成了“体检规定”的制定和“基本目录”框架初稿,但由于对基本体检项目内容上存在较大学术分歧,故国家卫生部医政司与2009年6月致函中华医学会健康管理分会,委托由该分会组织专家重新起草制定与“体检规定”相配套的“基本目录”。

第二阶段:2009至2010年,根据前国家卫生部颁布的“体检规定”中华医学会健康管理学分会和《中国健康管理学杂志》(以下简称“分会”和“杂志”),共同组织全国健康管理、公共卫生、临床医学、信息技术等领域的专家及健康管理(体检)机构的部分代表,组成起草组,先后组织了4次专家讨论会和专题研讨会,并于2009年8月形成了“体检目录”的送审稿。

2010年5月,在湖北武汉召开的“全国首届健康体检主任高峰论坛”上对“体检目录”送审稿进行了多层次沟通对话与讨论,形成了健康体检基本项目试行稿,并由“分会”组织全国部分健康管理(体检)机构进行试行验证。

第三阶段:2012年至今,在“基本目录”的试行过程中,根据发现的问题和部分专家建议对体检“基本目录”的整体构架和主要内容进行了修改和扩充,增加了统一的健康体检自测问卷和体检报告首页及相应内容,并于2012年12月在湖南长沙召开的“全国健康管理示范基地建设研讨会”上进行了广泛讨论,会后由共识起草组汇总各方意见形成了“健康体检基本项目专家共识”初稿,并于2013年开始在全国更多健康管理机构和专家中进行推广试用和意见征询。

2013年底,根据国务院《关于促进健康服务业发展的若干意见》(国发[2013]40号)文件精神,结合一年来共识在全国部分健康管理(体检)机构中推广使用发现的问题和建议,起草组对共识进行了多次修改形成待发表稿。2014年1-2月,起草组将共识待发表稿正式提交“分会”和“杂志”编委会审查。

“分会”和“杂志”于2014年2月27日发出通知,就共识中的三个附件及主要内容在“分会”全体委员、中华健康管理学杂志部分编委、全国各省市医学会健康管理分会及全国百余家健康管理(体检)机构进行最后一轮的意见征询,并依据征询到的意见和建议进行进一步修改和完善,形成最终稿。

2. 基本项目架构与主要内容

本共识包括健康体检基本项目目录、健康体检自测问卷和体检报告首页三个部分,形成相互关联的一个整体。其主要内容如下:

1. 体检基本项目目录

该基本项目目录的设置遵循科学性、适宜性及实用性的原则,采用“1+X”的体系框架,“1”为基本体检项目,包括健康体检自测问卷、体格检查、实验室检查、辅助检查、体检报告首页等5个部分。“X”为专项体检项目,包括主要慢性非传染性疾病风险筛查及健康体适能检查项目。

备选项目提出了每个专项检查的适宜人群和年龄范围,以满足当前我国民众对健康体检及健康管理服务多样化的要求,为我国健康管理(体检)机构的体检项目及套餐设置提供了基本学术遵循,并为进一步研究制定相关技术标准与操作指南提供基础。

基本项目(必选项目)”与“专项检查(备选项目)”的关系:“必选项目”是基础,是开展健康体检服务的基本检测项目,也是形成健康体检报告及个人健康管理档案的必须项目;“备选项目”是个体化深度体检项目,主要针对不同年龄、性别及慢性病风险个体进行的专业化筛查项目(详见附件1)。

必选项目主要内容包括健康体检自测问卷、体格检查、实验室检查、辅助检查、体检报告首页等五个部分。健康体检自测问卷和体检报告首页的具体内容详见附件2和附件3,其他三个部分构成了体检基本项目的主要内容。

1. 体格检查:包括一般检查和物理检查两个部分。一般检查包括身高、体重、腰围、臀围、血压、脉搏;物理检查包括内科、外科、眼科检查、耳鼻咽喉科、口腔科、妇科等。体格检查的内容设置依据为诊断学(第八版)[5],其中血压、体重、腰围及体重指数等指标均具有较高级别的循证医学研究证据,是健康体检和健康管理的重要指标和数据。

2. 实验室检查:包括常规检查、生化检查、细胞学检查三个部分。常规检查包括血常规、尿常规、粪便常规+潜血,其中血、尿、粪便常规检查是诊断学(第八版)规定的检查内容,而粪便潜血实验是直、结肠癌早期风险筛查指南[6]中推荐的筛查项目;

生化检查包括肝功能、肾功能、血脂、血糖、尿酸,其中肝、肾功能是诊断学(第八版)规定的检查内容,而血脂、血糖和尿酸等检查项目具有较高的循证医学证据并被国内外慢性病风险预防指南推荐[7-12];宫颈刮片细胞学检查是女性宫颈癌的早期初筛项目[13]。

3. 辅助检查:包括心电图检查、X线检查、超声检查三个部分。常规心电图检查和腹部B超检查是诊断学(第八版)和《健康体检管理暂行规定》中要求设置的项目,X线检查项目的设置严格遵循了国家卫计委《关于规范健康体检应用放射检查技术的通知》[14]要求,只设置了对成年人进行胸部X线正/侧位拍片检查,取消了胸部透视检查。

备选检查项目包括:慢性病早期风险筛查项目包括:心血管病(高血压、冠心病、脑卒中、外周血管病)、糖尿病、慢阻肺(COPD)、慢性肾脏疾病、部分恶性肿瘤(食道癌、胃癌、直结肠癌、肺癌、乳腺癌、官颈癌、前列腺癌)等,所有专项检查项目均列出了相应的指南和重要研究报告,以便查询。

2. 健康体检自测问卷

该问卷基于现代多维度健康概念和健康测量指标体系,并学习借鉴了国内外相关问卷,按照问卷或量表研制经过与信效度要求而形成的[5-16]。内容除基本信息采集外,主要包括健康史、躯体症状、生活方式和环境、心理健康与精神压力、睡眠健康、健康素养6个维度和85个具体条目。

基本信息填写项目与国家电子病历及健康档案相一致,符合国家卫生行业信息标准的统一要求。自测问卷的主体内容包括:

1. 健康史:内容包括家族史、现病史、过敏史、用药史、手术史、月经生育史等,除了按照诊断学要求的问诊内容外,重点强调了对主要慢性病家族遗传信息的询问,如早发心血管病家庭史(男性55岁,女性65岁)等。

2. 躯体症状:内容设置主要依据诊断学和有关慢性病预防指南,是对主要慢性病风险人群进行的症状与体征的系统询问,包括循环、呼吸、消化、内分泌、神经、泌尿、妇科系统疾病以及视听功能等。

3. 生活方式和环境健康:该部分内容主要依据引起主要慢性病的生活方式与环境风险因素而设置,包括饮食、吸烟、饮酒、运动锻炼、环境健康风险等,其中不健康饮食、吸烟、过量饮酒、体力活动不足和有害环境暴露均是具有高级别循证医学证据的项目及指标。

4. 心理健康与精神压力:该部分内容包括情绪、精神压力、焦虑抑郁状态等。该部分内容主要用于筛查精神心理问题的初筛和精神压力的评估。

5. 睡眠健康:包括睡眠时间、睡眠质量、睡眠障碍及其影响因素等内容。由于睡眠一方面影响人的健康状况和工作能力,另一方面睡眠问题容易引发多种身心疾病,特别是与心血管系统、糖尿病等慢性非传染性疾病密切相关,故该量表中专门设置了有关睡眠健康的条目内容。

6. 健康素养:包括健康理念、健康意识、健康知识和健康技能等内容,是该量表区别与国内外相关或类同量表的创新之处。国内外研究证明,健康素养不但反映了国民的健康基础水平,而且健康素养低可以增加慢性病发生率及疾病负担,应该作为健康体检问卷调查的必须内容。

3. 健康体检报告首页

根据国家卫生信息标准化要求,参照电子病历首页和居民健康档案首页的设置格式,依据现行健康体检基本项目目录和健康体检自测问卷的主要内容而形成的体检信息摘要[17]。内容除基本信息外,包括健康自测问卷结果以及发现的主要健康危险因素、健康体检基本项目结果摘要、已明确诊断的主要疾病和异常、健康风险评估与风险分层等。

该体检报告首页是健康体检基本项目与健康体检产出的统一要求,是未来将健康体检纳入国家健康信息统计的基本途径。通过规范体检报告首页和体检信息收集与统计标准,为开展检后管理和体检数据的挖掘利用提供基本依据。

3. 使用建议与注意事项

该共识的形成与发表凝聚了我国广大健康管理(体检)领域专家、学者及从业者的集体智慧及心血,体现了我国十年来健康管理学术理论研究与健康体检服务实践的最新成果,是当前和今后一个时期我国开展健康管理和健康体检服务的基本学术遵循。

为了在体检服务实践中更好地使用推广本共识及健康体检基本项目目录、健康体检自测问卷和体检报告首页,特提出以下实施要求及注意事项。

1. 一般要求:开展健康体检基本项目的机构和人员必须符合前卫生部《健康体检管理暂行规定》的要求,具有相应的执业资质并持证上岗,并具备完成健康体检基本项目(健康体检基本项目、健康体检自测问卷、体检报告首页)内容所规定的场地、仪器设备、质量控制及信息化要求。

2. 体检基本项目目录的使用要求:**该目录是开展健康体检服务的基础,健康管理(体检)机构,必须在保证完成基本项目目录的前提下,方可根据所在地区的实际情况和健康管理机构具备的人员、技术设备等条件选择开展备选项目,特别是推荐开展与心血管疾病、糖尿病、部分恶性肿瘤相关的风险筛查与监测项目。

考虑到我国体检机构设备条件及发展的不均衡性,允许对体检项目目录中的具体指标及内容(三级指标和内容)适当放宽,如血脂四项(三酰甘油、总胆固醇、低密度脂蛋白、高密度脂蛋白)中不一定均要做高密度脂蛋和低密度脂蛋白,只要求完成总胆固醇和三酰甘油两项即可。

特别说明:进行备选项目检查时必须首先参考基本项目内容,以避免项目的重复检查(如:血压、体重指数检查为基本项目,在冠心病、脑卒中风险筛查套餐中未再列入);按照卫计委有关规定,基本体检项目不包含“乙肝五项”及除X线胸片外的有关放射检查;本体检基本项目适合成人健康体检,不包含妇幼保健、职业病、入职(入学)体检,不涉及疾病的诊断与治疗评价。

3. 健康体检自测问卷的使用要求:健康体检自测问卷是开展健康体检基本项目服务的重要内容之一,问卷获取的健康信息及数据与医学检查设备获取的健康信息同等重要,是形成健康体检报告首页的重要内容和开展检后健康评估与开展个性化健康管理服务提供基础信息。

因此,各级各类健康管理(体检)机构必须将体检自测问卷纳入开展健康体检服务的必备项目及体检套餐。该问卷主要适用于18岁以上成人。问卷采用多样化采集方式,包括电子问卷、纸质问卷、面对面问答、远程移动终端等。

答题前先仔细阅读问卷引导语与答题要求及注意事项,建议每个被检者必须完成自测问卷后方可获取健康评估及健康指导报告。对自测问卷填写不合乎要求或存在漏填、错填、误填者要及时剔除,以免影响体检报告首页质量。

4. 填写体检报告首页的注意事项:体检报告首页是基于健康体检项目和健康自测问卷信息采集基础上形成的个人体检信息摘要。体检报告首页的内容应突出重点,体现规范化和个性化要求。

所谓突出重点即突出体检发现的主要疾病及异常,指出健康风险分层及健康走向。所谓规范化即指按照体检报告首页的统一格式及要求进行填写,以便于体检信息的互通、互享、统计分析及交流。所谓个性化即要反映每一个受检者的实际情况和体检结果的针对性。

附件1:


附件2:

健康体检自测问卷(试行)

一、基本信息

姓名:

性别:□男 □女

出生日期: 年 月 日

身份证号:_________ 民族:□汉族 □少数民族____

出生地: 省 市 县

婚姻状况:□未婚 □已婚(含同居) □丧偶 □离异 □其他

文化程度:□小学及以下 □初中 □高中 □中专及技校 □大学本科/专科 □研究生及以上

职业:□国家公务员 □专业技术人员 □职员 □企业管理人员 □工人 □农民 □学生□现役军人 □自由职业者 □个体经营者 □无业人员 □退(离)休人员 □其他

医保类别:□城镇职工医保 □城镇居民医保 □新农合医保 □其他 □无

联系电话:____

二、健康史-家族史

1.您的父母或兄弟姐妹是否患有明确诊断的疾病? A.是 B.否

1-1.请选择疾病的名称:(可多选)

A.高血压病 B.脑卒中 C.冠心病 D.外周血管病 E.心力衰竭 F.糖尿病 G.肥胖症H.慢性肾脏疾病 I.慢性阻塞性肺病 J.骨质疏松 K.痛风 L.恶性肿瘤 M.风湿免疫性疾病 N.精神疾病O.其他____

1-2. 请确定所患的恶性肿瘤名称:

A.肺癌 B.肝癌 C.胃癌 E.食管癌 F.结直肠癌 G.白血病 H.脑瘤 I.乳腺癌J. 胰腺癌 K.骨癌 L.膀胱癌 M.鼻咽癌 N.宫颈癌 O.子宫癌 P.前列腺癌 Q.卵巢癌R.甲状腺癌 S.皮肤癌 T.其他

1-3.您的父亲是否在55岁、母亲在65岁之前患有上述疾病吗? A.是 B.否

三、健康史-现病史

2.您是否患有明确诊断的疾病或异常? A.是 B.否

2-1.请您确认具体疾病或异常的名称:(可多选)

A.高血压 B.脑卒中 C.冠心病 D.外周血管病 E.糖尿病 F.脂肪肝 G.慢性肾脏疾病H.慢性胃炎或胃溃疡 I.幽门螺杆菌感染 J.胃息肉 K.肠道息肉 L.慢性阻塞性肺病M.哮喘 N.慢性胰腺炎 O.骨质疏松 P.慢性肝炎或肝硬化 Q.慢性胆囊炎、胆石症R.结核病 S.类风湿性关节炎 T.前列腺炎或肥大 U.慢性乳腺疾病V.人乳头瘤病毒(HPV)感染 W.血脂异常 X.尿酸升高 Y.恶性肿瘤 Z.其他

2-2.请确定您所患的恶性肿瘤名称:

A.肺癌 B.肝癌 C.胃癌 E.食管癌 F.结直肠癌 G.白血病 H.脑瘤 I.乳腺癌J.胰腺癌 K.骨癌 L.膀胱癌 M.鼻咽癌 N.宫颈癌 O.子宫癌 P.前列腺癌 Q.卵巢癌R.甲状腺癌 S.皮肤癌 T.其他

2-3.请填写您被诊断患有上述疾病或异常的年龄:____岁

四、健康史.过敏史

3.您是否出现过过敏? A.是 B.否

3-1.请选择过敏源:(可多选)

A.青霉素 B.磺胺类 C.链霉素 D.头孢类 E.鸡蛋 F.牛奶 G.海鲜 H.花粉或尘螨I.粉尘 J.洗洁剂 K.化妆品 L.其他

五、健康史-用药史

4.您是否长期服用药物?(连续服用6个月以上,平均每日服用一次以上)A.是 B.否

4-1.您长期服用哪些药物?(可多选)

A.降压药 B.降糖药 C.调脂药(降脂药) D.降尿酸药 E.抗心律失常药 F.缓解哮喘药物G.解热镇痛药(如布洛芬等) H.强的松类药物 I.雌激素类药物 J.利尿剂 K.镇静剂或安眠药L.中草药 M.避孕药 N.抗抑郁药物 O.其他

六、健康史-手术史

5.您是否因病进行过手术治疗? A.是 B.否

5-1.请您选择手术的部位?(可多选)

A.头颅(含脑) B.眼 C.耳鼻咽喉 D.颌面部及口腔 E.颈部或甲状腺 F.胸部(含肺部) G.心脏(含心脏介入) H.外周血管 I.胃肠 J.肝胆 K.肾脏 L.脊柱 M.四肢及关节 N.膀胱 O.妇科 P.乳腺 Q.前列腺 R.其他

七、健康史-月经生育史

6.您第一次来月经的年龄:____岁

7.您是否绝经?A.是(绝经年龄:____岁) B.否

8.您的结婚年龄:____岁

9.您是否生育过?A.否 B.是(初产年龄:——岁,生产——次,流产总次数——次)

9-1.您的孩子是母乳喂养吗?A.是(哺乳时间____月) B.否

9-2.您是否曾患有妊娠糖尿病?A.是 B.否

9-3.您是否曾患有妊娠高血压?A.是 B.否

八、躯体症状(最近3个月)

10.您感觉身体总体健康状况如何?A.好 B.一般 C.差

11.您感到疲劳乏力或周身明显不适吗?A.没有 B.偶尔 C.经常

12.您视力有下降吗?A.没有 B.轻微 C.明显

13.您听力有下降吗?A.没有 B.轻微 C.明显

14.您有鼻出血或浓血鼻涕吗?A.没有 B.偶尔 C.经常

15.您出现过吞咽不适、哽噎感吗?A.没有 B.偶尔 C.经常

16.您有明显的咳嗽、咳痰吗?A.没有 B.偶尔 C.经常

17.您有过咳痰带血或咯血吗?A.没有 B.偶尔 C.经常

18.您感到胸痛或心前区憋闷不适吗?A.没有 B.偶尔 C.经常

19.您感到有胸闷气喘或呼吸困难吗?A.没有 B.偶尔 C.经常

20.您感到低热(体温偏高)吗?A.没有 B.偶尔 C.经常

21.您感到头晕或头昏吗?A.没有 B.偶尔 C.经常

22.您感到恶心、反酸或上腹部不适吗?A.没有 B.偶尔 C.经常

23.您有过食欲不振、消化不良或腹胀吗?A.没有 B.偶尔 C.经常

24.您有过不明原因跌倒或晕倒吗?A.没有 B.偶尔 C.经常

25.您感到明显的手足发麻或刺痛吗?A.没有 B.偶尔 C.经常

26.您双下肢水肿吗?A.没有 B.偶尔 C.经常

27.您排尿困难吗?A.没有 B.偶尔 C.经常

28.您有尿频、尿急、尿痛及尿血吗?A.没有 B.偶尔 C.经常

29.您有腹泻、腹痛或大便习惯改变(入厕时间、次数、形状等)吗?A.没有 B.偶尔 C.经常

30.您出现过柏油样便或便中带血吗?A.没有 B.偶尔 C.经常

31.您出现过不明原因的身体消瘦或体重减轻吗?(体重减轻超过原体重的10%)A.是 B.否

32.您是否发现乳房有包块,并伴有胀痛吗(与月经周期无关)?A.是 B.否

33.您有不明原因的阴道出血、白带异常吗?A.是 B.否

34.您身体有过明显的疼痛吗?(外伤除外)A.是 B.否

34-1.疼痛的部位?A.头 B.颈肩 C.咽喉 E.腰背 F.胸部 G.腹部 H.四肢 I.关节

九、生活习惯-饮食

35.您通常能够按时吃三餐吗?A.能 B.基本能 C.不能

36.您常暴饮暴食吗?A.是 B.否

37.您常吃夜宵吗?A.不吃 B.偶尔吃 C.经常吃

38.您参加请客吃饭(应酬)情况?

A.不参加或偶尔参加(1-2次/月) B.比较多(1-2次/周) C.经常参加(3-5次/周) D.非常频繁(>5次/周)

39.您的饮食口味?A.清淡 B.咸 C.甜 D.高油脂 E.辛辣 F.热烫

40.您的饮食偏好?A.熏制、腌制类 B.油炸食品 C.甜点 D.吃零食(适量坚果除外) E.吃快餐 F.喝粥(≥2次/天) G.其他

41.您的主食结构如何?A.细粮为主 B.粗细搭配 C.粗粮为主 D.不好说

42.您喝牛奶吗? A.不喝 B.偶尔喝(1-2次/周) C.经常喝(3-5次/周) D.每天都喝(>5次/周)

43.您吃鸡蛋吗?A.不吃 B.偶尔吃(1-2次/周) C.经常吃(3-5次/周) D.每天都吃(>5次/周)

44.您吃豆类及豆制品吗A.不吃 B.偶尔吃(1-2次/周) C.经常吃(≥3次/周)

45.您吃水果吗? A.不吃 B.偶尔吃(1-2次/周) C.经常吃(3-5次/周) D.每天都吃(>5次/周)

46.您平均每天吃多少蔬菜?A.<100 g B.100-200 g C.200-500 g D.>500 g

47.您平均每天吃多少肉(猪、牛、羊、禽)? A.<50 g B.50~100 g C.101-250 g D.>250 g

48.您吃肥肉吗? A.不吃 B.偶尔吃一点 C.经常吃

49.您吃动物内脏吗? A.不吃 B.偶尔吃(1-2次/周) C.经常吃(≥3次/周)

50.您吃鱼肉或海鲜吗? A.不吃 B.偶尔吃(1-2次/周) C.经常吃(≥3次/周)

51.您喝咖啡吗? A.不喝 B.偶尔喝(1-2次/周) C.经常喝(3-5次/周) D.每天都喝(>5次/周)

52.您喝含糖饮料(果汁、可乐等)吗?

A.不喝 B.偶尔喝(1-2次/周) C.经常喝(3-5次/周) D.每天都喝(>5次/周)

十、生活习惯-吸烟

53.您吸烟吗?(持续吸烟1年以上)

A.不吸 B.吸烟 C.吸烟,已戒(戒烟1年以上) D.被动吸烟(每天累计15分钟以上,且每周1天以上)

53-1.您通常每天吸多少支烟?(含戒烟前)——支,您持续吸烟的年限?(含戒烟前)——年

53-2.您戒烟多长时间了?____ 年

十一、生活习惯-饮酒

54.您喝酒吗?(平均每周饮酒1次以上)A.不喝 B.喝 C.以前喝,现已戒酒(戒酒1年以上)

54-1.您一般喝什么酒?A.白酒 B.啤酒 C.红酒 D.什么都喝

54-2.您每周喝几次酒?(含戒酒前)A.1~2次 B.3-5次 C.>5次

54-3.您每次喝几两?(1两相当于50 ml白酒,100 ml红酒,300 ml啤酒)

A.1-2两 B.3-4两 C.>5两

54-4.您持续喝酒的年限?(含戒酒前)____ 年

54-5.您戒酒多长时间了____ 年

十二、生活习惯-运动锻炼

55.您参加运动锻炼吗?

A.不参加 B.偶然参加 C.经常参加(平均每周锻炼3次及以上,每次锻炼>30分钟)

55-1.您常采用的运动锻炼方式:(可多选)

A.散步 B.慢跑 C.游泳 D.自行车 E.爬楼梯 F.球类 G.交谊舞

H.瑜伽 I.健身操 J.力量锻炼 K.登山 L.太极拳 M.其他

55-2.您每周锻炼几次? A.1-2次 B.3-5次 C.>5次

55-3.您每次锻炼多次时间? A.<30分钟 B.30-60分钟 C.>60分钟

55-4.您坚持锻炼多少年了?____ 年

56.您工作中的体力强度?

A.脑力劳动为主 B.轻体力劳动 C.中度体力劳动 D.重体力劳动 E.不工作

56-1.您每周工作几天? A.<3天 B.3-5天 C.>5天

56-2.您每天平均工作多长时间?____ 小时

57.除工作、学习时间外,您每天坐着(如看电视、上网、打麻将、打牌等)的时间是?

A.<2小时 B.2-4小时 C.4-6小时 D.>6小时

十三、环境健康

58.您的工作,生活场所经常会接触到哪些有害物质?

A.无或很少 B.噪音、震动 C.电磁辐射 D.粉尘 E.化学污染 F.空气污染 G.建筑装修污染

H.烹饪油烟 I.其他

十四、心理健康-精神压力(最近两周)

59.您感到闷闷不乐,情绪低落吗? A.没有 B.偶尔 C.经常

60.您容易情绪激动或生气吗? A.没有 B.偶尔 C.经常

61.您感到精神紧张,很难放松吗? A.没有 B.偶尔 c.经常

62.您比平常容易紧张和着急吗? A.没有 B.偶尔 C.经常

63.您容易发脾气,没有耐性吗? A.没有 B.偶尔 C.经常

64.您感到心力枯竭,对人对事缺乏热情吗? A.没有 B.偶尔 C.经常

65.您容易焦虑不安、心烦意乱吗? A.没有 B.偶尔 C.经常

66.您感觉压抑或沮丧吗? A.没有 B.偶尔 C.经常

67.您注意力集中有困难吗? A.没有 B.偶尔 C.经常

十五、睡眠健康

68.最近1个月,您的睡眠如何? A.好 B.一般 C.差

68-1.您睡眠差的主要表现:

A.入睡困难 B.早醒 C.多梦或噩梦中惊醒 D.夜起 E.熟睡时间短 F.其他

68-2.影响您睡眠差的主要原因:

A.工作压力过大 B.负性生活事件 C.环境干扰(如噪音、配偶或室友打鼾等) D.身体不适或疾病

E.气候变化 F.药物 G.倒班或倒时差 H.其他

69.您每天平均睡眠时间:(不等于卧床时间)

A.<5小时 B.5-7小时 C.7-9小时 D.>9小时

十六、健康素养

70.您多长时间做一次体检?A.从来不做 B.半年 C.1年 D.2-3年 E.>3年

71.您是否主动获取医疗保健知识? A.是 B.否

71-1.您获取医疗保健知识的途径?

A.电视 B.广播 C.图书和报刊杂志 D.上网 E.卫生机构及医生 F.其他

72.您入厕观察二便(大小便)吗? A.从不 B.偶尔 C.经常

73.您自测血压、心率吗? A.从不 B.偶尔 C.经常

74.您出差或旅游带常用或急救药品吗? A.从不 B.偶尔 C.经常

75.您乘坐私家车或出租车时系安全带吗?A.从来不系 B.有时系 C.每次都系

76.您经常晒太阳吗?A.从不 B.偶然 C.经常

77.您认为以下血压值哪个最理想?A.140/90 mmHg B.120/80 mmHg C.150/100 mmHg D.不知道

78.您认为成年人腋下体温最理想的范围是?A.35-36℃ B.36-37℃ C.37-38℃ D.不知道

79.您认为安静状态下成年人最理想的脉搏次数是?

A.30-50次/分钟 B.51-70次/分钟 C.71-90次/分钟 D.>90次/分钟 E.不知道

80.您认为成年人每天最佳食盐量不要超过多少克?

A.<6克 B.<8克 C.<10克 D.<12克 E.不知道

81.您认为成年人正常体重指数是(体重指数=体重kg/身高m2)?

A.≤18.5 B.18.5~24.9 C.25-29.9 D.30以上 E.不知道

82.您认为成年人正常腰围是?

男性:A.≤80 cm B.≤85 cm C.≤90 cm D.≤95 cm E.不知道

女性:A.≤70 cm B.≤75 cm C.≤80 cm D.≤85 cm E.不知道

83.您认为成人空腹血糖正常值是?

A.<3.89 mmol/L B.3.89-6.1 mmol/L C.6.1-7.0 mmol/L D.≥7.0 mmol/L E.不知道

84.您认为成人三酰甘油正常值是?

A.<0.56 mmol/L B.0.56-1.7 mmol/L C.>1.7 mmol/L D.不知道

85.您认为成人总胆固醇理想值是?

A.<5.2 mmol/L B.5.2~6.1 mmol/L C.>6.1 mmol/L D.不知道

86.答完该问卷后,您对自己的健康状态感觉如何?

A.很好 B.比较好 C.一般(还可以) D.不好或较差 E.不好说

87.您对该健康自测问卷的总体印象是?

A.很好 B.比较好 C.一般(还可以) D.不好说 E.较差或不好

附件3:

健康体检报告首页(试行)

体检机构: 体检编号:

第——次体检 本次体检日期:——年——月——日

体检项目类别:1.健康体检自测问卷 2.基本体检 3.专病专项检查(注明)

姓名——性别:1.男 2.女 出生日期——年——月——日

身份证号________

民族____ 职业

婚姻状况:1.未婚 2.已婚 3.丧偶 4.离婚

文化程度:1.小学及以下 2.初中 3.高中 4.中专及技校 4.大学本科/专科 5.研究生及以上

体检基本项目检测结果:

慢性病风险筛查:

《健康体检基本项目专家共识》编写组

顾 问:白书忠

组 长:武留信、曾 强

成 员:(以姓氏拼音为序)陈 刚、戴萌、杜兵、韩萍、梁嵘、李静、唐世棋、刘玉萍、师绿江、宋震亚、田京发、许莹、徐勇勇、袁庆、朱玲

学术秘书:强东昌、杨鹏、楚俊杰、高向阳、吴非、孙艺倩、王欣、董剩勇

参加编写及讨论人员名单(以姓氏拼音为序)

曹东平、陈苒、陈伟伟、陈向大、陈志恒、邓笑伟、范竹萍、付君、郝淳敏、洪海鸥、黄守清、蒋红霞、李力、李玲、李杨、李文源、李云霞、刘 岚、柳更新、栾春、罗毅、宋崑、田京利、汪荷、汪玉如、王瑜、王惠君、王启斌、王淑霞、王佑娟、王召平、杨芳、杨骅、于晓松、张锦、张群、张连生、张晓萍、张燕晴、张志勉、赵小兰、邹倩

志谢

国家支撑计划课题(2013BA104B01)《基于健康体检人群的慢病风险因素监测系统与应用示范》和(2012BAI37804)《亚健康状态检测及干预技术的研发和推广》支助研究;感谢国家癌症中心徐志坚教授;国家心脏中心陈伟伟教授

文章摘自《中华健康管理学杂志》2014年4月第8卷第2期P81-90。


声明:
1、凡本网注明“来源:小桔灯网”的所有作品,均为本网合法拥有版权或有权使用的作品,转载需联系授权。
2、凡本网注明“来源:XXX(非小桔灯网)”的作品,均转载自其它媒体,转载目的在于传递更多信息,并不代表本网赞同其观点和对其真实性负责。其版权归原作者所有,如有侵权请联系删除。
3、所有再转载者需自行获得原作者授权并注明来源。
发表评论

最新评论

关闭

官方推荐 上一条 /3 下一条

客服中心 搜索 洽谈合作
返回顶部