立即注册找回密码

QQ登录

只需一步,快速开始

微信登录

微信扫一扫,快速登录

搜索
小桔灯网 门户 资讯中心 医界动态 查看内容

最高降价91.23%,耗材谈判结果公布:雅培、华润、鱼跃…

2021-1-8 14:15| 编辑: 沙糖桔| 查看: 2909| 评论: 0|来源: 赛柏蓝器械 | 作者:巧克力

摘要: 文末附拟中选械企名单2两大类耗材,最高降价91%1月5日,根据人民网消息,近日南京市医保局在南京医用耗材国际博览馆对一次性腹腔穿刺器、一次性血糖试纸两类医用耗材展开带量采购谈判。谈判从下午2:00持续到晚上7:00 ...




文末附拟中选械企名单



 2 

两大类耗材,最高降价91%

 

 

1月5日,根据人民网消息,近日南京市医保局在南京医用耗材国际博览馆对一次性腹腔穿刺器、一次性血糖试纸两类医用耗材展开带量采购谈判。

 

谈判从下午2:00持续到晚上7:00,两类医用耗材平均降幅67.42%,最高降幅91.23%,最低降幅41%,单组降幅最高为腹腔穿刺器常规组,降幅为90.16%,单组最低降幅为单孔多通道组41.26%。

 

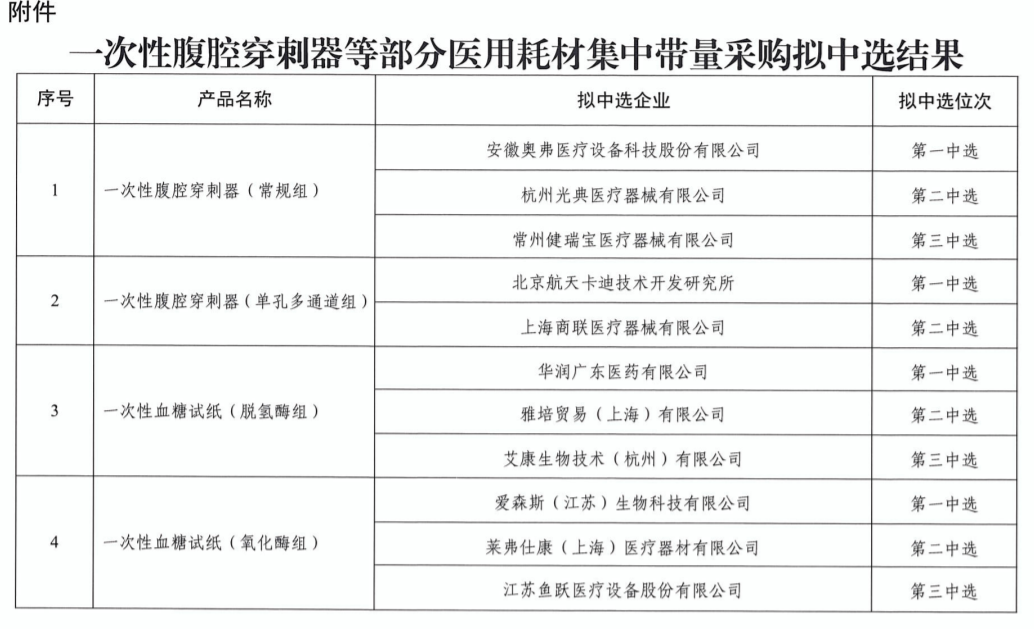
同时南京市医保局发布《一次性腹腔穿刺器等部分医用耗材集中带量采购拟中选结果公示》显示,本次拟中选企业包括雅培、华润、鱼跃医疗等械企。

 

根据立木信息咨询行业报告,目前市场上较为主流的穿刺器分为一次性穿刺器和重复性穿刺器,随着内窥镜微创手术在临床科室中越来越普及,一次性穿刺器在内窥镜微创手术中使用比例也会逐渐升高。

 

中国医疗器械行业协会调研数据显示,预计到2020 年,一次性穿刺器市场规模将达到96.36 亿元。

 

对于血糖监测市场,中国产业信息网显示,目前医院市场因对血糖仪的性能要求高且价格敏感程度低于零售市场,外资品牌罗氏、强生等占据绝大部分市场,外资品牌市场份额约为 90%。

 

 

 2 

不以低价论英雄

 

 

根据人民网消息,本次谈判不以低价论英雄。

 

谈判中,第一个谈判品种为一次性血糖试纸,企业代表坐下,谈判组长向代表进行简单询问后请企业代表进行首轮报价,企业代表面前有草稿纸和计算器,降幅需要精确到小数点后4位。

 

据报道,南京本次价格谈判与行业中多有议论的“灵魂谈判”似乎不太一样。“能不能再降一降?再降一降?”这样的话语并没有出现在谈判室。

 

对此,南京市医保局相关负责人表示,此次集中采购的价格谈判是在严密规则下进行的,没有“讨价还价”的喧哗,而是在规则中进行博弈。

 

据了解,本次竞价谈判规则不以最低价为标准,而是设立连环套规则模式,让谈判有博弈却不陷入“恶性厮杀”。

 

竞价谈判规则设定参考降幅以及终止谈判的条件,南京市医保局相关负责人表示,目的是为了把最好的产品选出并优化价格,而不是选择低价产品,希望企业第一次报价就拿出最大的诚意,但也要避免多次报价厮杀后杀红了眼而导至无序状态影响临床。

 

市场占额很大的企业没有中标,会不会影响临床?对此,规则提出带量采购占总采购量的70%,还有30%的市场留给未中标的企业,即就算没有中标也不会对临床产生太大影响。

 

中标产品如果出现问题怎么办?对此,南京市医保局建立了中标产品的“跟踪机制”,一旦出现问题会及时调整带量额度,必要时会取消其带量采购资格,而各组未中标企业降价幅度最大的,可为本次集中采购递补企业。

 

 

 3 

南京多次耗材砍价

 

 

1月5日,南京市医保局发布《关于8.16普通医用耗材集中带量产品延续采购中选结果的公告》,延续采购中选产品拟于2021年2月1日执行。

 

涉及BD、威高、贝朗、三鑫等械企的精密输液器、密闭式静脉留置针、输液港、预充式导管冲洗器等医用耗材(文末附名单)。

 

根据南京市医保局消息,2019年8月16日,南京、泰州、淮安三市联盟开始第一次耗材带量谈判。具体涉及植入式给药装置(输液港)、预充式导管冲洗器、精密输液器、密闭留置针等4大类14个品规耗材,最终最高降价80.39%,最低降价51.67%,三市平均降幅72.61%。

 

据新华日报报道,2019年9月26日,南京、淮安两地的医院采购联盟代表正式应邀与第一家生产供应企业谈判,一次性促使200多个耗材品种同时降价25%。

 

根据南京市医保局消息,2019年10月30日南京联盟完成第三轮耗材谈判,价格最高降幅83.86%, 此外谈判当天下午,南京联盟与某械企就所有产品进行整体性谈判,整体降幅达30%。

 

2020年11月,根据潇湘晨报消息,南京市医疗保障局组织开展第三次最低价产品谈判工作。本次谈判有271家企业参加,确认了1002个普通耗材及检验检测试剂产品的价格,包括注射穿刺类、医用高分子类、手术及麻醉用耗材等15类低值耗材。

 

其中降幅最高的产品是消融电极,从650元降至128.8元,降幅达80.2%。整体平均降幅20.31%,据测算,降价后年节约费用9134.74万元。

 

据报道,此前,南京市医保局已组织开展了两次南京地区医用耗材最低价产品谈判工作,涉及3352个产品,平均降幅20.35%,目前已节约金额3160万元。

 

南京市医保局相关负责人表示,就在2020年11月5日,首轮高值耗材国家集采正式开标。南京紧跟国家医保局步伐,开展最低价产品谈判工作,是全面深化医药领域集中采购改革的关键抓手,医用耗材治理既要给高值耗材“清热去火”,也要给普耗试剂“化瘀通络”,从而实现治理全覆盖、无盲区。

 

 

附件:

 


声明:
1、凡本网注明“来源:小桔灯网”的所有作品,均为本网合法拥有版权或有权使用的作品,转载需联系授权。
2、凡本网注明“来源:XXX(非小桔灯网)”的作品,均转载自其它媒体,转载目的在于传递更多信息,并不代表本网赞同其观点和对其真实性负责。其版权归原作者所有,如有侵权请联系删除。
3、所有再转载者需自行获得原作者授权并注明来源。

最新评论

关闭

官方推荐 上一条 /3 下一条

客服中心 搜索 洽谈合作
返回顶部