检验科常见开展项目、检测套餐、临床意义大全!
2020-11-18 10:29|
编辑: 沙糖桔|
查看: 3526|
评论: 0|来源: IVD销售实战课堂 | 作者:体外诊断学院
摘要: 独立医学实验室(第三方医检,ICL)主要面对检验科,对比国外发达国家的医疗机构,可以开展3000+的项目,国内ICL一般开展项目在1000-2000+的水平,今天我们给大家分享,一般二三级医院最常见的检测项目和检测套餐。 ...
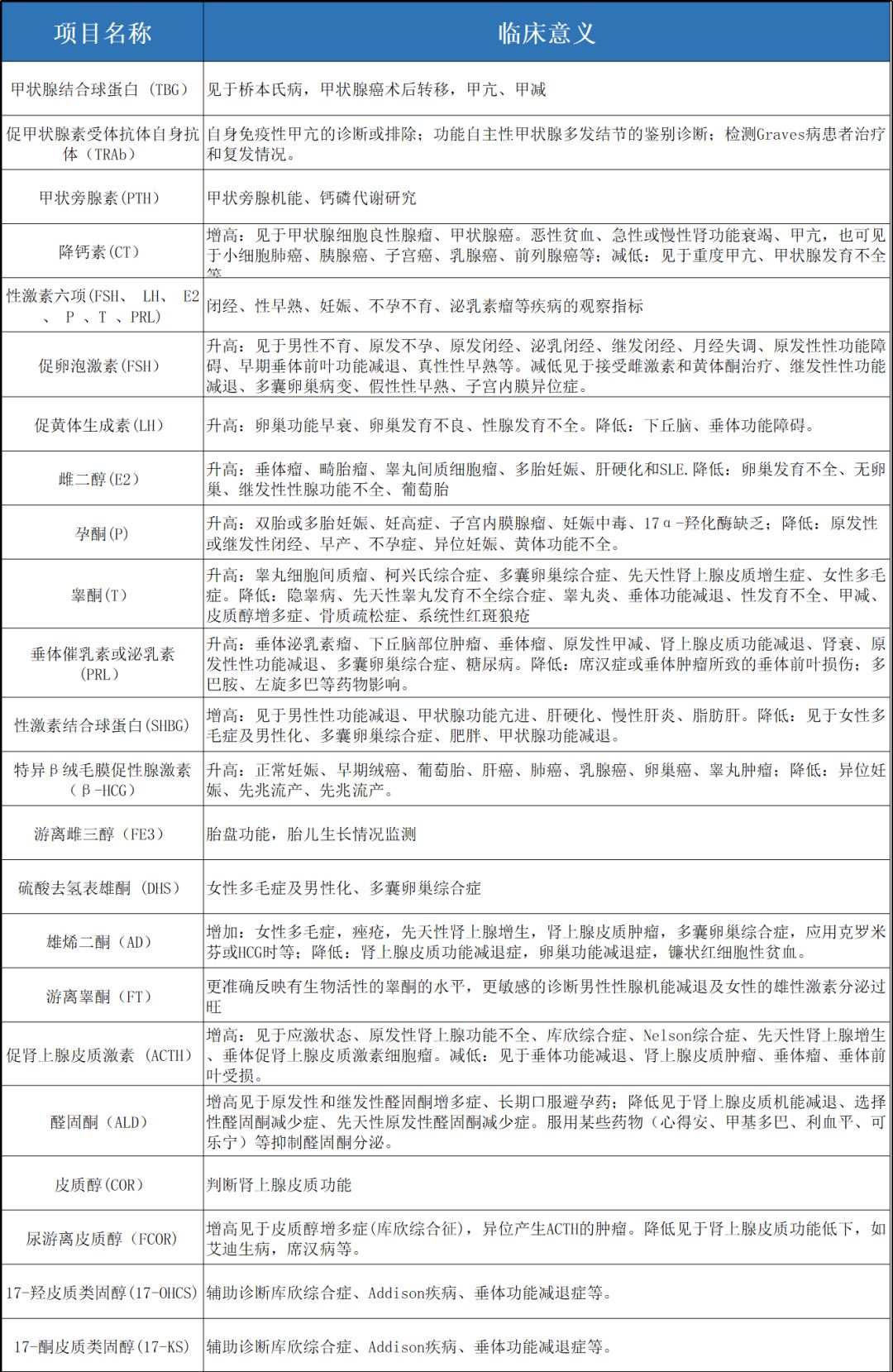
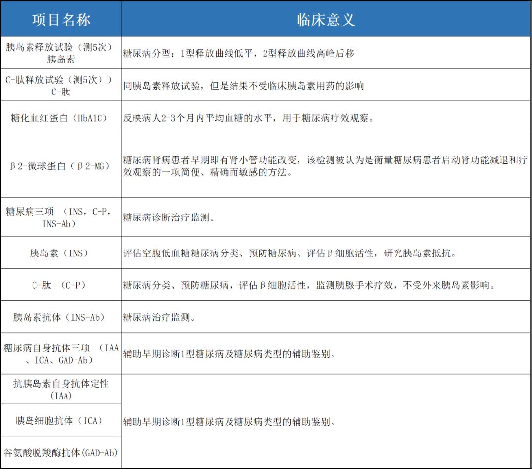
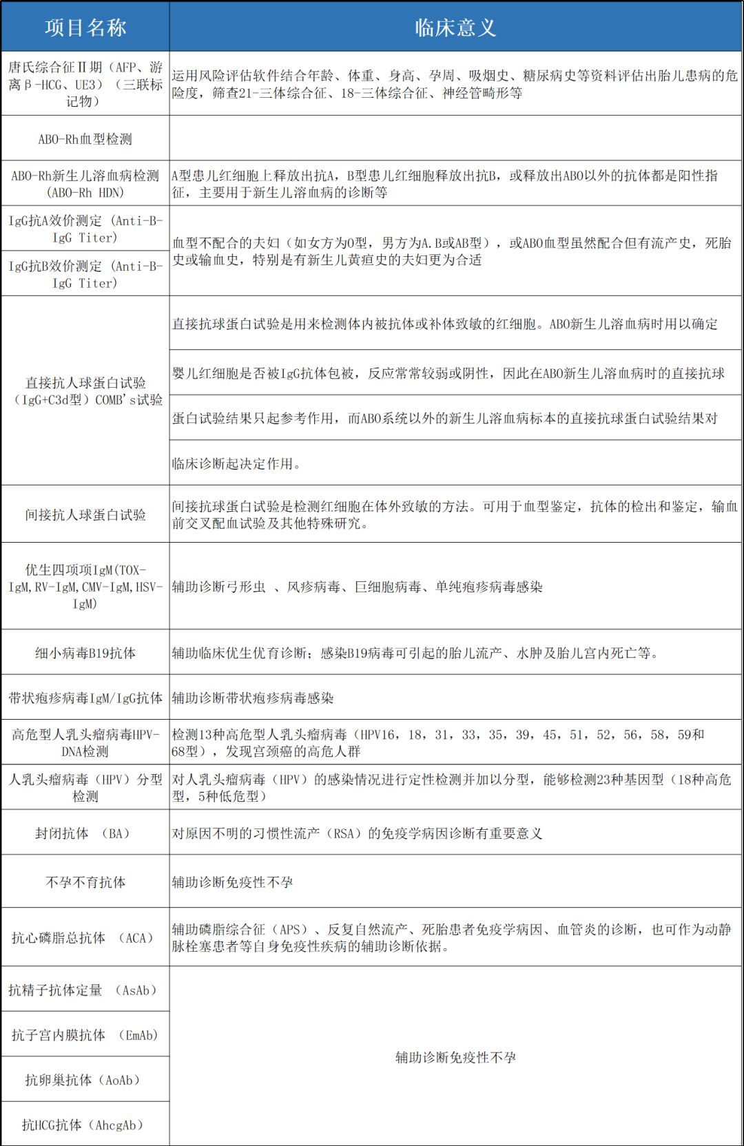
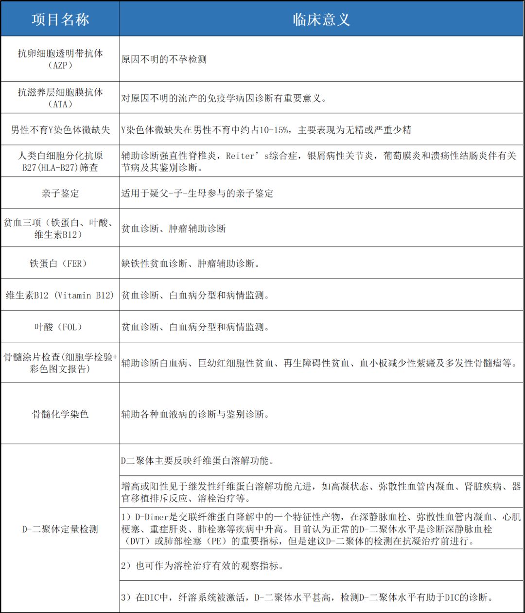
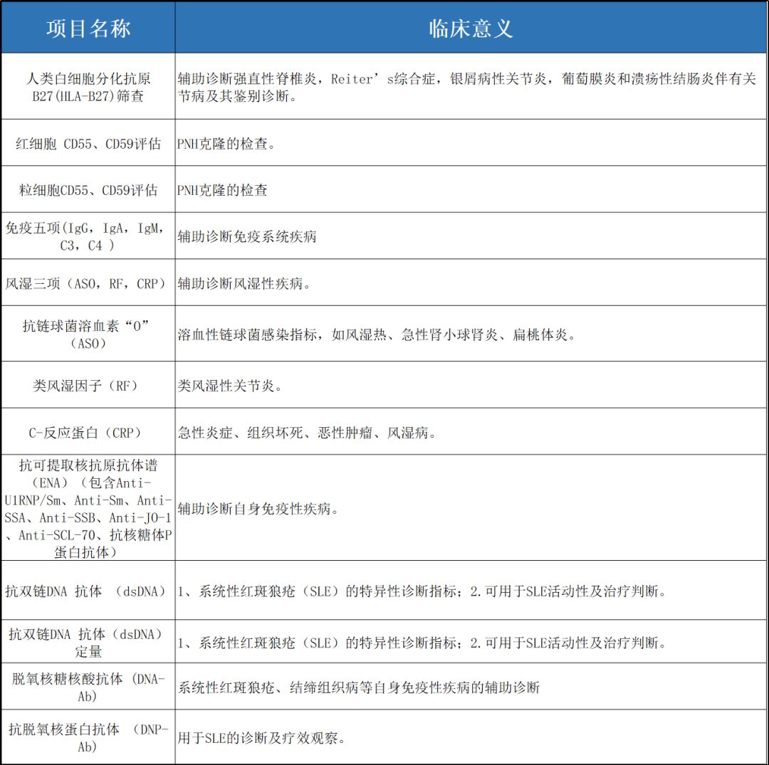
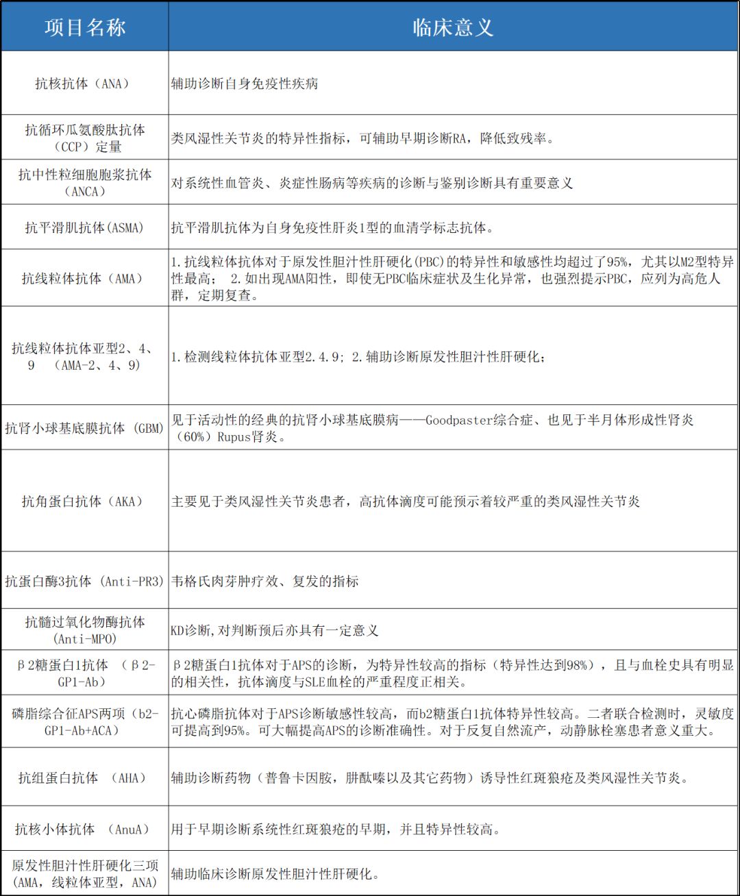
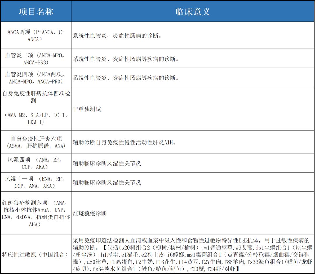
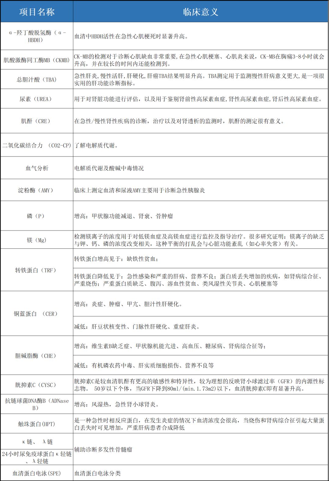
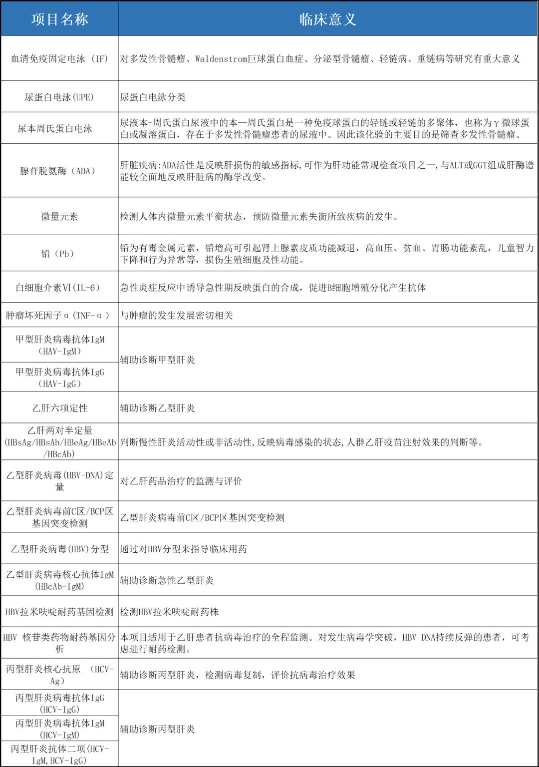
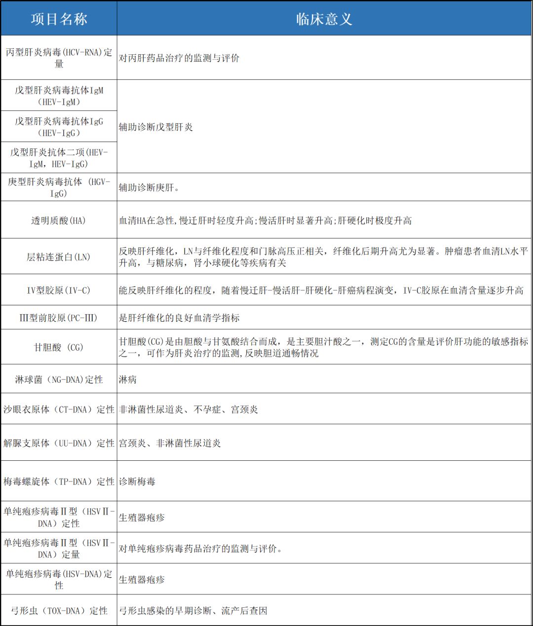
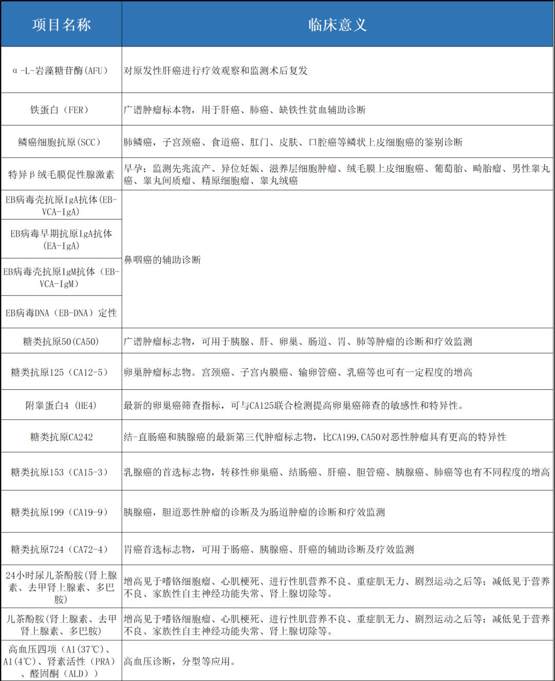
独立医学实验室(第三方医检,ICL)主要面对检验科,对比国外发达国家的医疗机构,可以开展3000+的项目,国内ICL一般开展项目在1000-2000+的水平,今天我们给大家分享,一般二三级医院最常见的检测项目和检测套餐。
【手动放大查看更清晰】 

















|
声明:
1、凡本网注明“来源:小桔灯网”的所有作品,均为本网合法拥有版权或有权使用的作品,转载需联系授权。
2、凡本网注明“来源:XXX(非小桔灯网)”的作品,均转载自其它媒体,转载目的在于传递更多信息,并不代表本网赞同其观点和对其真实性负责。其版权归原作者所有,如有侵权请联系删除。
3、所有再转载者需自行获得原作者授权并注明来源。