立即注册找回密码

QQ登录

只需一步,快速开始

微信登录

微信扫一扫,快速登录

搜索
小桔灯网 门户 资讯中心 临床CRO 查看内容

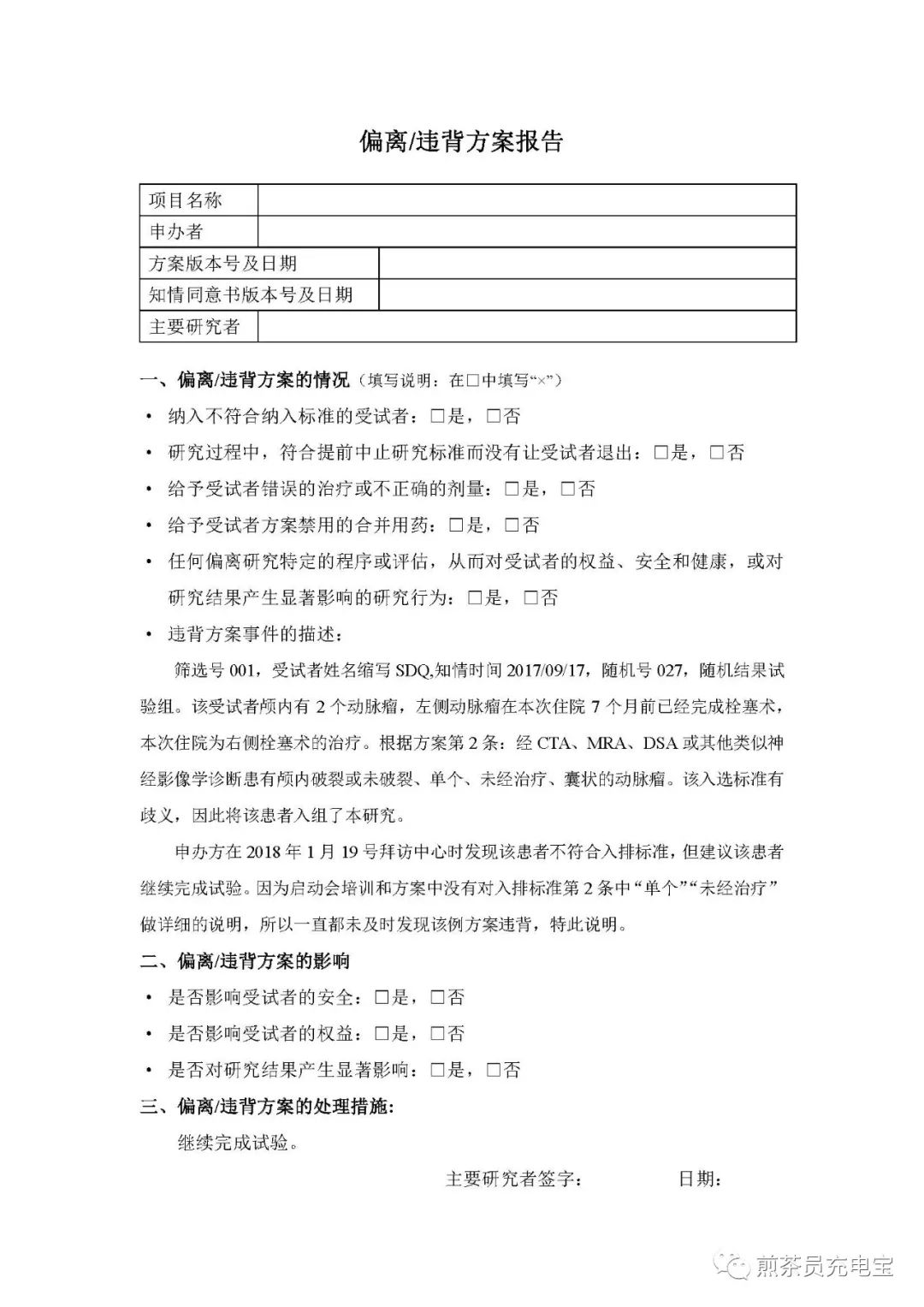
临床试验之方案偏离的判定与管理

2020-8-24 00:00| 编辑: 沙糖桔| 查看: 6284| 评论: 0|来源: 煎茶员充电宝

摘要: 临床试验中偏离方案的情况时有发生,有类似新冠肺炎影响的客观困难,亦有方案设计或执行疏漏的主观原因。无论哪种情况,都对临床试验质量产生不利影响。随着法规的不断更新,有必要系统性的介绍一下方案偏离,从而避 ...


临床试验中偏离方案的情况时有发生,有类似新冠肺炎影响的客观困难,亦有方案设计或执行疏漏的主观原因。无论哪种情况,都对临床试验质量产生不利影响。随着法规的不断更新,有必要系统性的介绍一下方案偏离,从而避免方案偏离的出现。


1

 相关法规要求


从业多年,不断听到大家对方案违背、方案偏离二词争论不休,甚至从字义的角度解读“违背-Violation” 重于 “偏离-Deviation”,但法规的定义究竟如何呢?

方案偏离 Protocol Deviation

器械GCP:
是指有意或者无意地未遵循临床试验方案要求的情形。
药物临床试验伦理审查工作指导原则(2010):
不依从/违背方案(Non-compliance/Violation):指对伦理委员会批准试验方案的所有偏离,并且这种偏离没有获得伦理委员会的事先批准,或者不依从/违背人体受试者保护规定和伦理委员会要求的情况。
ICH E6(R2):

方案的适当修改预先得到IRB/IEC的书面批准/赞成之前,不能偏离或改变试验方案,除非有必要排除对于对象的直接危害,或方案的改变只涉及试验的后勤或管理方面(如更换监察员,改变电话号码)。

虽然药物GCP未规定何谓方案偏离,但两个法规内容无实质性差异:

  • 医疗器械GCP中有关“偏离”的描述有12处,无“违背”的描述;

  • 药物GCP中有关“偏离”的描述有8处,无“违背”的描述;


2

 方案偏离  VS  方案违背


那么,方案违背(PV)一词源于何处呢?为何出现PD和PV的争执呢?

2005年NIH(美国国立卫生研究院医学研究伦理委员会)出版了《Protocol Deviations and Violations》的说明,指出区分PD 和PV 的关键在于不依从方案的情况是否满足以下4 个属性:

(1)影响受试者安全与权益;

(2)影响受试者继续参加试验的意愿;

(3)影响数据质量与完整性;

(4)影响试验结果;

PV 具备以上1 项或多项属性;而PD 则不具备以上任何1 项属性。

但NIH的定义并未得到的公认,却被广大从业者不断引用,造成很大误解。事实上,ICH和FDA一直把PD和PV作为同义词使用,因此需要大家格外注意。


3

 偏离管理


方案偏离如何分类?

PD 按发生的责任主体可分为: 

1)研究者/研究机构不依从的PD;2)受试者不依从的PD; 3)申办者方面的不依从的PD;

PD按严重程度分:

1)轻微PD( minor protocol deviations) :如基线期缺HCG/血压/身高/体重、访视超窗等;

2)重要PD( major protocol deviations) ,如:影响受试者安全与权益、影响受试者继续参加试验的意愿、影响数据质量与完整性、影响试验结果;

重要PD 一般需要在临床总结报告中报告,而轻微的PD 可以不在临床总结报告中体现。

另外,轻度或重度偏离法规上没有明确的规定,可按照试验方案规定、申办者/CRO/研究机构SOP执行。


  PD的上报形式

器械GCP规定,方案偏离主要有三种形式:请求偏离、报告偏离,偏离报告。


不同于SAE的上报,目前国内尚未对方案偏离的上报作明确规定,法规中仅描述了“及时”上报的要求。

目前方案偏离大部分是监查员在监查工作中发现并上报,其及时性受限于监查频率,因此,保证每月1 次的监查频率很重要。


  上报内容


 解决措施



4

 案例思考



心内科 III 期药物临床试验,在方案的“用药规范”中,原句为“建议使用“阿司匹林”、“氯吡格雷”抗凝治疗”。研究者使用的是“替格瑞洛”,涉及到用药问题,因而 CRA 判定研究者存在重要的违背方案,并要求研究者上报伦理委员会审查。


伦理委员会审查时发现,该案例①方案中并没有明确规定不可以使用―替格瑞洛‖抗凝治疗;②研究者在申述案例时,提出临床上使用的替格瑞洛,虽然是临床习惯用药,但是也是根据指南推荐使用的最新的效果好抗凝药物。伦理委员会委员认为:方案中只是建议使用,并没有说必须使用“阿司匹林”、“氯吡格雷”。为进一步明确事实,探讨方案的科学性,以及保障受试者的权益,伦理委员会召集申办方、研究者、CRA 共同会议,经充分的讨论,申办方和 CRA 认为该事件判定为方案违背确实不妥,首先没有跟进指南,其次用药规范的指导用语欠严谨。






声明:
1、凡本网注明“来源:小桔灯网”的所有作品,均为本网合法拥有版权或有权使用的作品,转载需联系授权。
2、凡本网注明“来源:XXX(非小桔灯网)”的作品,均转载自其它媒体,转载目的在于传递更多信息,并不代表本网赞同其观点和对其真实性负责。其版权归原作者所有,如有侵权请联系删除。
3、所有再转载者需自行获得原作者授权并注明来源。

最新评论

关闭

官方推荐 上一条 /3 下一条

客服中心 搜索 洽谈合作
返回顶部