全球疫情频发,实验室生物安全等级分类你都了解了吗?
2020-7-22 00:00|
编辑: 沙糖桔|
查看: 4893|
评论: 0|来源: 检验医学网 | 作者:黄进 陈刘俊
摘要: 新型冠状病毒感染的肺炎疫情牵动着全球关注,至今已感染超过1400万人,世界多个国家和地区正在合力战“疫”。国内疫情虽趋于平稳,人民的生活也逐渐恢复正常,但北京疫情出现反弹,确诊例数不断增加;此外,今年非洲 ...
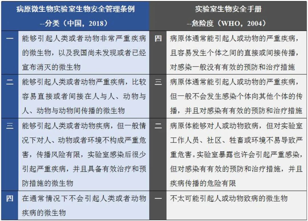
| 新型冠状病毒感染的肺炎疫情牵动着全球关注,至今已感染超过1400万人,世界多个国家和地区正在合力战“疫”。国内疫情虽趋于平稳,人民的生活也逐渐恢复正常,但北京疫情出现反弹,确诊例数不断增加;此外,今年非洲的“埃博拉病毒”疫情复燃后于6月底才宣告结束;巴西发现了“新型寨卡病毒”;我国也发现了“新型猪流感病毒(G4)”;7月初新加坡因“登革病毒”引起的登革热才刚开始流行。“病毒”这个名词一次又次绷紧了人们的心弦。随着各地新建符合安全级别的PCR实验室与核酸检测技术的普及,加之各地检验医学队进京驰援,北京大规模的核酸筛查拉开帷幕,截至7月3日,北京市具备核酸检测能力的机构已达到175所。新冠病毒的核酸检测工作也从应急转为常态化,给全国临床实验室带来了新的挑战,加强生物安全实验室的建设迫在眉睫!为了能更全面的理解新型冠状病毒等病原微生物的相对危险性,本文带您进一步了解实验室生物安全防护水平等级与基本知识。世界卫生组织(WHO)一直非常重视生物实验室安全问题,早在1983年就发布《实验室生物安全手册》(当前版为2004年修订的第三版),对各个国家作为参考和指南,有助于各国制订并建立微生物学操作规范,确保微生物资源的安全,进而确保其可用于临床、研究和流行病学等各项工作。我国也于2004年颁布了国家标准《实验室生物安全通用要求》(GB 19489)(新修订于2008)和《病原微生物实验室生物安全管理条例》(新修订于2018年)。此外,为了维护国家安全,防范和应对生物威胁,保障人民生命健康,促进生物技术健康发展,保护生物资源和生态环境,促进社会和谐发展,推动构建人类命运共同体,我国今年已将生物安全纳入国家安全体系,《中华人民共和国生物安全法(草案)》也已通过二审,有望今年年底出台。WHO根据感染性微生物的相对危害程度制订了危险度等级,分为四级,危险度四级最危险;我国根据病原微生物的传染性、感染后对个体或者群体的危害程度,将病原微生物分为四类,一类最危险(对比见下表)。  值得注意的是,虽然目前我国的病原微生物分类标准和WHO等国际标准有所出入,但内容对应是基本一致的。此外,即将出台的《中华人民共和国生物安全法(草案)》已通过二审,并修正了此分类,修正后的分类与WHO国际标准基本统一。在该草案的“二次审议稿”提到了“根据病原微生物的传染性、感染后对人和动物的个体或者群体的危害程度,将病原微生物分为一类、二类、三类、四类。三类、四类病原微生物统称为高致病性病原微生物。” 引发本次全球疫情的新冠病毒暂时按照病原微生物危害程度分类中第二类病原微生物进行管理,属于生物安全三级的高致病性微生物。此外。我国新发现的新型猪流感病毒(H1N1-G4)、巴西新发现的新型寨卡病毒、与正在新加坡流行的登革病毒都属于第三类病原微生物(生物安全二级);今年在非洲刚果流行的埃博拉则属于第一类病原微生物(生物安全四级)。 根据在封闭的实验室环境中所操作的生物因子的危害程度和隔离危险的病原体所需采取的一套生物安全防护措施,生物安全防护水平(biosafety level,BSL)分为BSL-1、BSL-2、BSL-3、BSL-4共四个生物安全等级,生物实验室按照生物安全水平分为P1(Protection level 1)、P2、P3和P4四个等级。实验室等级越高,其研究的病原微生物危害程度也是逐级递增,意味着防护级别越高。生物安全I级防护水平最低,生物安全IV级防护水平最高,BSL-4实验室即P4实验室,是生物安全最高等级的实验室,可有效阻止最危险的传染性病原体释放到环境中,同时也为研究人员提供安全保障。 注:BSC:生物安全柜;GMT:微生物学操作技术规范 生物安全一级是最低的安全等级,这类疾病本身危险性并不大,治疗起来也不困难,但麻烦的一点就在于其传染性较强,到了特定的季节就会出现集中性增加,因此做好疾病的宣传与防护、知识普及与疫苗接种就很重要。 “P1实验室”因主要从事通常不会引起人类或者动物致病的微生物的操作,因而,生物风险十分有限。但是,对一些特殊人群,如孕妇、婴幼儿、过敏体质或有特定疾病的人员,仍可能存在较大的风险。此外,还应从环境安全、实验结果的质量等角度考虑对微生物污染进行控制。P1实验室的很多活动是培训和教学,当涉及学生教学时,由于学生安全意识差、人员多,可能会有一些意想不到的状况发生。生物安全二级(P2)实验室操作的是一些已知的中等程度危险性的对人类或者动物致病的微生物,并且与人类某些常见疾病相关的物质,有生物风险。而且,这类实验室众多、工作量大、工作种类多、样本复杂、从业人员多、未知因素多、安全意识相对弱,是生物安全事故发生概率最高的一类实验室。风险等级为2级的病原,可对个体产生不同形式和不同程度的损害,甚至导至死亡。由于样本复杂,可能包含未知病原或高风险等级的病原,有导至严重后果的潜在危险,包括在个体之间的传播。操作者必须经过相关研究的操作培训并且由专业科研人员指导。一些可能涉及或者产生有害生物物质的操作过程都应该在生物安全柜内进行,对于易于污染的物质或者可能产生污染的情况进行预先的处理准备。 注:在生物安全柜中进行可能发生气溶胶的操作程序,门保持关闭并贴上适当的危险标志;潜在被污染的废弃物同普通废弃物隔开。根据国家卫生健康委发布的《新型冠状病毒实验室生物安全指南》第二版,强调病毒培养、动物感染试验应在P3实验室进行,未经培养的感染材料操作应当在P2实验室进行,采用P3实验室规范管理模式进行操作及防护,对于灭活材料的操作可在P2实验室中进行。因此,各大医院的新冠病毒核酸检测主要在P2或以上级别实验室开展。
三级生物安全水平的防护实验室是为处理高致病性微生物(危险度3级微生物和大容量或高浓度的、具有高度气溶胶扩散危险的危险度2级微生物)的工作而设计的。三级生物安全水平需要比一级和二级生物安全水平的基础实验室更严格的操作和安全程序。一旦发生感染事件,可能严重危害人员的健康和生命,引起社会恐慌,造成巨大损失。所以三级生物安全实验室应在国家或其他有关的卫生主管部门登记或列入名单。 注:实验室与公共通道分开并通过缓冲间(双门入口或二级生物安全水平的基础实验室)或气锁室进入;处理废弃物前,在实验室内先进行高压灭菌以清除污染;应有非手控的水槽;形成向内气流而且涉及感染性材料的全部工作应在生物安全柜中进行。从实验室活动看,P3实验室和P2实验室并无本质的区别,但人员的心理压力会较高、操作灵活性降低(安全防护要求和心理压力均是影响因素)。从操作对象看,P3实验室风险级别更高,但样品来源和目标微生物通常比较确切,从设施设备、个体防护、人员、管理体系等方面的要求看,都显著高于P2实验室。风险等级为3级的病原微生物,绝大多数是通过气溶胶经呼吸道造成人员感染,因而,防护难度相对较大。
P4实验室被誉为病毒学研究领域的“航空母舰”,是目前生物安全水平的最高防护实验室,是为进行与危险度4级微生物相关的人类已认识或尚未认识的最危险的病原微生物工作而设计的。这类微生物传播性强、感染后死亡率高。比如天花病毒,在自然界中存活力强、易于通过气溶胶传播、毒力高,曾给人类带来极大的灾难。由于生物风险极高,因而要求必须保证人员与操作对象在完全隔离的状态下从事相关工作。进入P4实验室的研究人员都必须换上隔离正压防护服,即在人与微生物之间设置可靠的隔离操作系统。为保证环境安全,须采用两层HEPA过滤器处理排出的气体,所有废弃物须经可靠消毒后才能移出实验室。这种实验室在建设和投入使用前,应充分咨询有运作类似设施经验的机构。四级生物安全水平的最高防护实验室的运作应在国家或其他有关的卫生主管机构的管理下进行。P4实验室一般为一栋独立的建筑物,如与其他级别生物实验室共用建筑物,也需要在建筑物中占据独立的隔离区域,并与附近的其他建筑物完全隔离。在常见的四层结构中,一层为污水处理与保障设备,二层为核心实验区,三层为排风管道过滤层,四层为空调设备与送排风管道。 P4实验室是生物安全顶级实验室,这不仅仅是指它在生物安全方面是顶级的,其造价、运营和维护也是最贵的。因此,P4实验室目前在全球范围内数量较少。我国也仅有4家生物安全四级(BSL-4)实验室(武汉国家生物安全实验室、哈尔滨国家动物疫病防控高级别生物安全实验室、台湾国防医学院预防医学研究所、台湾检验及疫苗研制中心昆阳实验室)。目前,“生物安全”已纳入国家安全体系,全国各地也在根据实际情况加强自身的实验室建设,加速筹建能开展新冠病毒核酸检测的生物安全实验室,新冠病毒核酸检测逐渐常态化,围绕新型冠状病毒开展的检测工作和疫苗等科研攻关,也正在的中紧锣密鼓地开展着,让我们向实验室里直面病毒的每一位战士,致敬!【参考文献】 1. 世界卫生组织《实验室生物安全手册》(WHO,2004年第三版)2. 中华人民共和国国家标准GB19489-2008《实验室生物安全通用要求》3. 中华人民共和国国务院令《病原微生物实验室生物安全管理条例》4. 国家卫生健康委《新型冠状病毒实验室生物安全指南》(第二版)5. 中华人民共和国生物安全法(草案,二次审议稿,2020) |
声明:
1、凡本网注明“来源:小桔灯网”的所有作品,均为本网合法拥有版权或有权使用的作品,转载需联系授权。
2、凡本网注明“来源:XXX(非小桔灯网)”的作品,均转载自其它媒体,转载目的在于传递更多信息,并不代表本网赞同其观点和对其真实性负责。其版权归原作者所有,如有侵权请联系删除。
3、所有再转载者需自行获得原作者授权并注明来源。