立即注册找回密码

QQ登录

只需一步,快速开始

微信登录

微信扫一扫,快速登录

搜索
小桔灯网 门户 资讯中心 人工智能 查看内容

国家生物信息中心方向东:基因大数据及智能化重构现代医学

2020-6-24 22:43| 编辑: 小桔灯网| 查看: 12422| 评论: 0|来源: 基因慧

摘要: 当“大数据中心”成为新基建时,如何变革基因数据的生产方式及价值链的转化体系?正如国家生物信息中心研究员方向东为《基因大数据智能生产及分析》行研报告作序写道:“基因大数据及智能化将重构现代医学模式”(报 ...


当“大数据中心”成为新基建时,如何变革基因数据的生产方式及价值链的转化体系?正如国家生物信息中心研究员方向东为《基因大数据智能生产及分析》行研报告作序写道:“基因大数据及智能化将重构现代医学模式”(报告战略合作招募中)。
文章 | 基因慧   编辑 | Shawne
关键词 | 基因大数据 智能化 行研报告




疫情当下,新冠核酸筛查涉及千万人;而在此之前,1998年以来各国人口级基因组计划均已开启。“精准医学研究”国家重点专项的近百万的人口队列研究正在进行中,每年沉淀出PB级的基因大数据,并和医疗信息化数据、行为数据和环境数据等逐渐融合,构建数字生命健康。



在国家2020年推动的“新基建”的背景下,人工智能、区块链、5G等新型技术如何与“健康中国”有机结合?这和基因行业的问题一脉相承:如何通过生产方式的改变提高生产效率?如何有效分析基因数据并应用到科研、临床及公共卫生?核心要点是基因大数据智能化生产、分析及转化平台。



值此契机,基因慧联合产学研各方机构共同策划《基因大数据智能生产及分析》行研报告。邀请到中科院北京基因组所(国家生物信息中心)研究员方向东作序审稿拥有多产品柔性智能交付平台的诺禾致源和基因数据生产机构华大智造等机构参与策划,更多合作机构限量招募中。



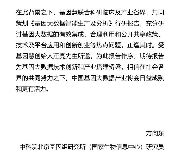
■ 国家生物信息中心研究员方向东为报告作序



方向东

中国科学院北京基因组研究所

(国家生物信息中心)研究员




  方向东教授的序言(上下滑动查看) 

△ 方向东教授的序言
△ 方向东教授的序言

《基因大数据智能生产及分析》预告及合作


 

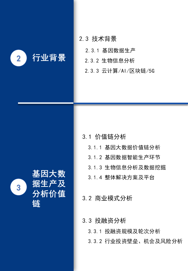
  行研报告目录(左右滑动查看) 





报告目录




* 最终目录以实际发布的报告为准 


报告战略合作招募中▼  

诺禾致源/华大智造/基因慧联合推出
仅余少量限量战略合作名额
联系方式:400-088-7466



■ 结语


基因大数据的智能生产、协作分析、有序共享、安全存储及数据价值转化将是重要切入点和解决路径之一。


基因大数据代表企业DNAnexus完成F轮上市前融资1亿美元,Illumina收购Bluebee完善基因云业务布局,IT巨头通过投资或者自营的方式参与BT业务,二者的融合将会产生裂变反应,将基因大数据从桌面汇聚到云端,再降甘霖于千家万户,那便是10年后的数字生命健康时代。

声明:
1、凡本网注明“来源:小桔灯网”的所有作品,均为本网合法拥有版权或有权使用的作品,转载需联系授权。
2、凡本网注明“来源:XXX(非小桔灯网)”的作品,均转载自其它媒体,转载目的在于传递更多信息,并不代表本网赞同其观点和对其真实性负责。其版权归原作者所有,如有侵权请联系删除。
3、所有再转载者需自行获得原作者授权并注明来源。

最新评论

关闭

官方推荐 上一条 /3 下一条

客服中心 搜索 洽谈合作
返回顶部