立即注册找回密码

QQ登录

只需一步,快速开始

微信登录

微信扫一扫,快速登录

搜索
小桔灯网 门户 资讯中心 感染诊疗 查看内容

多重分子检测在感染性疾病中应用专题研讨

2020-6-24 00:00| 编辑: 小桔灯网| 查看: 2630| 评论: 0|来源: 京港感染论坛 丨作者主持:郭玮 等

摘要: 主 持:郭 玮 教授复旦大学附属中山医院讲 者:罗燕萍 教授解放军总院第一临床中心临床检验中心曹 清 教授上海交通大学医学院附属上海儿童医学中心特邀嘉宾:王凌航 教授首都医科大学附属北京地坛医院吴文娟 教授同 ...

主  持:

郭   玮  教授  复旦大学附属中山医院

讲  者:

罗燕萍  教授  解放军总院第一临床中心临床检验中心

曹   清  教授 上海交通大学医学院附属上海儿童医学中心

特邀嘉宾:

王凌航  教授  首都医科大学附属北京地坛医院

吴文娟  教授  同济大学附属东方医院

文字编辑:

朱聪智  中国医科大学附属盛京医院大连医院


近年来分子检测在病原学诊断上的发展非常迅速,特别是对病毒和非典型病原体的检出效率和准确性大幅提升,成为临床和实验室共同关注的热点。此次新冠疫情后,无论临床还是实验室都意识到分子检测在病原学诊断中具有不可或缺的地位。此次《多重分子检测在感染性疾病中的应用》专题讨论会,邀请到了国内知名的专家学者--解放军总院第一临床中心临床检验中心的罗燕萍教授讲授《多重分子检测技术特点及其在病原体诊断中的应用》和国家儿童医学中心、上海交通大学医学院附属上海儿童医学中心的曹清教授讲解《多重分子检测在社区获得性肺炎及中枢感染的临床应用及评价》,他们分别围绕感染性疾病的前沿技术发展和临床实践,从临床和实验室两个角度,全面的阐述分子检测在感染性疾病当中的应用。并邀请了复旦大学附属中山医院的郭玮教授作为主持,首都医科大学附属北京地坛医院王凌航教授和同济大学附属东方医院吴文娟教授作为特邀嘉宾参与线上答疑和讨论,相信通过精彩的授课和讨论,大家一定会大有收获。

一、多重分子检测技术特点及其在病原体诊断中的应用

感染性疾病是大家关注的公共卫生问题。在2016年世界卫生组织公布的数据,全球5690万的死亡人口中,感染的因素占了很大一部分,特别是下呼吸道感染仍然是最致命的传染病,在全世界造成300万人口的死亡。


面对感染性疾病的病原学检测,临床医生希望我们能够快速准确的出具报告,然而传统的微生物的检测方法达到此目标相对困难,但随着分子技术的不断应用,使这个目标得以实现。自新型冠状病毒疫情爆发以后,国家卫计委发文要求有能力的二级以上的医院要开展核酸检测,建立分子生物实验室,可以看出快速准确、全面的病原学检测已经越来越成为我们临床的刚需。通过多重的分子检测,可以覆盖多种病原、敏感度高、结果准确、报告快速、不受抗生素使用影响、操作简便,其重要性日益凸显。



1
多重PCR技术简介:


多重PCR技术概括的说就是在同一个PCR体系中同时加入多种靶标序列的特异性引物,对多个DNA或者RNA模板,或同一个模板当中多个区域同时进行PCR扩增。自1988年 Chamberlin等首次提出这一概念起,多重PCR技术已被广泛应用于核酸诊断的许多领域,包括基因敲除分析、突变和多态性分析、定量分析以及RNA检测等, 在感染性疾病领域使用也日益广泛。它具有高效性、可靠性和简便性。


多重PCR技术有以下三方面应用:1、可以对同一份标本中的多种病原同时进行检测,例如细菌,病毒,真菌等,可以检出共感染;2、也可以同时检测同个病原的多个位点,可以提高检测性能,例如新冠检测;可以用于区分病原体的多种血清型/基因型,比如说甲流的不同分型等。3、随着细菌耐药问题越来越严重,同时进行检测病原和耐药基因也越来越重要。CLSI100对耐药基因的检测部分进行了非常详细的描述,也给予推荐。比如说MacA基因,推荐考虑用分子靶标的技术来进行检测,比我们的一些表型实验来的更加准确。这也促使我们各个厂家去开发耐药基因的检测。



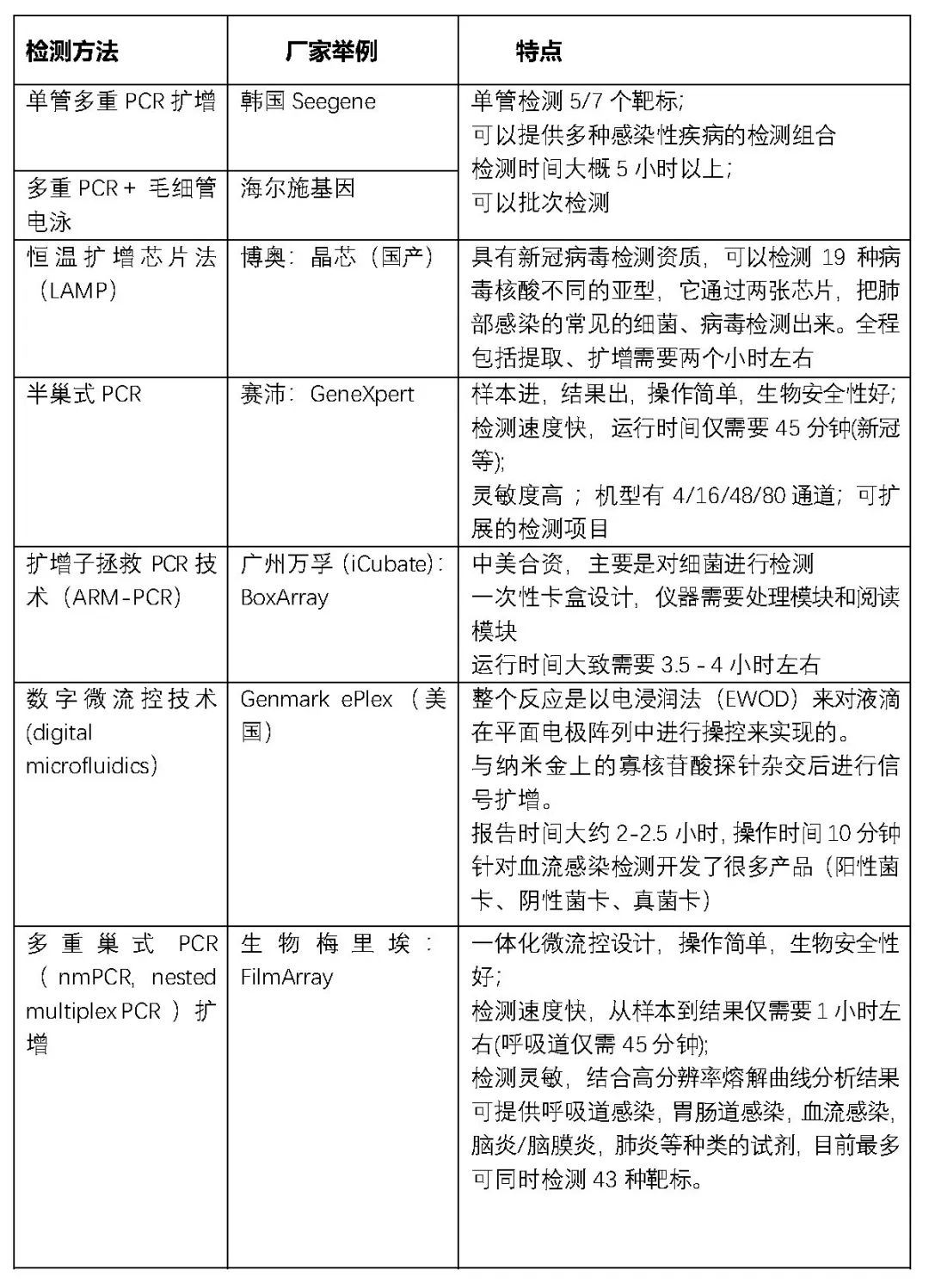
2
常见多重PCR检测方法介绍:



3
多重PCR在感染检测中的应用:

1、应用于呼吸道感染检测:

呼吸道的多重PCR检测需要可以达到10重以上,涵盖常见的病毒和非典型病原;

多重PCR检测可以对不同的病毒进行分型,例如甲流,副流感病毒等。可以有效缩短报告时间,并可以检测不同病原的共感染,有研究表明新型冠状病毒阳性患者21%存在共感染。


2、应用于中枢感染检测:

有研究表明采用多重分子检测(FilmArray)和常规检测方法(包括常规、生化、PCR、培养等)进行对比,平均病原体报告时间缩短了33.8小时,实验组的住院时间减少了1.5天,医疗花费减少。


3、应用于耐药基因的检测:

多重巢式PCR检测试剂可以同时检测33种病原和耐药基因。在检测金黄色葡萄球菌时,同时检测其耐药基因MecA/C基因以及MREJ片段。对MRSA(耐甲氧西林金黄色葡萄球菌)的阴性预测值(NPV)为100%;可以辅助降低万古霉素等抗生素的过度使用。


4
总结:

多重分子扩增技术可以加强实验室对病毒、非典型病原以及耐药基因等的检测能力。


多重分子检测更全面,可以有效检出多种病原的共感染。结合微流控技术,可以有效提高多重分子检测的效率,缩短病原体的报告时间,使用药更精准。

二、多重分子检测在社区获得性肺炎及中枢感染的临床应用及评价
1
社区获得性肺炎及中枢感染再认识

新冠疫情的爆发让大家对感染性疾病更为重视,感染性疾病是人类目前死亡最主要的原因,其中第一位是呼吸道感染,脑膜炎感染占据第6位,每年大概有30万人因为脑膜炎而死亡。同时,感染性疾病也是儿童死亡最主要的原因。全球每年死于感染性疾病的儿童约有1300万,占儿童死因的首位(63%);在不同的年龄群,0-5岁、5-9岁、10-14岁,排名居前的感染性疾病第一是下呼吸道感染,第二就是中枢系统的感染。


当临床医生面临感染性疾病时有一定的诊治困境,由于细菌感染临床表现常常呈非特异性且伴多种合并症,辅助诊断的特异性低,导至诊断准确性低。据相关报告显示:35%医生通常会经验用药,47%的医生根据培养用药,而5%医生应患者要求用药,临床要求实验室能尽快出具准确的病原学检测报告,然而由于传统培养方法耗时平均3-5天,难以培养的细菌、真菌需要超过一周,培养阳性率低,血培养阳性率为8-12%,脑脊液培养阳性率为 8-10%,同时检测种类有限,病毒和非典型病原无法培养,未知或变异病原体的鉴定缺乏准确性等等因素的存在,使得实验室快速、准确检出病原体这一目标难以实现,而多重分子检测使得这一目标得以实现。



在这样的一些新技术在临床应用的过程中,其实很多医生会问一个问题,这样的一个技术应用以后,它的卫生投入和使用效率到底怎么样?所以我们一会将从卫生经济学的角度,对临床的应用方面分析多重分子诊断的价值评价


2
 多重分子检测的临床应用

此次新冠疫情爆发其实可以看到重症肺炎,特别是病毒性肺炎是非常严重的,其实这几年我们肺炎的致病菌在临床检测方面研究表明,肺炎的病原已经发生了变迁,原因一是抗生素的使用过高,二是因为病原体的演变。第三个原因,也是最主要的,就是我们的检测手段越来越先进,使得临床会发现更多的重症感染其实是和病毒性的感染是密切相关的。


2017年我们在中国儿童单中心下呼吸道感染病原快速检测数据表明:775例下呼吸道感染应用FilmArray RP Panel总体检出情况如下:标本总阳性率为80.8% (626/775);阴性标本19.2%(149/775),单一病原体阳性55.2%(428/775);多重病原体阳性25.5%(198/775),混合病原共检出发生率并不低。


关于下呼吸道感染的年龄分布,在小于5岁以下的儿童仍然是以病毒感染为主的,特别值得关注的是腺病毒的感染,以及甲流、乙流的感染。在大年龄的6-15岁的儿童是以支原体感染为主的,这两年我们发现支原体感染的年龄其实有一个变小化的趋势,我们最小碰到的是37天的儿童,小于一岁的儿童支原体的感染也占到了4.7%。

从这项研究的数据中我们发现排列第6位的竟然是百日咳的感染,百日咳在临床中可能往往被我们是忽略的。百日咳感染的年龄中小于一岁的儿童发病率是最高的,达到了13.3%。百日咳的儿童中43.2%的患者,和家人有接触史,所以成人和青少年的百日咳的感染也是不容忽视的。在这组数据中,我们也看到冠状病毒的检出率达到了4.5%,所有的冠状病毒的病人中没有出现一个重症感染的病人。在百日咳的重症病人中,混合病原共检出达到了71.4%,基本上都是混合病毒共检出。

混合感染是值得临床高度关注的问题。那么混合感染对临床会带来哪些可能的影响呢?



免疫功能低下的病人,更需要进行呼吸道的快速分子检测,因为这些可能临床的表现就是非典型,而疾病的进展很快,这部分病人如果患有甲流或乙流,在没有进行快速诊断、隔离的情况下,院内感染发生的比例会很高,而且通常这部分病人处于免疫抑制状态,病毒感染的周期会延长,不像正常人群7天左右会自解,这部分病人的感染周期会比较长,有的甚至可以达到一个月,所以晚期的并发症也是比较高,相关的死亡率也是比较高的。


在中枢感染中,尤其是使用抗生素后,用FilmArray 检出率比传统培养的检出率更高,且与PCR一致性更贴合,有研究表明PCR LDT与FilmArray ME的一致性为94.12%,与脑脊液培养的一致性为77.94%,不存在假阳性。脑脊液细胞计数具有局限性,即使细胞数较低,但临床怀疑中枢感染应进行病原学检测。我们使用FA-ME共检测了来自948名患者的1025例脑脊液样本,阳性率为11.8%,包括89例病毒阳性和30例细菌阳性;最常见的病原体为肠道病毒和HHV-6;脑脊液WBC计数≥5和10 cells/mm3的FA-ME阳性样本分别为33.1%和24.3%;使用WBC计数 >=10的cut off值会造成漏检,主要是CMV,肠道病毒,HHV-6感染;如果能用脑脊液WBC 联合葡萄糖水平异常评估FA-ME的特异性最高,为94.5%。


同时需要注意,移植后患者的中枢感染特别要注意进行混合感染的多分子检测。


3
多重分子检测的经济学评价

我们一直在做AMS也就是抗生素管理,抗生素管理有几个比较好的抓手,一是培养,二是多分子检测。多分子检测,如果病原菌明确,其实可以有效的减少抗生素使用。


Brendish等发表的在英国进行一项前瞻性随机对照实验。对照组采用常规检测和普通PCR, 实验组采用FilmArray® Respiratory Panel (RP),可以看到就两组数据的比较,多重分子的检测的报告时间明显缩短,从37.1小时缩短到2.3小时,相应的住院时长也是明显缩短,减少到一天,因此多重分子检测可以有效进行患者分流,优化抗生素使用。


2017年10月至2018年7月中日友好医院进行的一项单中心、前瞻性、随机、对照试验,共收治800名因下呼吸道感染住院的成人患者,比较FilmArray®呼吸(RP)测试条与实验室开发的10种病原体的实时PCR检测,研究表明多重分子检测可以优化抗生素使用,节省医疗开支。


2016年12月1日至2017年11月30日入住上海儿童医学中心的急性下呼吸道感染患儿160例(应用FilmArray检测呼吸道感染病原体),FilmArray组住院时间短于对照组,抗生素使用时间短,FilmArray检测组抗生素费用更少。该研究表明多重分子检测可以促进抗生素合理使用,缩短住院时间。


同时,国内外多项临床研究表明多重分子检测还可以促进ICU患者预后改善,优化抗病毒药物合理使用;缩短报告时间,推动精准诊疗。


综上所述,对临床来说,多重分子检测可以在初诊时即可全面检测病原、及早进行适宜的临床和感染控制干预、优化抗菌药物的合理使用、改善患者预后,缩短住院时长、及时进行感染控制;对实验室而言,可以扩充检测能力, 提供更全面的病原体检测、减少操作时间,提供更及时的检测、更快获得结果、减少辅助测试。实现双赢,带来卫生经济学获益。
声明:
1、凡本网注明“来源:小桔灯网”的所有作品,均为本网合法拥有版权或有权使用的作品,转载需联系授权。
2、凡本网注明“来源:XXX(非小桔灯网)”的作品,均转载自其它媒体,转载目的在于传递更多信息,并不代表本网赞同其观点和对其真实性负责。其版权归原作者所有,如有侵权请联系删除。
3、所有再转载者需自行获得原作者授权并注明来源。

最新评论

关闭

官方推荐 上一条 /3 下一条

客服中心 搜索 洽谈合作
返回顶部