立即注册找回密码

QQ登录

只需一步,快速开始

微信登录

微信扫一扫,快速登录

搜索
小桔灯网 门户 资讯中心 杂侃天下 查看内容

健康管理在美国与中国的发展

2014-6-17 19:16| 编辑: 小桔灯网| 查看: 1492| 评论: 3|来源: 生物谷

摘要: 健康管理,是指对个人或人群的健康危险因素进行全面监测、分析、评估以及预测和预防的全过程。其宗旨是调动个人及集体的积极性,有效地利用有限的资源来达到最大的健康改善效果在西方,健康管理计划已经成为健康医疗 ...

健康管理,是指对个人或人群的健康危险因素进行全面监测、分析、评估以及预测和预防的全过程。其宗旨是调动个人及集体的积极性,有效地利用有限的资源来达到最大的健康改善效果

在西方,健康管理计划已经成为健康医疗体系中非常重要的一部分,并已证明能有效地降低个人的健康风险,同时降低医疗开支。

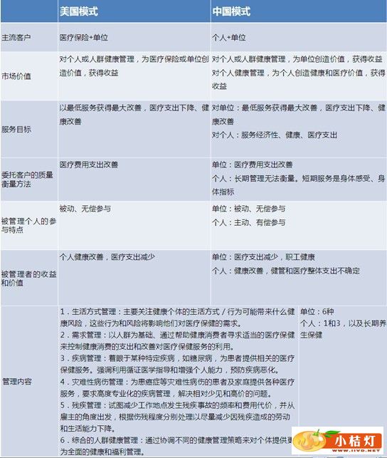
美国健康管理及其发展

在美国,健康管理是一个非常广泛的概念,已是一个非常细分化的行业,主要是伴随保险业的发展而发展起来。

其服务范畴包括”管理式医疗(ManagedCare)”+”疾病管理(DiseaseManagement)”+”第三方管理(TPA)”等。

美国医疗保险体系中的支出风险最主要来自以下两方面:

(1)道德风险:骗保+滥用医疗(fraud+abuse)

(2)患病风险:疾病的不加控制+管理

其解决方案是:

(1)”管理式医疗(ManagedCare)”提供了解决第一个问题的途径之一。

(2)”疾病管理(DiseaseManagement)”提供了解决第二个问题的途径之一。

中国健康管理的发展

在中国,健康管理特指的是管理个人健康的相关服务,是”临床医学”与”预防医学”的结合。其服务范畴有以下特征:

(1)市场理解的服务范畴与学术上的界定有差异;

(2)包括管理个人健康的各种服务,基本上可以分为”生活方式管理”+”疾病管理”+”医疗服务

中美健康管理产业发展模式比较

中国模式发展的局限

1、产业发展核心源动力社会医疗保险缺位,导致我国健康管理产业注定为高端人群服务。

2、单位市场由于社会医疗保险的普及将逐渐萎缩。

3、在个人健康管理市场中,可管理的内容受到限制,不具备美国健康管理公司功能的广泛性:健康管理只能涉及生活方式干预和疾病管理;长期健康管理需求被抑制,短期服务–体检,得到很好发展


声明:
1、凡本网注明“来源:小桔灯网”的所有作品,均为本网合法拥有版权或有权使用的作品,转载需联系授权。
2、凡本网注明“来源:XXX(非小桔灯网)”的作品,均转载自其它媒体,转载目的在于传递更多信息,并不代表本网赞同其观点和对其真实性负责。其版权归原作者所有,如有侵权请联系删除。
3、所有再转载者需自行获得原作者授权并注明来源。
发表评论

最新评论

引用 小桔灯网 2014-6-17 22:31
好的。
引用 乔帮主 2014-6-17 22:47
好的哈
引用 虎威将军 2014-6-18 02:21
很好,支持了。。。

查看全部评论(3)

关闭

官方推荐 上一条 /3 下一条

客服中心 搜索 洽谈合作
返回顶部