立即注册找回密码

QQ登录

只需一步,快速开始

微信登录

微信扫一扫,快速登录

搜索
小桔灯网 门户 资讯中心 企业动态 查看内容

又一家IVD企业冲刺科创板|广州安必平提交招股书

2020-1-12 00:00| 编辑: 面气灵| 查看: 15763| 评论: 0|来源: Medialliance

摘要: ▲上海证券交易所成功受理了广州安必平医药科技股份有限公司(以下简称“广州安必平”)的上市申请(图片取自上交所)2019年12月27日,上海证券交易所成功受理了广州安必平医药科技股份有限公司(以下简称“广州安必 ...

▲上海证券交易所成功受理了广州安必平医药科技股份有限公司(以下简称“广州安必平”)的上市申请(图片取自上交所)

2019年12月27日,上海证券交易所成功受理了广州安必平医药科技股份有限公司(以下简称“广州安必平”)的上市申请。此次申请的保荐机构系民生证券股份有限公司,会计师事务所为中汇会计师事务所(特殊普通合伙),律师事务所广东信达律师事务所,评估机构系广东联信资产评估土地房地产估价有限公司。


关于安必平

安必平是一家从事体外诊断试剂和仪器的研发、生产和销售的国家高新技术企业,目前业务聚焦于病理诊断领域,建立了细胞学诊断、免疫诊断和分子诊断三大技术平台,较为完整地覆盖从细胞形态到蛋白表达、基因检测等不同诊断层次的临床需求。产品种类丰富,主要应用于肿瘤的病理诊断,包括细胞学诊断试剂和仪器(LBP系列)、免疫组化诊断试剂和仪器(IHC系列)、分子诊断试剂和仪器(PCR系列、FISH系列)等系列485种注册/备案产品,是国内为数不多的能为医疗机构提供完整的病理诊断解决方案的厂家之一。

目前,上市公司达安基因全资子公司广州市达安基因科技有限公司持有广州安必平医药科技股份有限公司4.98%的股份。


安必平主要产品

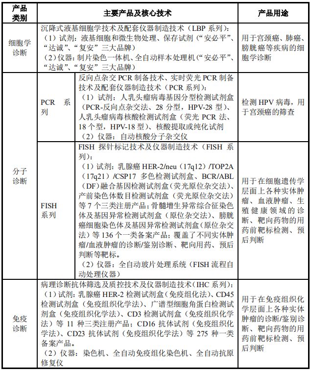
安必平的主要产品为病理诊断试剂和仪器,涵盖细胞学诊断、分子诊断和免疫组化三大技术平台,主要应用于肿瘤的病理诊断。

广州安必平医药科技股份有限公司主要产品(图片取自招股书

1、细胞学诊断产品

截至2019年11月30日,安必平的细胞学诊断产品有液基细胞和微生物处理、保存试剂、制片染色一体机、全自动样本处理机等42个注册/备案产品,其中一类医疗器械41个、二类医疗器械 1 个,主要用于宫颈癌、肺癌、膀胱癌等疾病的诊断。部分产品示图如下:

广州安必平医药科技股份有限公司细胞学诊断产品(图片取自招股书

2、分子诊断产品

安必平的分子诊断产品分为PCR和FISH两大系列,截至2019年11月30日,合计拥有产品注册或备案证150个,具体情况如下:

1)PCR系列产品

有人乳头瘤病毒基因分型检测试剂盒(PCR-反向点杂交法、28 分型,HPV-28 型)、人乳头瘤病毒核酸检测试剂盒(荧光 PCR 法、18 个型,HPV-18 型)、核酸提取或纯化试剂、自动核酸分子杂交仪等6 个产品。其中,三类医疗器械2个、二类医疗器械1个、一类医疗器械3个,主要用于HPV病毒的检测。

广州安必平医药科技股份有限公司PCR系列产品(图片取自招股书

2)FISH系列产品

主要有乳腺癌HER-2/neu(17q12)/TOP2A(17q21)/CSP17多色检测试剂盒、BCR/ABL(DF)融合基因检测试剂盒(荧光原位杂交法)、产前染色体数目检测试剂盒(荧光原位杂交法)、膀胱癌细胞染色体及基因异常检测试剂盒(荧光原位杂交法)、全自动玻片处理系统(FISH 流程自动处理仪器)等 144个注册/备案产品,其中包括三类医疗器械7个、一类医疗器械137个。除此之外,公司还拥有100余种FISH探针,主要用于各种实体肿瘤(如膀胱癌、乳腺癌、肺癌、宫颈癌、软组织肿瘤、前列腺癌、甲状腺癌、中枢神经系统肿瘤、肾脏肿瘤等)、各种血液肿瘤(如急性/慢性白血病、骨髓增生异常综合症(MDS)、多发性骨髓瘤(MM)、淋巴瘤等),以及生殖健康领域的产前常见染色体数目异常等疾病的诊断、靶向药物的用药前靶标检测、预后判断等。

广州安必平医药科技股份有限公司FISH系列产品(图片取自招股书

3、免疫组化诊断产品

截至2019年11月30日,公司的免疫组化诊断产品有乳腺癌HER-2检测试剂盒(免疫组织化学法)、CD45检测试剂盒(免疫组织化学法)、广谱型细胞角蛋白检测试剂盒(免疫组织化学法)、CD3 检测试剂盒(免疫组织化学法)、免疫显色试剂、全自动抗原修复仪、全自动免疫组化染色机等289个注册/备案产品,其中三类医疗器械11个、一类医疗器械278个,主要用于在免疫组织化学层面上各种实体肿瘤如乳腺癌、软组织肿瘤、淋巴瘤等的诊断/鉴别诊断、靶向药物的用药前靶标检测、预后判断等。

广州安必平医药科技股份有限公司免疫组化系列产品(图片取自招股书


安必平业绩表现

广州安必平医药科技股份有限公司近几年业绩表现产品(图片取自招股书

2016年-2018年及2019年上半年,公司分别营收2.41亿、2.60亿、3.06亿、1.56亿元。归属母公司净利润分别为4602.87万元、4833.87万元、6147.18万元、3164.63万元,成长性可观。

广州安必平医药科技股份有限公司主要产品销售数据(图片取自招股书

公司主要产品为细胞学诊断领域的LBP系列,主要应用于病理科;分子诊断领域的PCR系列,应用于HPV病毒检测,可与LBP系列联合应用于宫颈癌筛查。这两大系列产品为公司收入和利润的主要来源,合计占比超过7成。


安必平募资用途

广州安必平医药科技股份有限公司募资用途(图片取自招股书

根据安必平招股书披露的信息,此次拟公开发行不超过2334万股,募集资金3.74亿人民币,主要用于以下两个方面:研发生产基地建设项目与营销服务网络升级建设项目。

----End----


声明:
1、凡本网注明“来源:小桔灯网”的所有作品,均为本网合法拥有版权或有权使用的作品,转载需联系授权。
2、凡本网注明“来源:XXX(非小桔灯网)”的作品,均转载自其它媒体,转载目的在于传递更多信息,并不代表本网赞同其观点和对其真实性负责。其版权归原作者所有,如有侵权请联系删除。
3、所有再转载者需自行获得原作者授权并注明来源。

最新评论

关闭

官方推荐 上一条 /3 下一条

客服中心 搜索 洽谈合作
返回顶部