立即注册找回密码

QQ登录

只需一步,快速开始

微信登录

微信扫一扫,快速登录

搜索
小桔灯网 门户 资讯中心 企业动态 查看内容

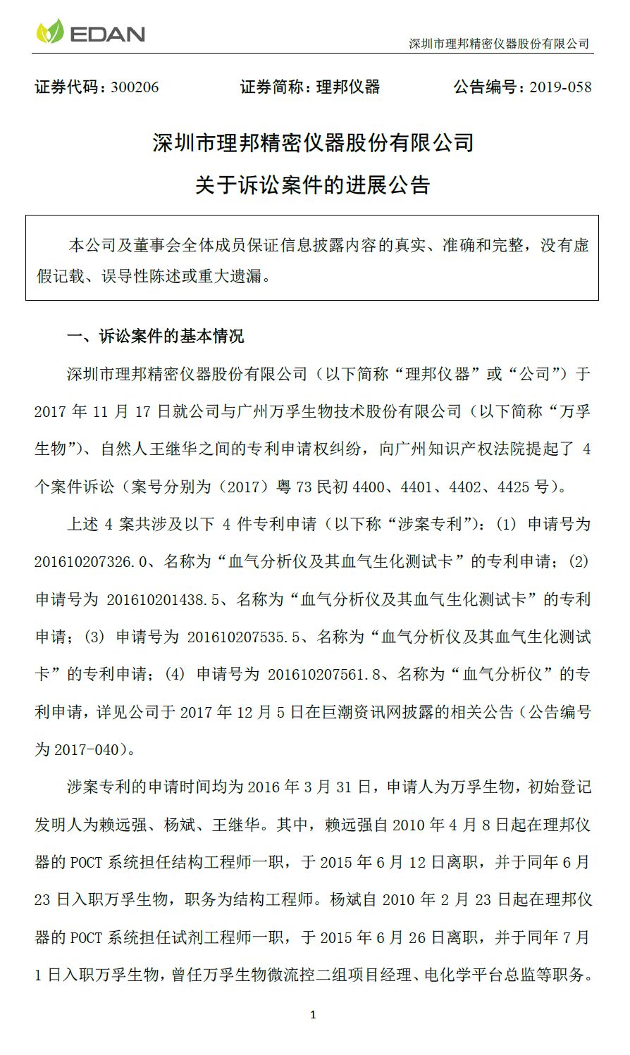
理邦、万孚专利诉讼新进展:理邦一审胜诉!

2019-9-10 14:35| 编辑: 面气灵| 查看: 3138| 评论: 0|来源: IVD资讯

摘要: 理邦仪器4项专利控诉万孚理邦仪器9月9日晚间公告披露了其2017年诉讼案件的进展。公司于2017年11月17日就公司与广州万孚生物技术股份有限公司、自然人王继华之间的专利申请权纠纷,向广州知识产权法院提起了4个案件诉 ...



理邦仪器4项专利控诉万孚



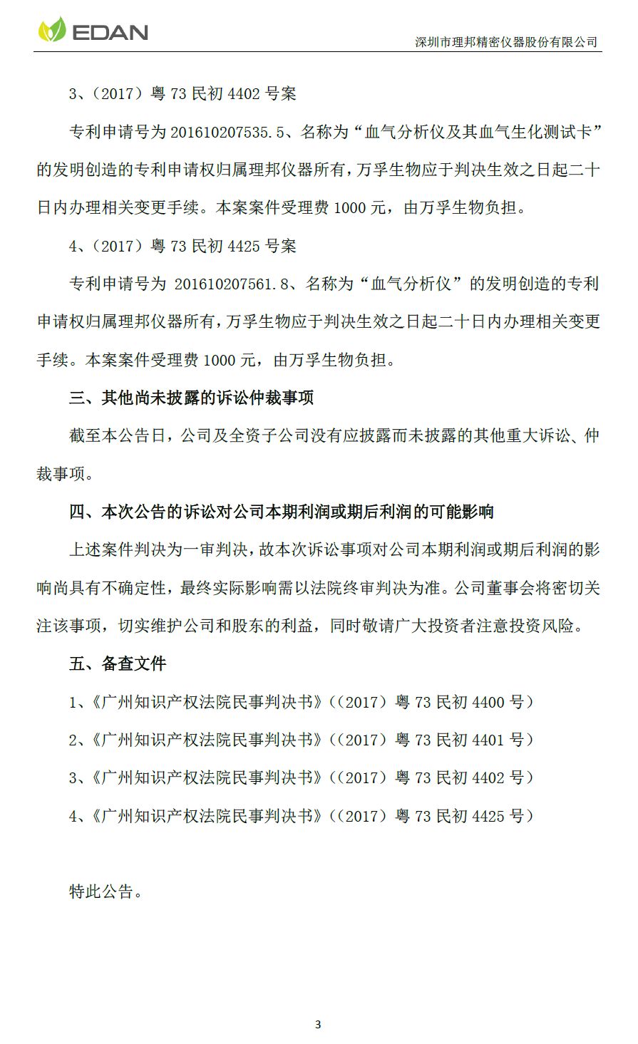
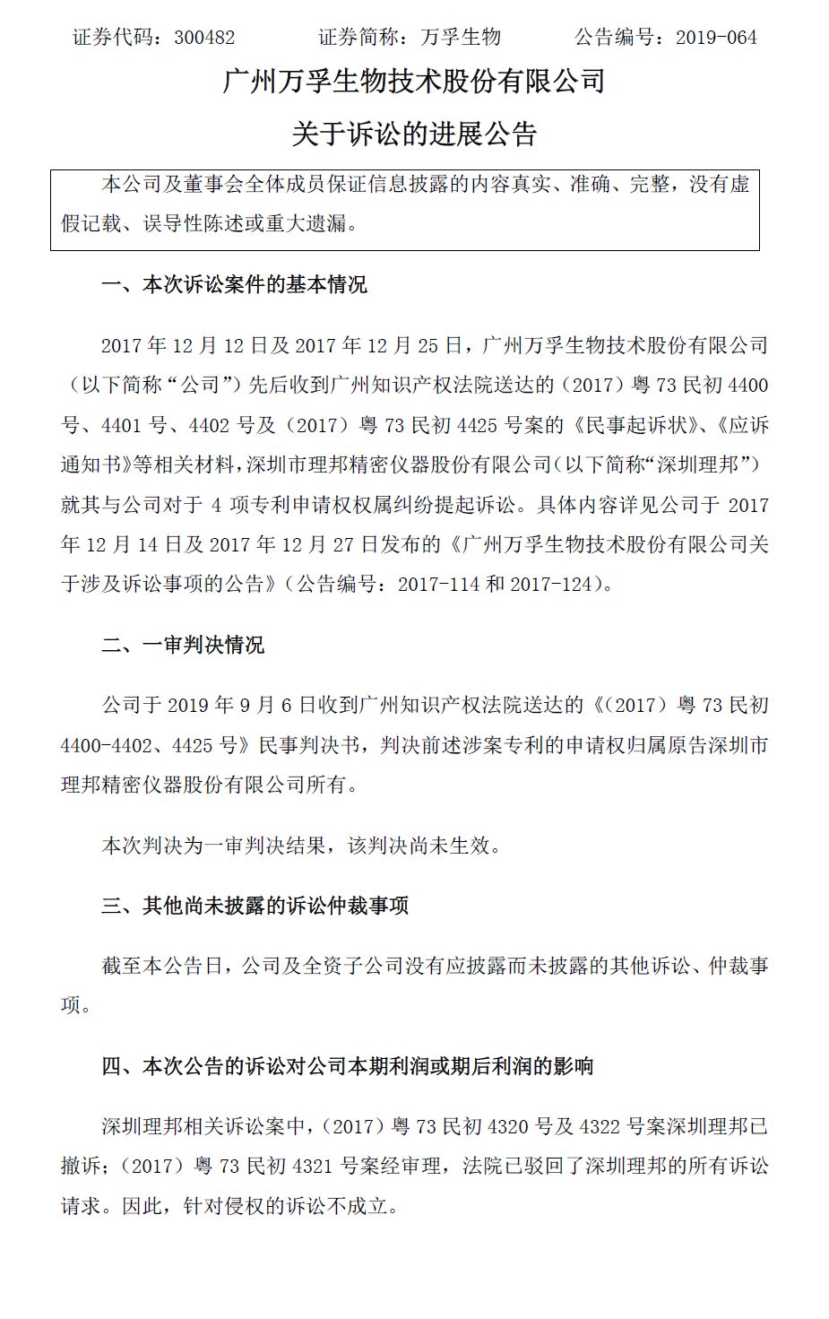
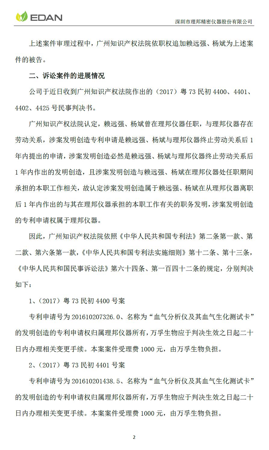
理邦仪器9月9日晚间公告披露了其2017年诉讼案件的进展。公司于2017年11月17日就公司与广州万孚生物技术股份有限公司、自然人王继华之间的专利申请权纠纷,向广州知识产权法院提起了4个案件诉讼。公司于近日收到广州知识产权法院作出的(2017)粤73民初4400、4401、4402、4425号民事判决书。上述四案共涉及4件专利申请,这4件专利申请名称为“血气分析仪及其血气生化测试卡”的发明创造的专利申请权归属理邦仪器所有,万孚生物应于判决生效之日起二十日内办理相关变更手续。本案案件受理费1000元,由万孚生物负担。其余三项受理费均由万孚生物负担。
以上涉案专利的申请时间均为2016年3月31日,申请人为万孚生物,初始登记发明人为赖远强、杨斌、王继华。其中,赖远强自2010年4月8日起在理邦仪器的POCT系统担任结构工程师一职,于2015年6月12日离职,并于同年6月23日入职万孚生物,职务为结构工程师。杨斌自2010年2月23日起在理邦仪器的POCT系统担任试剂工程师一职,于2015年6月26日离职,并于同年7月1日入职万孚生物,曾任万孚生物微流控二组项目经理、电化学平台总监等职务。上述案件审理过程中,广州知识产权法院依职权追加赖远强、杨斌为上述案件的被告。
广州知识产权法院认定,赖远强、杨斌曾在理邦仪器任职,与理邦仪器存在劳动关系,涉案发明创造专利申请是赖远强、杨斌与理邦仪器终止劳动关系后1年内提出的申请,涉案发明创造必然是赖远强、杨斌与理邦仪器终止劳动关系后1年内作出的发明创造,且涉案发明创造与赖远强、杨斌在理邦仪器处任职期间承担的本职工作相关,故认定涉案发明创造属于赖远强、杨斌在从理邦仪器离职后1年内作出的与其在理邦仪器承担的本职工作有关的职务发明,涉案发明创造的专利申请权属于理邦仪器。

理邦仪器9月9日晚间公告披露如下



(→ 左右滑动 ←)

(→ 点击放大 ←)


万孚生物回应来了



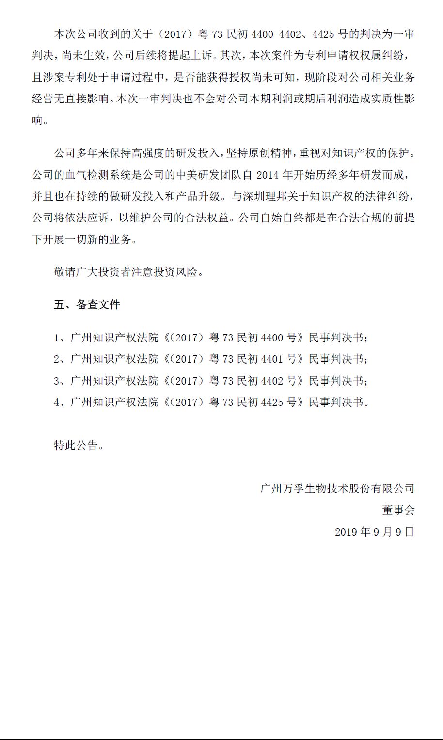
公司于 2019 年 9 月 6 日收到广州知识产权法院送达的《(2017)粤 73 民初4400-4402、4425 号》民事判决书,判决前述涉案专利的申请权归属原告深圳市理邦精密仪器股份有限公司所有。

本次判决为一审判决结果,该判决尚未生效。 

万孚生物9月9日公告披露如下


(→ 左右滑动 ←)

(→ 点击放大 ←)

小编说:专利和知识产权保护是产品竞争的核心所在,所有的企业及技术人才都应具备更强的专利及知识产权保护意识,同时企业应为技术创新和发明提供更好的人才环境,吸引更多优秀的人才。作为核心技术人员也理应遵守契约精神,不能损害企业利益。

请各位在留言板畅所欲言!



声明:
1、凡本网注明“来源:小桔灯网”的所有作品,均为本网合法拥有版权或有权使用的作品,转载需联系授权。
2、凡本网注明“来源:XXX(非小桔灯网)”的作品,均转载自其它媒体,转载目的在于传递更多信息,并不代表本网赞同其观点和对其真实性负责。其版权归原作者所有,如有侵权请联系删除。
3、所有再转载者需自行获得原作者授权并注明来源。

最新评论

关闭

官方推荐 上一条 /3 下一条

客服中心 搜索 洽谈合作
返回顶部